EasyManua.ls Logo

MSI 870A Fuzion Power Edition series

MSI 870A Fuzion Power Edition series
86 pages
To Next Page IconTo Next Page
To Next Page IconTo Next Page
To Previous Page IconTo Previous Page
To Previous Page IconTo Previous Page
Loading...
3-24
BIOS Setup
MS-7660
Chapter 3
BIOS Setup
MS-7660
Chapter 3
Important
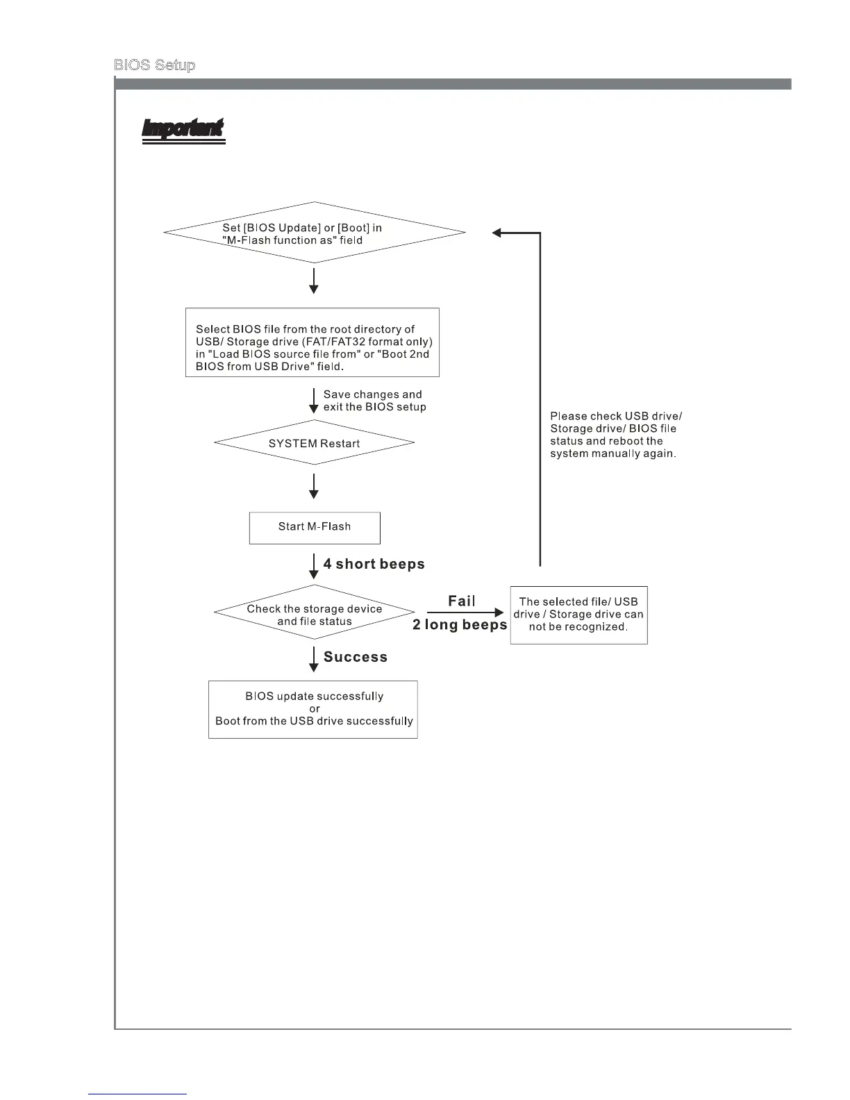
Please refer to the block dagram below about the M-Flash functon.
Due to the specal desgn of some graphcs cards wll cause dark screen durng M-
󰘱ash operaton, and you may refer the beeps from the system to con󰘰rm the current
M-󰘱ash process.

Related product manuals