EasyManua.ls Logo

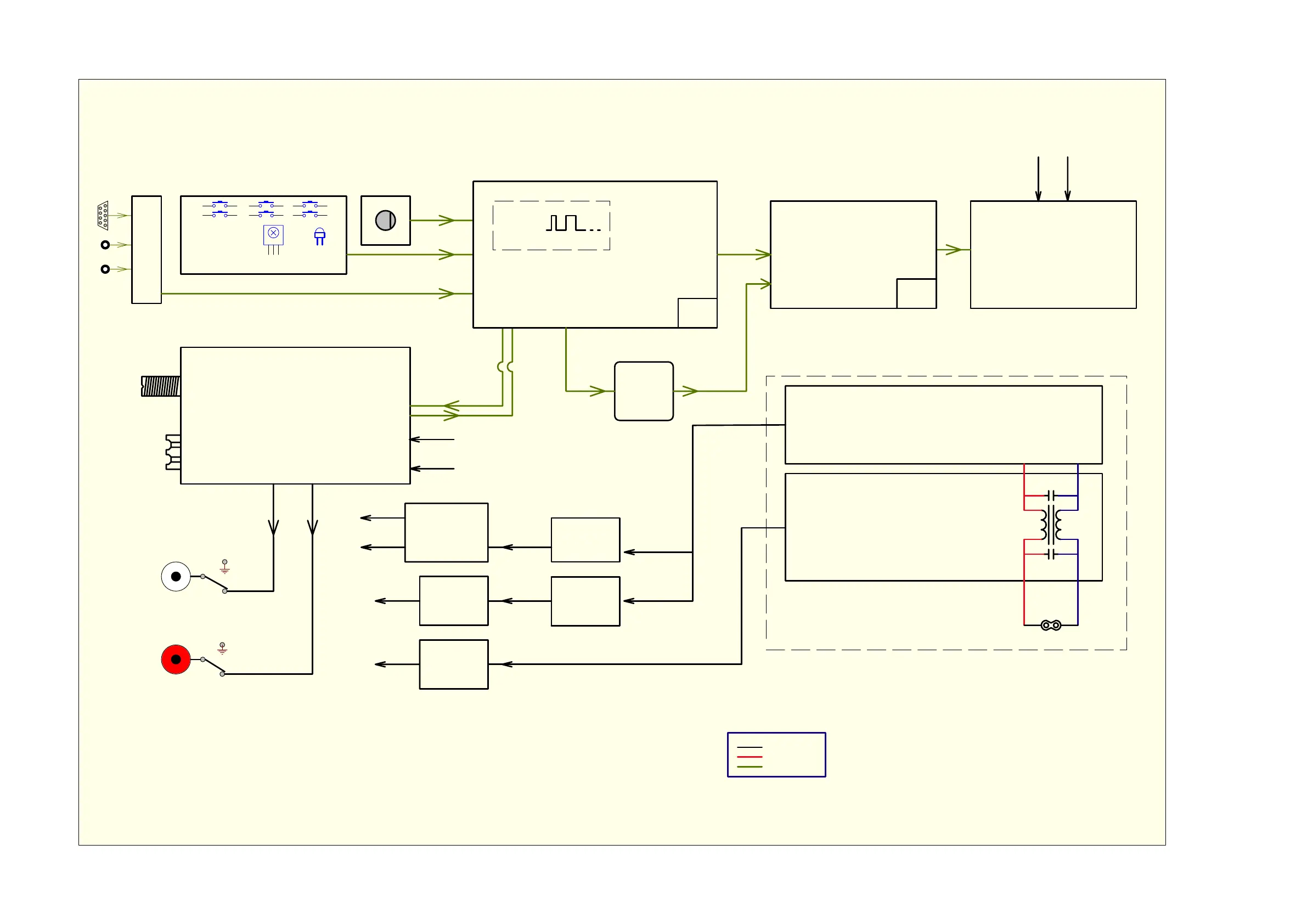
NAD C427 - C427 Block Diagram

NAD C427
23 pages
Print Icon
To Next Page IconTo Next Page
To Next Page IconTo Next Page
To Previous Page IconTo Previous Page
To Previous Page IconTo Previous Page
Loading...
Signal
Power
control
KUANGXIN FM/AM/RDS MODULE
kst-mb114ma1-23
D
1
G
2
V
3
GP1UV701QS
Key and IR front panel
FM ANTENNA
AM ANTENNA
ENCODER
FM/AM LO
FM/AM RO
SPI
RDS DATA
LO
RO
TRIG IN
IR IN
RS232
LOGIC
Buffer
IR TRIG RS232
MAIN PSU
Standby PSU(TNY274PN)
5V 1A
MAIN L
MAIN N
NAD C427 BLOCK DIAGRAM
VERSION: V1.0
Drafted by: Ben
Data: 2013-06-25
standby (<0.2W dissipation )
PSU BOARD
LDO
AMS1117
3V3S
-VF
3V3D
+/-12V 0.5A
SWITCH
+8V
TRANSFORMER
+VF
+8V 0.5A
TRANSISTOR
LDO
AMS1117
GPIO
+8V
5VS
5VD
APM2301
Conversing
VFD
BOE CIG128X32
Main MCU
M30281FAHP
SPI
I2C
GPIO
3V3S
VDF Driver MCU
PIC18F26K20
3V3D
74LCX244
-VF
+VF
AC INLET
-12V
+12V
7

Related product manuals