EasyManua.ls Logo

NEC ME401X - ❷ Making Connections; Connecting Your Computer

NEC ME401X
133 pages
Print Icon
To Next Page IconTo Next Page
To Next Page IconTo Next Page
To Previous Page IconTo Previous Page
To Previous Page IconTo Previous Page
Loading...
90
6. Installation and Connections
Making Connections
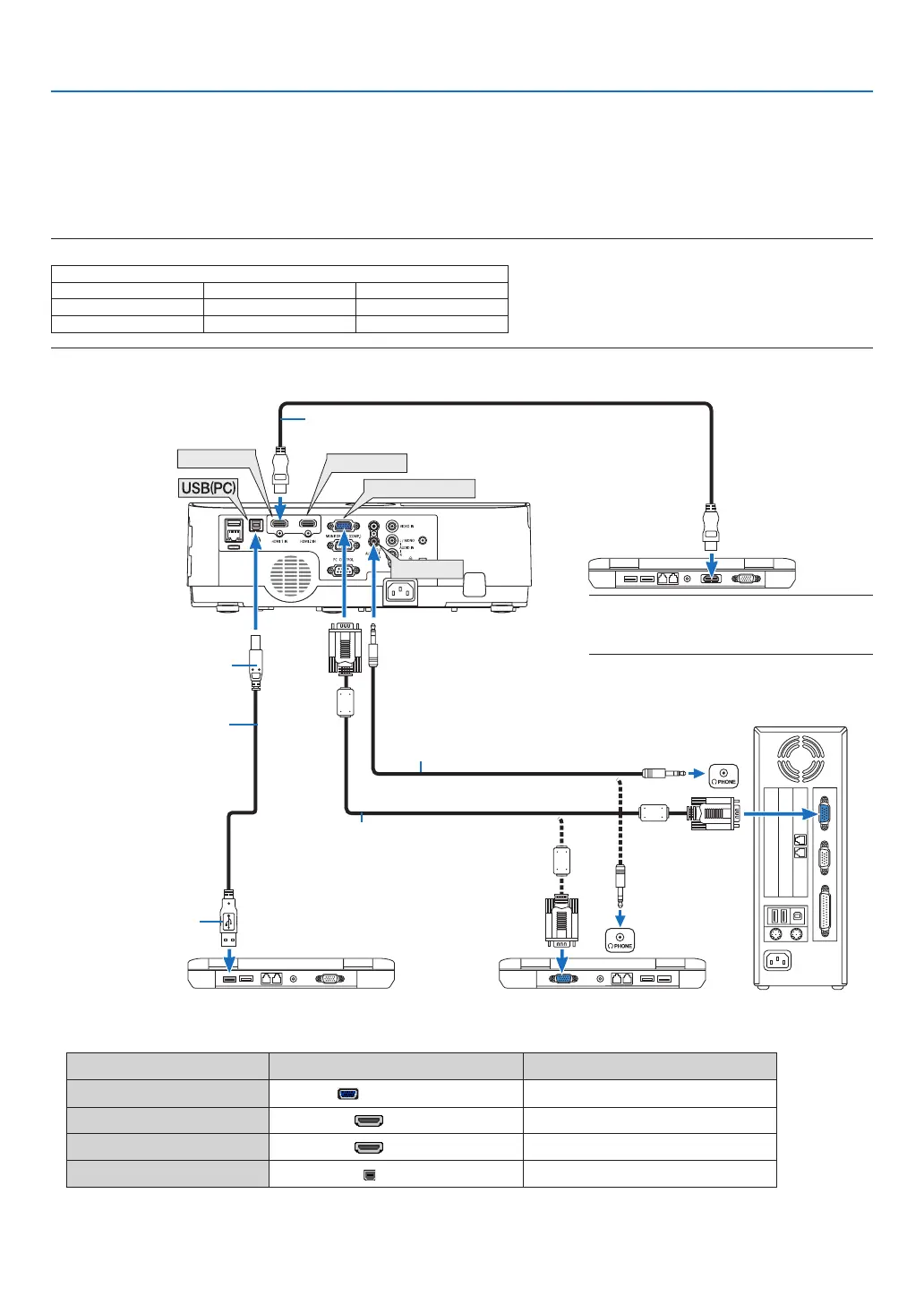
Connecting Your Computer
Computercables,HDMIandUSBcanbeusedtoconnecttoacomputer.Theconnectioncableisnotenclosedwith
theprojector.Pleasegetreadyasuitablecablefortheconnection.
NOTE:SignalssupportedbyPlug&Play(DDC2)
INPUT
COMPUTERIN HDMI1IN HDMI2IN
analog digital digital
Yes Yes Yes
HDMI 1 IN
HDMI 2 IN
COMPUTER IN
AUDIO IN
A commercially available
USB cable
(compatible with USB 2.0
specications)
Computer cable (VGA) (supplied)
To mini D-Sub 15-pin terminal on the
projector.Itisrecommendedthatyouusea
commercially available distribution amplier
if connecting a signal cable longer than the
cable supplied.
Type B
Type A
Stereo mini-plug audio cable (not supplied)
HDMIcable(notsupplied)
UseHighSpeedHDMI®Cable.
NOTE:ForMac,useacommerciallyavailable
pinadapter(notsupplied)toconnecttoyour
Mac’svideoport.
• Selectthesourcenameforitsappropriateinputterminalafterturningontheprojector.
Inputterminal
SOURCEbuttonontheprojectorcabinet
Buttonontheremotecontrol
COMPUTERIN
COMPUTER
(COMPUTER1)
HDMI1IN HDMI1 (HDMI1*)
HDMI2IN HDMI2 (HDMI2*)
USB(PC) USB-B (USB-B)

Table of Contents

Related product manuals