EasyManua.ls Logo

NEC MT1075 - Connecting Your DVD Player

NEC MT1075
75 pages
Print Icon
To Next Page IconTo Next Page
To Next Page IconTo Next Page
To Previous Page IconTo Previous Page
To Previous Page IconTo Previous Page
Loading...
E-16
AUDIO OUT
L
AUDIO IN
LR
R
Component
YCbCr
RGB 1 IN
RGB 2 IN
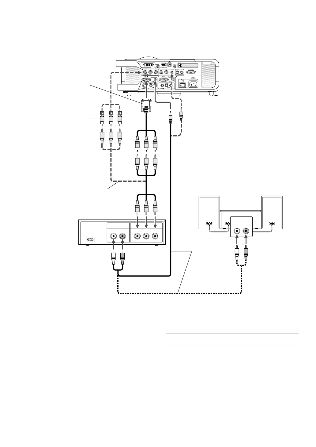
Connecting Your DVD Player
DVD player
You can connect your projector to a DVD player with component output
or Video output. To do so, simply:
1. Turn off the power to your projector and DVD player.
2. If your DVD player has the component video (Y,Cb,Cr) output, use a
commercially available component video cable (RCAX3) and the op-
tional 15-pin-to-RCA (female)
3 cable to connect your DVD player
to the RGB IN1 or IN2 connector on the projector.
Component video RCA
3 cable
(not supplied)
For a DVD player without component video (Y,Cb,Cr) output, use com-
mon RCA cables (not provided) to connect a composite VIDEO out-
put of the DVD player to the Video Input of the projector.
3. Turn on the projector and DVD player.
NOTE: Refer to your DVD player's owner's manual for more information about
your DVD player's video output requirements,
Optional 15-pin-to-RCA
(female)
3 cable (ADP-CV1)
Audio cable
(not supplied)
Audio Equipment
RCA(female)-to-BNC(male)
adapter (not supplied)

Table of Contents

Other manuals for NEC MT1075

Related product manuals