EasyManua.ls Logo

NEC MT1075 - Connecting Your VCR or Laser Disc Player; Connecting the Supplied Power Cable

NEC MT1075
75 pages
Print Icon
To Next Page IconTo Next Page
To Next Page IconTo Next Page
To Previous Page IconTo Previous Page
To Previous Page IconTo Previous Page
Loading...
E-17
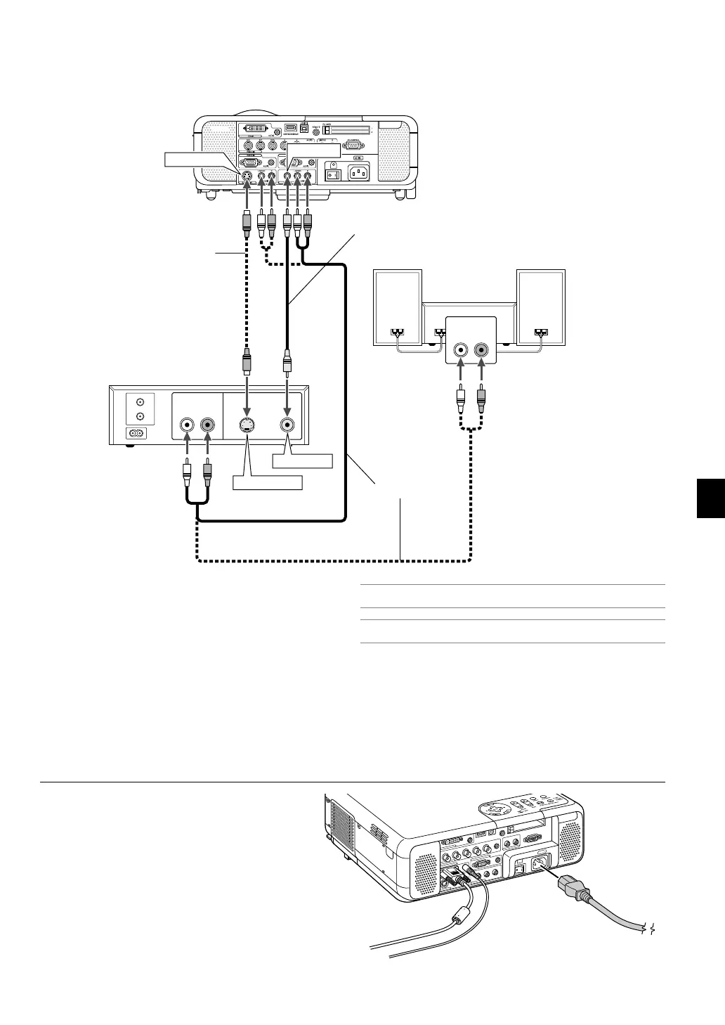
S-VIDEO IN
AUDIO OUT
LR
AUDIO IN
LR
VIDEO OUT
VIDEO IN
S-VIDEO OUT
VCR/ Laser disc player
Connecting Your VCR or Laser Disc Player
Audio equipment
S-video cable (not supplied)
Video cable (not supplied)
Audio cable (not supplied)
Use common RCA cables (not provided) to connect your VCR, laser
disc player or document camera to your projector.
To make these connections, simply:
1. Turn off the power to the projector and VCR, laser disc player or
document camera.
2. Connect one end of your RCA cable to the video output connector on
the back of your VCR or laser disc player, connect the other end to
the Video input on your projector. Use an audio cable (not supplied)
to connect the audio from your VCR or laser disc player to your audio
equipment (if your VCR or laser disc player has this capability). Be
careful to keep your right and left channel connections correct for
stereo sound.
3. Turn on the projector and the VCR or laser disc player.
NOTE: Refer to your VCR or laser disc player owner's manual for more informa-
tion about your equipment's video output requirements.
NOTE: An image may not be displayed correctly when a Video or S-Video source
is played back in fast-forward or fast-rewind via a scan converter.
Connecting the Supplied Power Cable
Connect the supplied power cable to the projector.
First connect the supplied power cable's three-pin plug to
the AC IN of the projector, and then connect the other
plug of the supplied power cable in the wall outlet.
AC IN
R
G
B
2 IN
R
G
B
O
U
T
A
U
D
IO
A
U
D
IO
D
V
I IN
U
S
B
(
M
O
U
S
E
/H
U
B
)
R
E
M
O
TE
A
U
D
IO
A
U
D
IO
G
/Y
B
/C
b
H
V
R
G
B
1 IN
S
-
V
ID
E
O
IN
V
ID
E
O
IN
A
U
D
IO
A
U
D
IO
A
U
D
IO
L/MONO
R
L/MONO
R
A
U
D
IO
O
U
T
L
/M
O
N
O
R
P
C
C
O
N
T
R
O
L
1
2

Table of Contents

Other manuals for NEC MT1075

Related product manuals