EasyManua.ls Logo

Nellcor NPB-40 - Page 38

Nellcor NPB-40
55 pages
Print Icon
To Next Page IconTo Next Page
To Next Page IconTo Next Page
To Previous Page IconTo Previous Page
To Previous Page IconTo Previous Page
Loading...
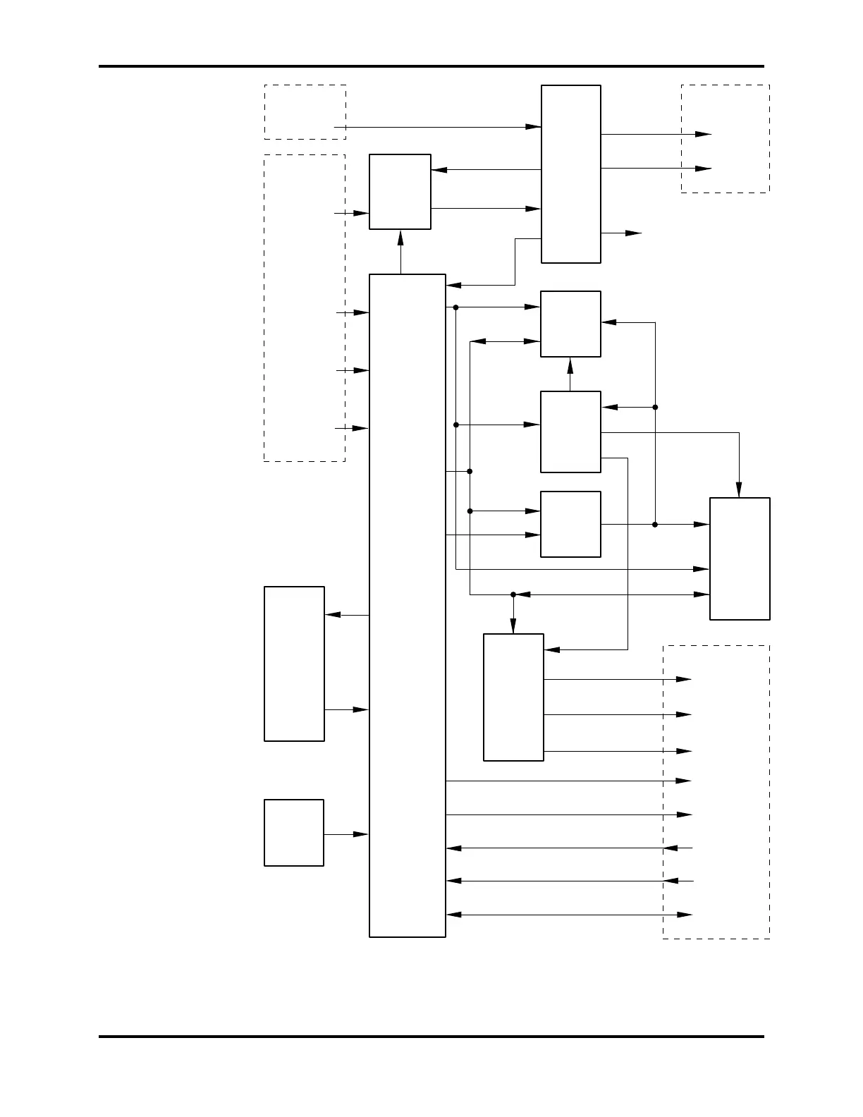
Technical Supplement
S-6
From front
panel keypad
On/off
key
Power
supply
circuit
3.6-6 Vdc
Raw
+10 Vdc
Raw
-5 Vdc
Power
switch
circuit
Microprocessor
RAM
Address
decoding
Address
latch
EPROM
AD 0-15
ALE
AD 0-7
ADDR
1-15
ADDR
0-12
External
output
port
AD 0-7
AD 0-15
RD
RD/WR
RAM
enable
EPROM enable
External
output
enable
To/from LCD PCB
LCD
driver
Beeper
LCD enable
WD
RST
LCD CLK,
DATA, CE
WR
ADDR
9-15
10MHz
clock
circuit
VCC
monitor
and
watchdog
reset
circuit
Analog sensor signal
LCD
backlight
Shift
key
Display light/
beep on/off
key
Store data/
print
key
Beeper drive
LCD light enable
Power on
Battery
voltage
sense
Battery power
feedback
From
batteries
Power
shut off
control
VCC (+5 Vdc)
To CPU PCB circuits
To LCD PCB
Battery power
Printer LED signal
Printer
interface
V ref
Analog sensor voltage reference
Analog circuit control signal
Sensor
circuits
Figure S3-2: CPU PCB Block Diagram

Related product manuals