EasyManua.ls Logo

Nellcor NPB-40 - Page 54

Nellcor NPB-40
55 pages
Print Icon
To Next Page IconTo Next Page
To Next Page IconTo Next Page
To Previous Page IconTo Previous Page
To Previous Page IconTo Previous Page
Loading...
FOS S5-7
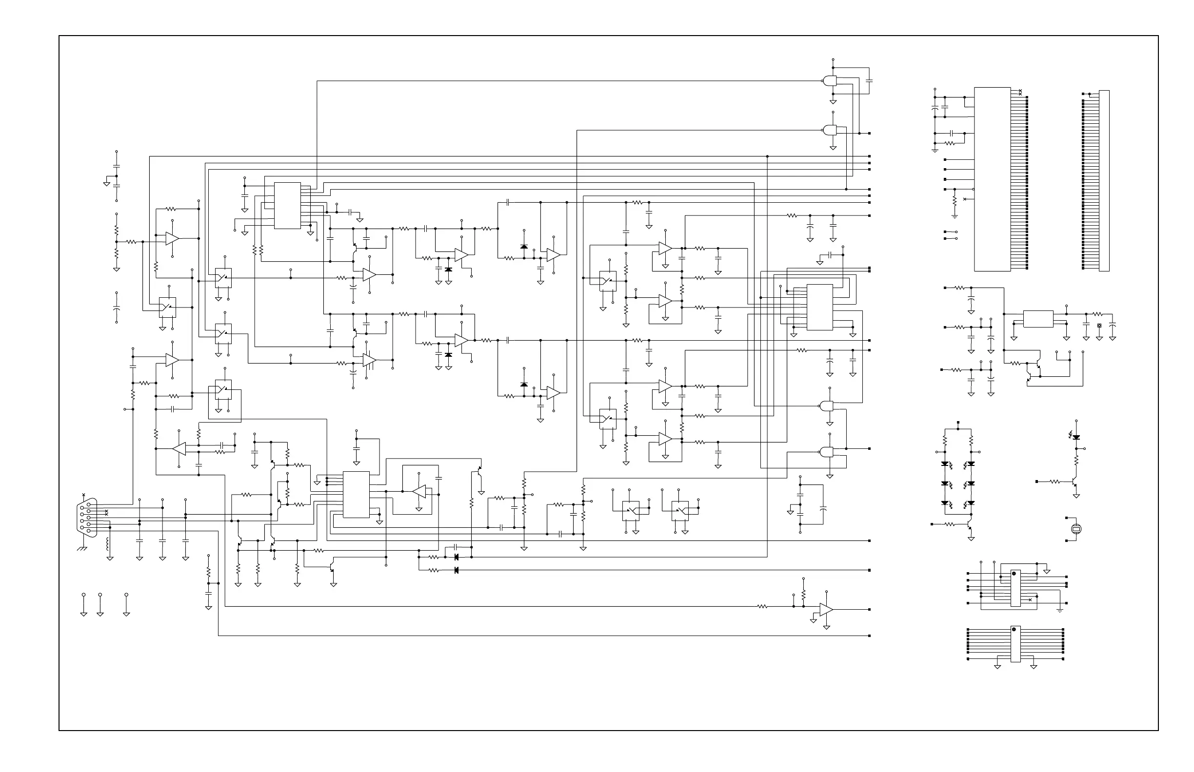
Figure S4-4
LCD PCB Schematic Diagram
034314
TP29
TP2
Z5U
C40
0.1U
connected together on CPU board
CPU INTERFACE
VCC VREF
LEDDIS
REDAC
RSENS
RSENS
TO CASE EMI PAINT
RIGHT SIDELEFT SIDE
BOSS HOLES DB9 RIB
SENSOR INPUT
H1
VCC
VREF
C49
0.01U
J3
53
N40LCD
9
8
7
6
52
51
50
5
49
48
47
46
45
44
43
42
41
40
4
39
38
37
36
35
34
33
32
31
30
3
29
28
27
26
25
24
23
22
21
20
2
19
18
17
16
15
14
13
12
11
10
1
5454
1
10
11
12
13
14
15
16
17
18
19
2
20
21
22
23
24
25
26
27
28
29
3
30
31
32
33
34
35
36
37
38
39
4
40
41
42
43
44
45
46
47
48
49
5
50
51
52
6
7
8
9
53
LCD FLEXTAILLCD DRIVER
VCC
OFF/ON
OFF/ON
LEDDIS
2.74K
R66
IR/RED
IR/RED
U7
A
B
C
INH VCC
VEE
VSS
X
X1
XO Y
Y0
Y1
Z
Z0
Z1
CD4053S
3
5
4
1
2
1512
13
14
8
7
166
9
10
11
TP15
C33
4.7P
100K
R73
Q12
2N3906S1
3
2
1
2
3
-5V
1N914S
CR1
1 331
100K
R52
LF444CM
U10A
-
+
-
+
11
4
1
2
3
C37
0.068U
C31
0.068U
-5V
R44
100K
0.068U
C32
U10C
LF444CM
-
+
-
+
10
9
8
4
11
SAMPIR
VREF
U14C
74HC00S
9
10
7
14
8
74HC00S
U14D
11
14
7
13
12
VREF
VREF
DB9FB
P1
9
8
7
6
5
4
3
2
11
10
11
10
11
2
3
4
5
6
7
8
9
LED DRIVE
IR CHANNEL
TP28
AGND and DGND for board set are
IRDC
REDDC
RAW-5V
RSENS
J1
1
10
11 12
13 14
15 16
17 18
19
2
20
3 4
5 6
7 8
99
87
65
43
20
2
19
1817
1615
1413
1211
10
1
SEG6
SEG8
SEG9
SEG12
SEG15
SEG17
SEG18
SEG20
LCDCOM
SEG52
VIN
R6
49.9
SEG12
LCDCOM
TP11
LCDCOM
SEG52
SEG51
SEG50
SEG49
SEG48
SEG47
SEG46
SEG45
SEG44
SEG43
SEG42
SEG41
SEG40
SEG39
SEG38
SEG37
SEG36
SEG35
SEG34
SEG33
SEG32
SEG31
SEG30
SEG29
SEG28
SEG27
SEG26
SEG25
SEG24
SEG23
SEG22
SEG21
SEG20
SEG19
SEG18
SEG17
SEG16
SEG15
SEG14
SEG13
SEG12
SEG11
SEG10
SEG9
SEG8
SEG7
SEG6
SEG5
SEG4
SEG3
SEG2
SEG1
182
R7
RAW+10V
20V
C6
22U
7343
+
RAW+10V
+10V
C13
0.01U
0.01U
C11
+10V
-5V
-5V
C43
0.01U
0.01U
C53
VREF
20V
C7
22U
7343
+
7343
22U
C14
20V
+
10V
C3
47U
7343
+
RED CHANNEL
0.47U
C21
3216
25V
+
25V
3216
C57
0.47U
+
0.47U
C45
3216
25V
+
C61
0.01U
VCC
TP4
TP19TP9
182
R2
PIEZO
BEEP_1
BEEP_2
+5.7V
PWM0
SAMPRED
REDDC
IRDC
TP24
1825
0.015U
C46
C54
0.015U
1825
+10V
U4A
AD822
-
+
+
-
2
3
1
8
4
LCD_CLK
U12A
LMC6044S
+
-
-
+
9
8
4
11
10
DG201S
U11B
GNDV-
V+
7
5
8
6
13
4U11C
DG201S
GNDV-
V+
10
5
9
11
13
4
DG201S
U11A
GNDV-
V+
2
5
1
3
13
4
U3B
DG201S
GNDV-
V+
7
5
8
6
13
4
LT1013S
U6B
-
+
+
-
2
6
5
4
3
U6A
LT1013S
-
+
+
-
1
8
7
6
2
PHOTOI
R46
10.0K
VCC
REDAC
IRAC
TP20
LCD BACKLIGHT IR PRINTER LINK
LCD_LIGHT
R5
4.75K
R25
3.32K
DS3
AA1101W
LCD_LIGHTSAMPRED
IR_OUT
R1
10.0K
10.0K
R30
R62
100K
Q1
2N3904S
3
1
2
1
3
2
VCC
LCD_CE
LCD_EN
LCD_DATA
100P
C27
C25
100P
100P
C34
182K
R32
R8
51.1K
U1
NC
24
INH
57
NJU6432B
VSS
59
58
VLCD
56
VDD
9
SEG9
SEG8
8
7
SEG7
6
SEG6
SEG53
54
53
SEG52
SEG51
52
51
SEG50
5
SEG5
50
SEG49
49
SEG48
SEG47
48
47
SEG46
46
SEG45
SEG44
45
SEG43
44
SEG42
43
SEG41
42
SEG40
41
4
SEG4
SEG39
40
39
SEG38
SEG37
38
SEG36
37
SEG35
36
SEG34
35
SEG33
34
SEG32
33
SEG31
32
SEG30
31
3
SEG3
30
SEG29
29
SEG28
28
SEG27
27
SEG26
26
SEG25
25
SEG24
SEG23
23
22
SEG22
SEG21
21
SEG20
20
SEG2
2
SEG19
19
SEG18
18
SEG17
17
16
SEG16
SEG15
15
SEG14
14
SEG13
13
SEG12
12
SEG11
11
SEG10
10
1
SEG1
SCL
61
55
OSC
62
DN
COM2
63
64
COM1
60
CE
24
62
61
60
55
59
58
57
56
52
28
51
50
49
48
47
46
45
44
43
42
41
40
38
37
36
35
34
33
32
31
30
29
27
26
25
23
22
39
15
17
18
19
20
6
5
4
3
2
8
9
10
11
14
1
7
12
13
16
21
53
54
64
63
51.1K
R14
C5
0.01U
0.01U
C52
C28
0.01U
SEG21
SEG16
SEG13
SEG7
SEG1
SEG14
SEG11
SEG10
SEG2
SEG3
SEG4
SEG5
SEG19
SEG38
SEG22
SEG23
SEG24
SEG25
SEG26
SEG28
SEG29
SEG30
SEG31
SEG32
SEG33
SEG34
SEG35
SEG36
SEG37
SEG39
SEG40
SEG41
SEG42
SEG43
SEG44
SEG45
SEG46
SEG47
SEG48
SEG49
SEG50
SEG27
SEG51
+10V
C56
0.1U
C12 18P
100K
R71
R59
3.32K
3.32K
R70
3.32K
R65
0.01U
C63
0.01U
C62
C55
1000P
R67
34.8K
TP26
+5.7V
LMC6044S
U12D
+
-
-
+
2
1
4
11
3
-5V
+5.7V
+10V
TP21
U10B
LF444CM
-
+
-
+
5
6
7
4
11
C38
0.12U
1N914S
CR3
1331
-5V
+10V
VREF
12.1K
R61
VREF
100K
R42
1000P
C20
100K
R56
0.12U
C51
VREF
3.32K
R23
+10V
VREF
Q6
2N3906S 1
3
2
1
3
2
C23
220P
0.068U
C50
+10V
-5V
R58
100K
C30
0.12U
VREF
R24
3.32K
+10V
VREF
2N3906S
Q5
1
3
22
3
1
220P
C16
+10V
-5V
15.0K
R49
VREF
R53
12.1K
R27
82.5K
VREF
+10V
-5V
CR2
1N914S
13 13
CR5 1N914S
1
3 13
82.5K
R26
0.047U
C18
390P
C19
3.32K
R21
R72
100K
Q11
MPSA56S
2
3
1
2
3
1
VREF
-5V
+10V
R19
280K
U5A
AD822
-
+
4
8
1
3
2
VREF
VREF
C22
0.047U
182K
R20
TP10
-5V
+10V
U5B
AD822
-
+
4
8
7
5
6
1.00M
R18
R16
1.00M
-5V
-5V
+10V
-5V
R17
88.7K_0.1%
R13
88.7K_0.1%
VREF
R15
2.00K
6.04K_0.1%
R51
VREF
-5V
TP7
+10V
+10V
+10V
-5V
TP6
+10V
-5V
TP12
MPSA56S
Q9
2
3
11
3
2
MPSA06S
Q10
2
3
11
2
3
TP16
40.2K
R28
Q8
MPSA06S
2
3
1
3
2
1
R48
10.0K
R36
10.0
10.0K
R47
R41
10.0K
TP18
22.1K
R40
Q7
2N3904S
3
1
22
3
1
TP17
VREF
R22
511K
1N914SCR6
1
331
22PC60
15.8K
R31
-5V
RAW-5V
49.9
R11
R12
1.0
VREF
Q4
2N3904S
3
1
22
3
1
Q3
2N3904S
3
1
2
1
3
2
10.0K
R10
0.12U
C39
TP27
+10V
+5.7V
-5V
+5.7V
TP23
34.8K
R55
1000P
C47
C59
0.01U
R60
3.32K
100K
R54
3.32K
R57
R38
100K
C17
1000P
100K
R33
C58
0.01U
R64
3.32K
R50
3.32K
U13
A
B
C
INH VCC
VEE
VSS
X
X1
XO Y
Y0
Y1
Z
Z0
Z1
CD4053S
11
10
9
616
7
8
14
13
12 15
2
1
4
5
3
R63
15.0K
0.1U
C44
20.0K
R39
0.1U
C35
TP13
R29
100K
0.022U
C26
R35
20.0K
C41
0.1U
100K
R45
C42
0.022U
-5V -5V
+10VVCC
VCCVCC
VCC
VCC
R43
182K
R9
51.1K
DS7
LTE-302
IR
PHOTOI
SAMPIR
IR/RED
LCD_EN
LCD_CE
LCD_DATA
REDLED/AV
PWM1
PWM2
IR_OUT
IRLED/AV
BEEP_2
BEEP_1
LCD_CLK
ZERO-L
OFF/ON
AA1101W
DS5
DS1
AA1101W
DS4
AA1101W
AA1101W
DS2
DS6
AA1101W
604
R3
R4
604
Q2
2N3904S
3
1
2
1
3
2
0.01U
C24
LF444CM
U10D
-
+
-
+
11
4
14
13
12
U12C
LMC6044S
+
-
-
+
12
11
4
14
13
TP22
VCC
DG201S
U3A
GNDV-
V+
2
5
1
3
13
4
U11D
DG201S
GNDV-
V+
15
5
16
14
13
4
680P
C4
0805
C10
22U
7343
20V
+
U4B
AD822
-
+
+
-
6
5
7
8
4
U8
LF441S
-
+
4
7
8
5
1
6
3
2
4
7
8
5
1
6
3
2
LS1
AT-17
TP25
TP14
25V
3216
C15
0.47U
+
DG201S BYPASS
AD822 BYPASS
7343
22U
C48
20V
+
+10V
POWER ENTRY
7343
22U
C2
20V
+
TP3
TP5
IRAC
RAW+10V
CONNECT CGND
TO AGND WITH
SEPARATE TRACE
TO J2.2
TP8
J2
1
10
11 12
13 14
15 16
17 18
19
2
20
3 4
5 6
7 8
99
87
65
43
20
2
19
1817
1615
1413
1211
10
1
U3C
DG201S
GNDV-
V+
10
5
9
11
13
4
U3D
DG201S
GNDV-
V+
15
5
16
14
13
4
74HC00S
U14A
3
14
7
2
1
3.32K
R68
DG201S BYPASS
ZERO-L
U9
A
B
C
INHVCC
VEE
VSS
X
X1
XOY
Y0
Y1
Z
Z0
Z1
CD4053S
11
10
9
616
7
8
14
13
1215
2
1
4
5
3
VCC
VREF
-5V
TP1
100K
R34
CR4
1N914S
1 313
2.74K
R37
VCC
0.01U
C64
RAW+10V
VCC VCC
REDLED/AV
REDLED/AV
PWM1
U14B
74HC00S
4
5
7
14
6
IRLED/AV
PWM2
U12B
LMC6044S
+
-
-
+
11
4
7
6
5
L1
BLM31B06
H2 H3
PWM0
U2
GND1
GND2
GND3
GND4
VIN VOUT
78L05D
2
3
6
7
81
0.1U
C9
Z5U
Z5U
C8
0.1U
Z5U
C1
0.1U
0.1U
C36
Z5U
0.1U
C29
Z5U
NOTES:
1. ALL CAPACITORS ARE 10% 50V 1206 PACKAGE
2. ALL RESISTORS ARE 1% 1/8W 1206 PACKAGE
UNLESS OTHERWISE NOTED.
UNLESS OTHERWISE NOTED.

Related product manuals