EasyManua.ls Logo

Nikon LaserForce - Key features; Nomenclature

Nikon LaserForce
26 pages
Print Icon
To Next Page IconTo Next Page
To Next Page IconTo Next Page
To Previous Page IconTo Previous Page
To Previous Page IconTo Previous Page
Loading...
18
En
Fr
19
En
Fr
Changing the settings
1. Turn on the power.
2. Press and hold the MODE button to be able to change the settings.
3. Perform the operations below to switch the mode or settings.
• Pressing the MODE button: Switches the mode.
• Pressing the PWR button: Switches the setting of the displayed mode.
* If you press and hold the MODE button or if you do not operate the button for about 8 seconds, the product returns to
standby.
* Operating the MODE button
There are two ways to press the MODE button. Operate the button while following the descriptions in this manual.
• “Press and hold” means to continue pressing the button for 1.5 seconds or longer.
• “Press means to press the button quickly (less than 1.5 seconds).
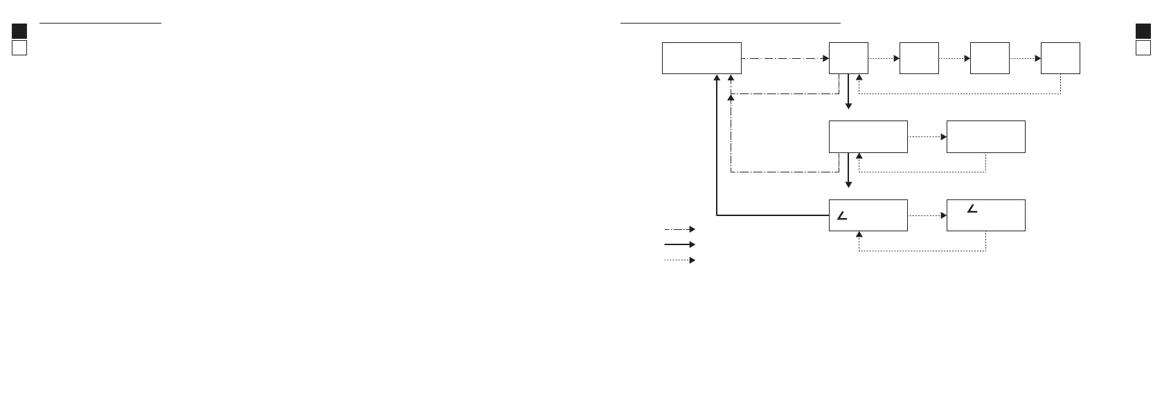
Outline for operating the mode settings
Standby IL4 IL1 IL2 IL3
Internal display luminance:IL
Distance display unit:F1
Measurement display mode:F2
Y (yard) M (meter)
(horizontal
distance)
(
hidden)
(actual distance)
Press and hold MODE button.
Press MODE button.
Press PWR button.
Press and hold MODE
button for 1.5 seconds
or longer.
* While operating the mode settings, if you press and hold the MODE button or if you do not operate the button for about
8 seconds, the product returns to standby.
* When you change the setting of a mode, that setting will be displayed first the next time you select that mode.

Related product manuals