EasyManua.ls Logo

Nokia RM-237 - Internal Earpiece Troubleshooting

Nokia RM-237
224 pages
Print Icon
To Next Page IconTo Next Page
To Next Page IconTo Next Page
To Previous Page IconTo Previous Page
To Previous Page IconTo Previous Page
Loading...
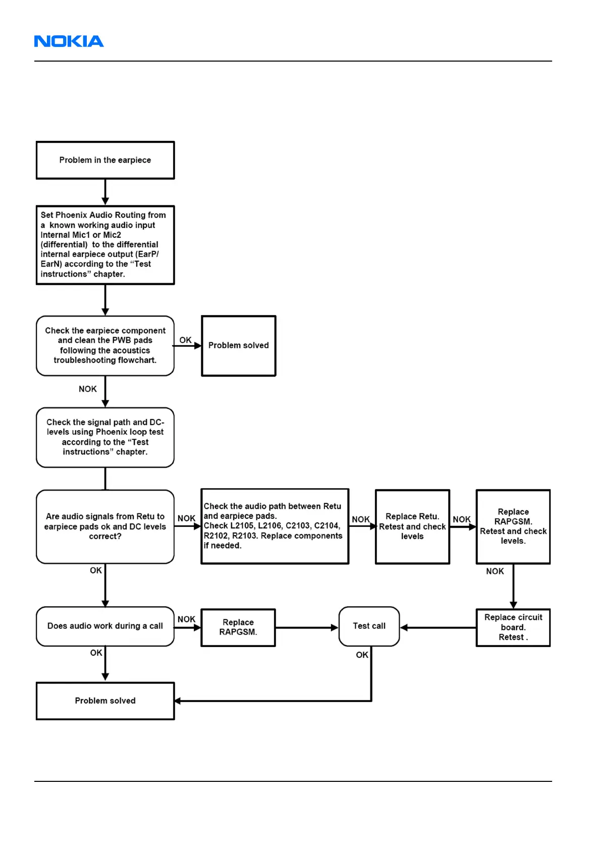
Internal earpiece troubleshooting
Troubleshooting flow
RM-237
Nokia Customer Care BB Troubleshooting and Manual Tuning Guide
Page 6 –30 COMPANY CONFIDENTIAL Issue 1
Copyright © 2007 Nokia. All rights reserved.

Table of Contents

Related product manuals