EasyManua.ls Logo

Noritz NCC300DV - Page 45

Noritz NCC300DV
54 pages
Print Icon
To Next Page IconTo Next Page
To Next Page IconTo Next Page
To Previous Page IconTo Previous Page
To Previous Page IconTo Previous Page
Loading...
45
G
(1 1/4"-2")
(3/4"-1 1/4")
Hot Water
Supply
Circulation Pump 1
Circulation Pump 2
(If Necessary)
Remote Controller
Pump Control Wires
(Use an external relay)
When installing 2 pumps in parallel
*
Set “Yes” for the question
Start pump rotation
?”
in system settings.
(See System controller unit Installation Manual)
Gas Pipe
Hot Water Return Line
*
Size the cold water supply piping to
allow for maximum flow rates
of the units.
Hot Water
Supply Pipe
(1 1/4"-2")
Expansion
Tank
Cold Water Supply Pipe
Unit
6
Unit
2
Unit
1
System Controller
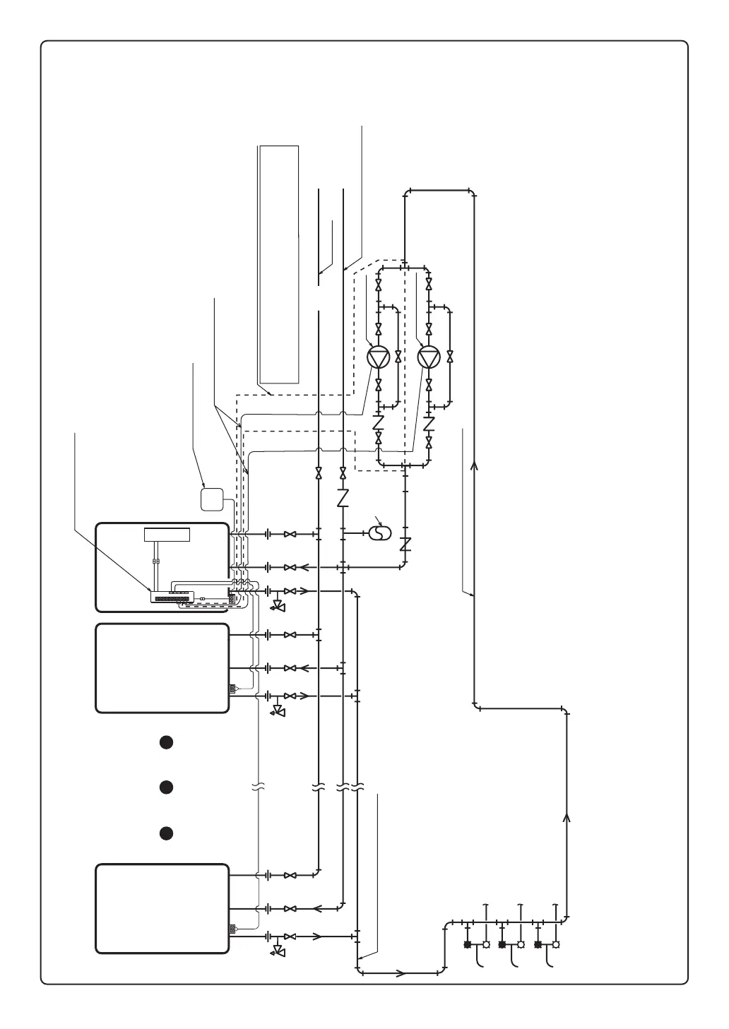
B-1. Example of Recirculation with a Multi-System (Recirculation system)
This system will make hot water more quickly available to remote xtures.
The pump will circulate water through the loop until the entire loop is warm, and then the system
controller will turn o󰀨 the pump until the loop cools down.
* Size the pump to provide at least 2 GPM @ 10 feet of head + piping losses through the system.
Check the maintenance monitors on the unit to make sure the pump is providing adequate ow.
Make sure that the ow rate is not greater than 4 ft./sec.
(3/4”: 5 GPM, 1 1/4”: 13 GPM)
If the ow is too low, the recirculation loop temperature will not be warm enough, if the ow is too
high, the lifetime of the unit will be reduced.
* If there are multiple circulation loops, try to make the ow rate .75-1.25 GPM in each loop.
* Use copper or stainless water piping for the entire system.

Related product manuals