EasyManua.ls Logo

Noritz NCC300DV - Page 46

Noritz NCC300DV
54 pages
Print Icon
To Next Page IconTo Next Page
To Next Page IconTo Next Page
To Previous Page IconTo Previous Page
To Previous Page IconTo Previous Page
Loading...
46
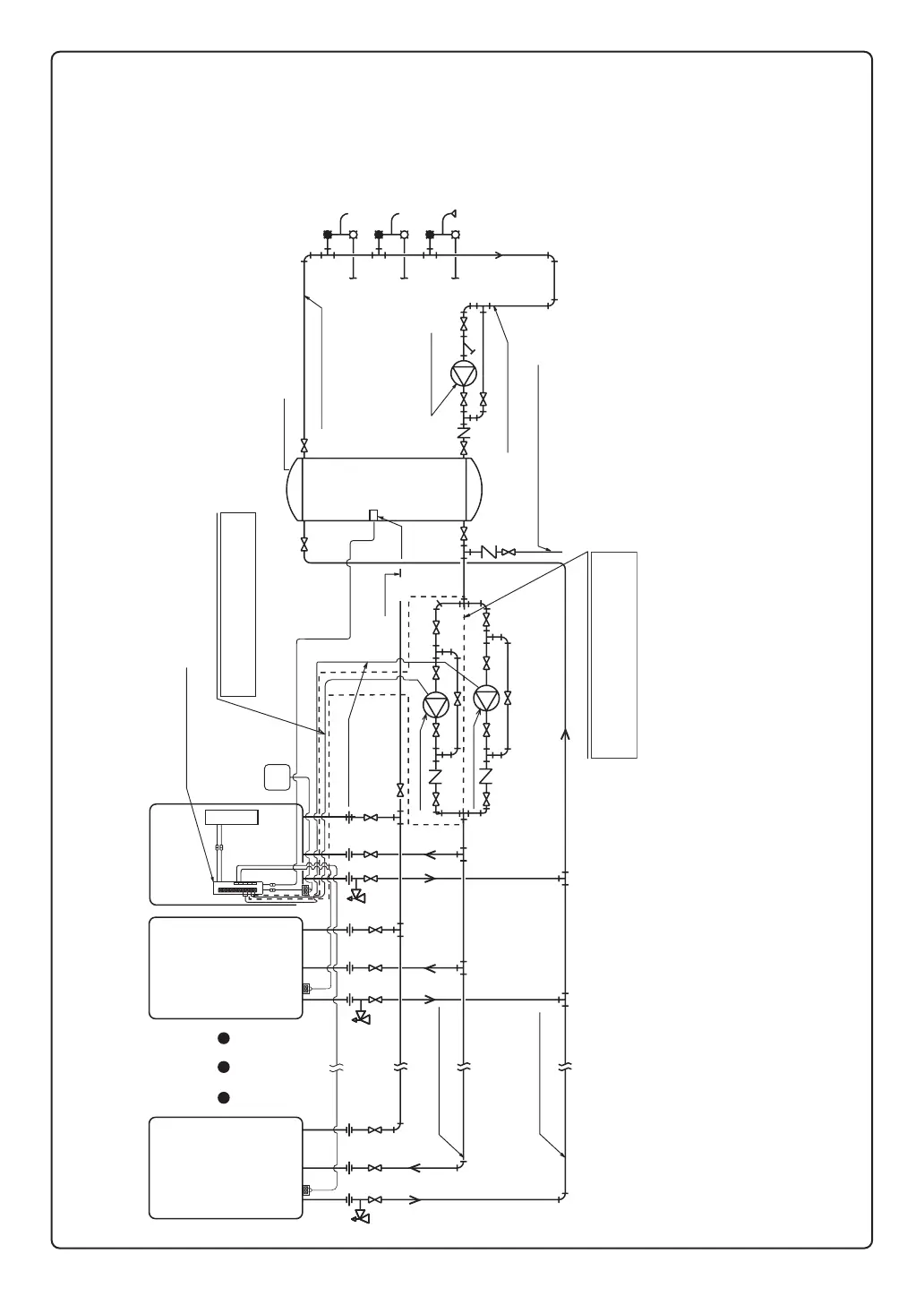
G
(1 1/4"-2")
Unit 6 Unit 2
System Controller
Storage tank supply line
(1 1/4"-2")
Storage tank return line
(Copper or Stainless Pipe)
(Copper or Stainless Pipe)
Storage Tank Circulation Pump
Storage Tank Circulation Pump
(if Necessary)
Gas Pipe
Hot Water
Storage Tank
Relief Valve
Hot water supply line
(Copper or Stainless Pipe)
Return line
circulation pump
Hot water return line
(Copper or Stainless Pipe)
Cold Water Supply Pipe
* Size the cold water supply piping to allow for
maximum flow rates of the building.
* Be sure to connect the cold water supply pipe
between the hot water storage tank and intake
side of the storage tank circulation pump.
Hot Water
Supply
Remote
Controller
When installing 2 pumps in parallel
Thermostat
Pump Control
Wires (use
external relayV)
Unit 1
* Set “Yes” for the question
“Start pump rotation?” in system settings.
(See System controller unit Installation Manual)
When installing 2 pumps in parallel
Set “Yes” for the question
“Start pump rotation?” in system settings.
(See System controller unit Installation Manual)
B-2.
Example of Installation with a Storage Tank and Recirculation System (Tank recirculation system)
The pump will push water through the Multi-System to heat up the tank.
When the temperature of the thermostat is high, the system controller will turn o󰀨 the pump until
the the temperature cools down.
* For the set temperature of the remote controller, use the temperature (of the thermostat) + about 10°F.
* To achieve the highest recovery, size the storage tank circulation pump for maximum capacity.
(12 GPM (each) @ 50 ft. of head (160°F setting or less) + piping losses through the system.)
Verify the supply pressure to the units is at least 30 PSI.

Related product manuals