EasyManua.ls Logo

NTI Matrix M100 - Page 31

NTI Matrix M100
55 pages
Print Icon
To Next Page IconTo Next Page
To Next Page IconTo Next Page
To Previous Page IconTo Previous Page
To Previous Page IconTo Previous Page
Loading...
31
Matrix Installation and Operation Instructions
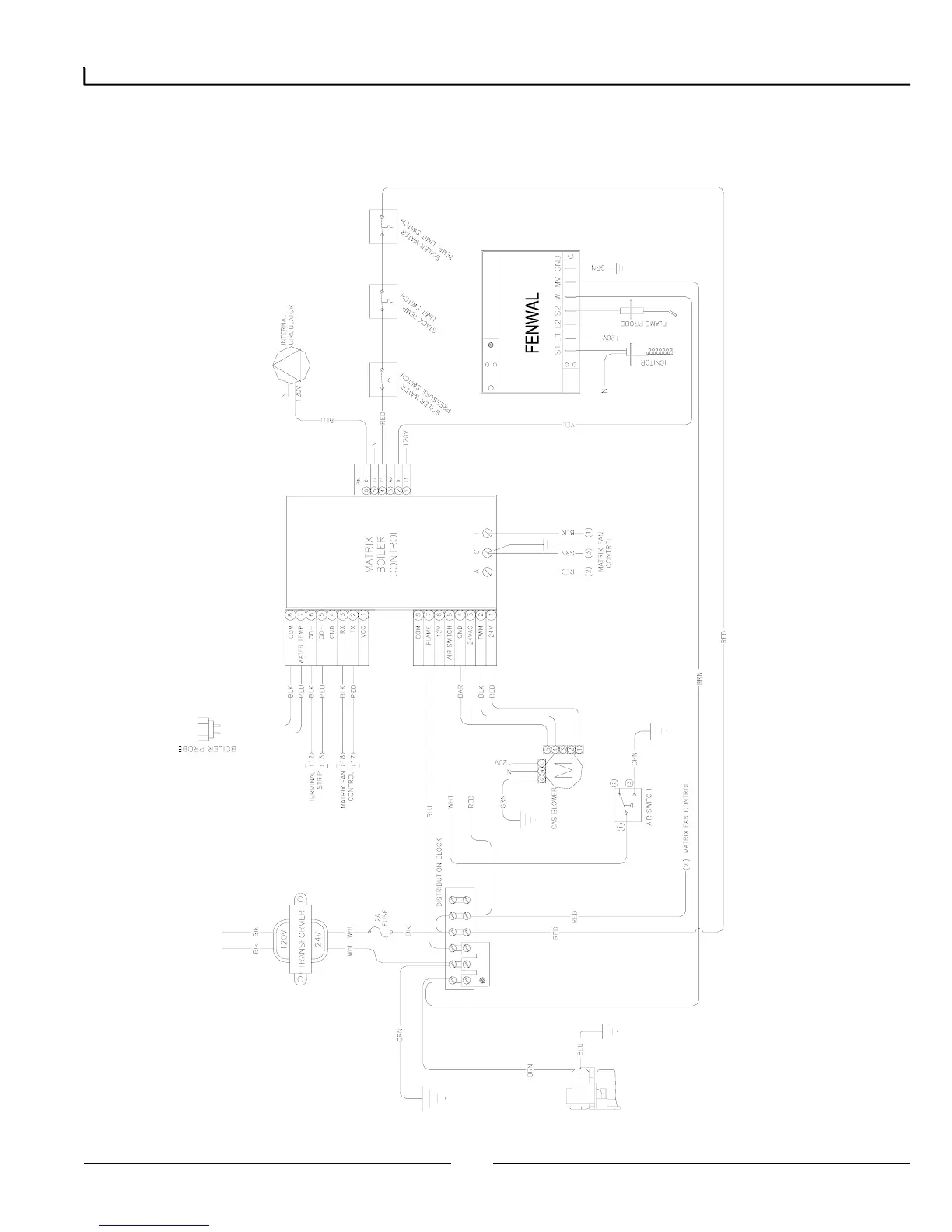
8.2 Matrix Factory Wiring Schematic
8.2.1 Boiler Control Wiring
Consult diagram on unit for exact wire routing.

Related product manuals