EasyManua.ls Logo

Nuvo NV-E6GMS - NV-LSA40 Local Source Amplifier

Nuvo NV-E6GMS
44 pages
Print Icon
To Next Page IconTo Next Page
To Next Page IconTo Next Page
To Previous Page IconTo Previous Page
To Previous Page IconTo Previous Page
Loading...
INPUT
POWER
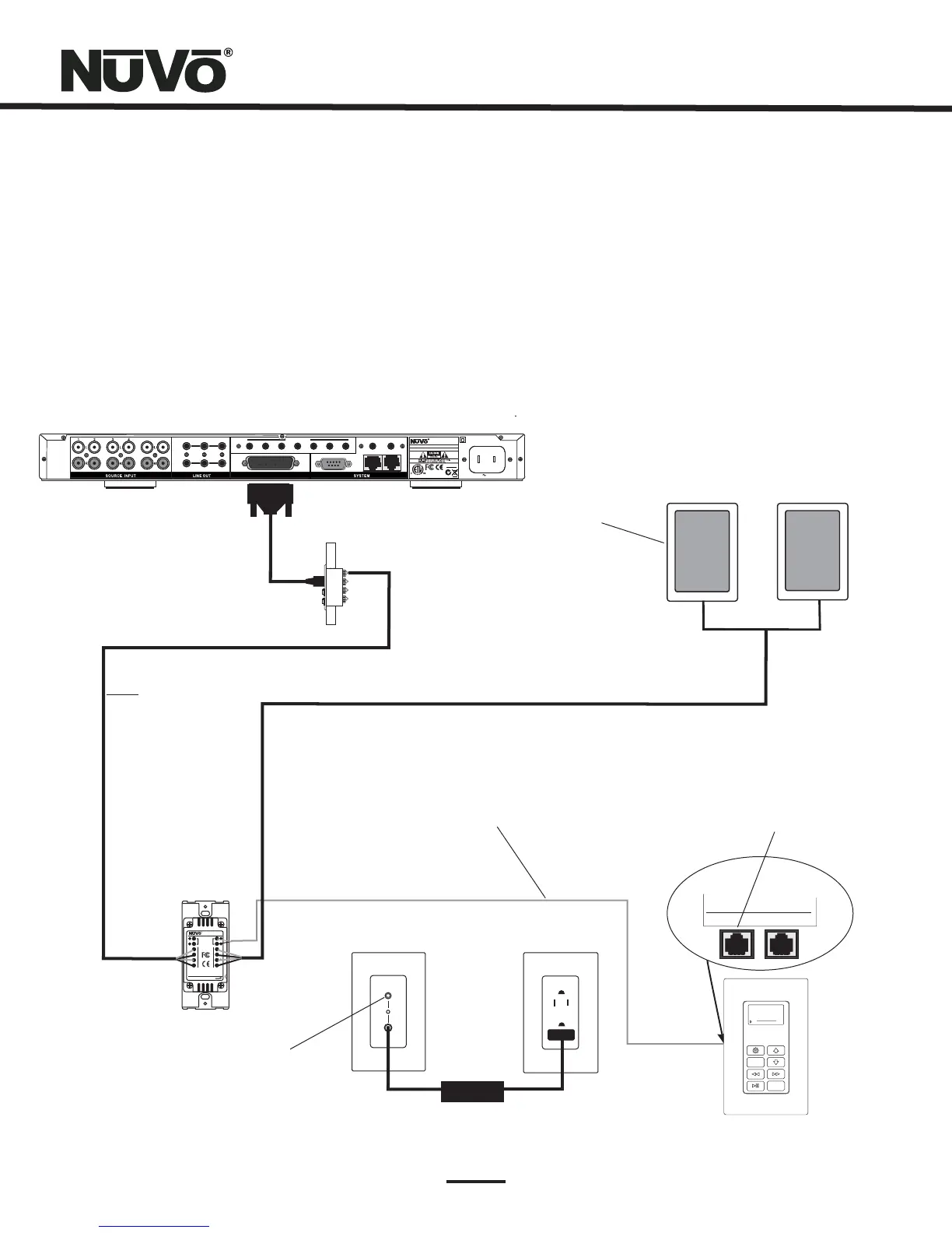
A two conductor wire is used as a voltage trigger
from the LSA40 the NuVo zone Control Pad. When the
zone is turned on this allows to NuVo system audio to
pass to the zone speakers. When the zone is turned
off the internal amplifier of the LSA40 is
automatically engaged.
LSA40 Back
LSA40 Front
50 Watt AC
power adapter
supplied with
the LSA40S
AC Power Source
Any stereo line level source
signal can be amplified through
the local source speakers using
the LSA40.
Any NuVo System zone output
can be wired to the LSA40 Local
Source Amplifier.
NuVo System zone
speakers.
+
+
-
-
L
L
L
L
R
R
R
R
+
+
+
+
-
-
-
-
MODEL:NV-LSA40
LOCAL SOURCEAMPLIFIER
2
8
V
D
C
TO
KEYPAD
1
.5
A
TO AMPLIFIER
TO
S
P
E
A
K
E
R
WIRE STRIP 5/16” (8MM)
Designed In USA
Made In China
NuVoTechnologies LLC Cincinnati, Ohio USA
www.nuvotechnologies.com
NV-LSA40
Local Source Amplifier
NV-LSA40 Local Source Amplifier (Fig. 53)
The LSA40 is a 40 watt stereo amplifier designed to fit neatly in a single gang box or ring. Its active state provides a ready input
for any line level audio signal. When connected to the Essentia Control Pad, the Essentia speaker output and the LSA40 share a
common pair of speakers in a zone. The LSA40’s internal A/B switch allows NuVo audio when the zone Control Pad is turned on and
local audio through the LSA40, when the zone Control Pad is turned off.
Accessory
NuVoNet
The connection from the LSA40 is made
through the Accessory RJ45 port on the
back of the Control Pad terminated with
standard 568A. The connection at the
LSA40 requires the use of the Brown lead
for positive and Brown Stripe for
negative.
34
M3A
1:19
3:48
2 OF 2-Follow th...2 OF 2-Follow th...
drift-Edge of Tomdrift-Edge of Tom
MENU
OK
56
FIXED VAR
ZONE
1
TRIG
ZONE
2
STATUS
NuVoNet
RS232
1
SUM
ALLPORT CONNECTION
IR OUTPUTS
23456
LINK
MUTE
MADE INCHINA
100~240V 50~60Hz 130W
1807
N1839
www.nuvotechnologies.com
MODEL NV-E6GM
SIXSOURCE SIX ZONE
AUDIODISTRIBUTION SYSTEM
3033118
NuVoTechnologies LLC Hebron, KentuckyUSA
CONFORMSTO UL
STD.60065CERTIFIED
TOCAN/CSA STD.
C22.2No.60065:03
RoHS
CCC
C
C
C
C
C
C
C
C
C
C
C
C
C
C
C
C
C
C
C
C
C
C
C
C
C
C
C
C
C
C
C
C
C
C
C
C
C
C
C
C
C
C
C
C
C
C
C
C
C
C
C
C
C
C
C
C
C
C
C
C
C
C
C
C
C
C
C
C
C
C
C
C
C
C
C
C
C
C
C
C
C
C
C
C
C
C
C
C
C
C
Fig. 53

Other manuals for Nuvo NV-E6GMS

Related product manuals