EasyManua.ls Logo

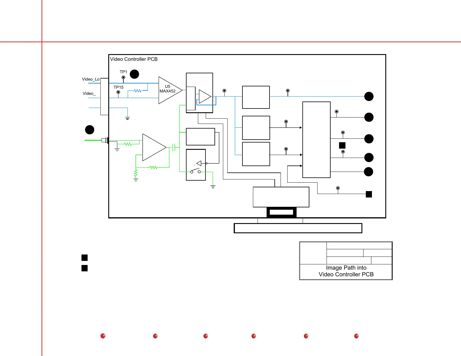
OEC UroView 2800 - Image Path into Video Controller PCB

Default Icon
91 pages
Print Icon
To Next Page IconTo Next Page
To Next Page IconTo Next Page
To Previous Page IconTo Previous Page
To Previous Page IconTo Previous Page
Loading...
OEC UroView
®
2800 Table/Generator Functional Block Diagrams
59
Service
Periodic Maintenance
Contents
Schematics
Illustrated Parts
Installation




Image Path into
Video Controller PCB
Video Controller PCB
TP1
TP15
U5
MAX452
Video_Lo
Video_Hi
Video_Shld
-
+
IN0
IN1
IN2
IN3
+
-
TP31
MUXVID
P5
VCR
Video
U8
MAX452
-
+
P6
4
8
3
U22
HFA1103
X2 Video
Separator
U17
MAX9698
Hi Res
Sync Stripper
U6
GS4581
VCR
Sync Stripper
TP48
VID
TP16
VCR_HSYNC
TP18
COMP_SYNC
TP8
HSYNC*
TP7
VSYNC*
A0 A1
Host Pentium CPU
ISA Slot 1
U16
GS4881
Sync Stripper
U23
DG411
BP
U18
SYNCGEN1
FPGA
U65
ISA Address Decoder
ISA D0 - D7
TP11
BP_CLAMP*
4A
4B
4C
4D
U14
VIDSEL0
4E
MUX
6A
6C
See Pilot Tone Functional Diagram page 1 of 1.
See Frame Sync Functional Diagram page 1 of 2.
1
1
2
2
TP2
Pilot Tone
Page 3 of 6
28IMAGEP.DS4
07/01
2800
GE OEC Training
g
Image Path into Video Controller PCB