EasyManua.ls Logo

Omron E5DC - Page 116

Omron E5DC
139 pages
Print Icon
To Next Page IconTo Next Page
To Next Page IconTo Next Page
To Previous Page IconTo Previous Page
To Previous Page IconTo Previous Page
Loading...
E5@C/E5@C-T
115
E5C-T
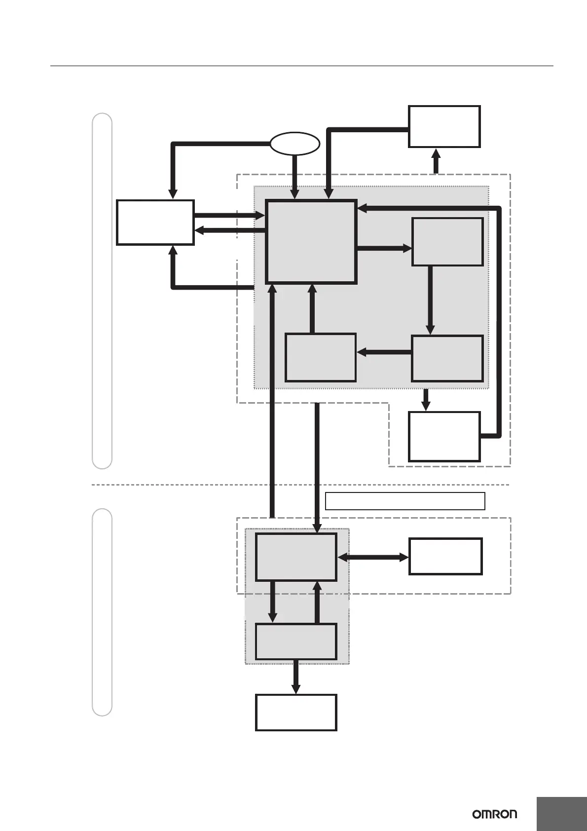
This diagram shows all of the setting levels. To move to the advanced function setting level and calibration level, you must enter passwords. Some
parameters are not displayed depending on the protect level setting and the conditions of use.
*1. Set the PF Setting parameter to a-m (Auto/Manual).
*2. The No. 1 display will flash when the keys are pressed for 1 s or longer.
*3. Set the PF Setting parameter to pfdp (monitor/setting items).
Operation in progress
Stopped
Calibration Level
Control and auxiliary outputs stop.
Advanced Function
Setting Level
Advanced settings
Communications
Setting Level
Power ON
Initial Setting Level
Operation Level
Adjustment Level
Monitor/Setting
Item Level
Press O and M Keys
for at least 1 s.
Starting in manual mode
Level changes
automatically.
Press O Key
for less than 1 s.
Protect Level
Manual Control
Level
Used to set the MV
manually.
Used for SPs and other
basic settings and
monitoring.
Press O Key for at
least 3 s while a-m is
displayed.
*2
Used to set protection
for operations.
Enter the password (1201)
while cmov (Move to
Calibration Level
parameter) is displayed.
Used to set the input type
and other basic settings.
Press S Key.
*3
Used to display
specified monitor and
setting items.
Press O or
S Key for at least 1 s.
*1
Program Setting
Level
Parameter and
segment settings for
all programs
Press S Key
for at least 1 s.
*1
Press O
Key for at
least 1 s.
Press O Key
for less than 1 s.
Press O Key
for less than 1 s.
Press O Key
for less than 1 s.
PID Setting
Level
Parameters for all PID
sets (e.g., PID
constants)
Adjustment parameters
(e.g., PID constants for
current PID set)
Press O Key for
at least 3 s.
*2
Press S Key.
*3
Press O Key for less
than 1 s (only models
with communications).
Press O Key for at
least 1 s.
Communications settings
Release protection and then
enter the password (−169) for
the amoV (Move to Advanced
Function Setting Level)
parameter.
Press O and M Keys
for at least 3 s.
*2

Other manuals for Omron E5DC

Related product manuals