EasyManua.ls Logo

Omron R88D-KT06F - Page 278

Omron R88D-KT06F
634 pages
To Next Page IconTo Next Page
To Next Page IconTo Next Page
To Previous Page IconTo Previous Page
To Previous Page IconTo Previous Page
Loading...
4-9
4-2 Wiring
OMNUC G5-SERIES AC SERVOMOTOR AND SERVO DRIVE USER'S MANUAL
4
System Design
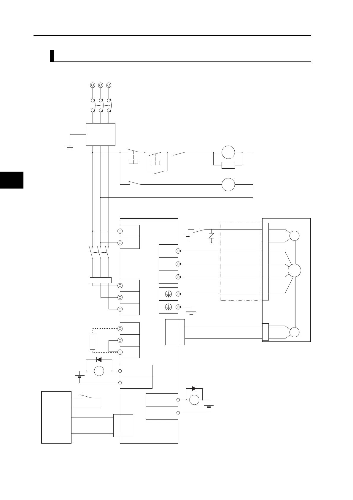
R88D-KT01H/-KT02H/-KT04H/-KT08H/-KT10H/-KT15H (3-phase Input)
Noise filter (*1)
3-phase 200 to 240 VAC, 50/60 Hz: R88D-KT
@@
H
Main circuit contactor (*1)
Servo alarm display
OMNUC G5-series
AC Servo Drive
User-side
control
device
24 VDC
24 VDC
Control cables
OMNUC G5-series
AC Servomotor
Encoder cables
Power cables
24 VDC
(*3)
(*2)
(*4)
Regeneration
Resistor
Ground to 100 Ω or less
Surge suppressor
(*1)
Main circuit power supply
R T
NFB
S
1 2 3
4 5 6
E
NF
PL
L1C
L2C
L1
L2
L3
ALMCOM
/ALM 37
36
CN1
X
11
10
OUTM1
(BKIR)
OUTM1
COM
XB
W
V
U
B
E
M
CN2
CN1
CN1
B1
B3
B2
CNB
CNB
CNA
CNA
X
XB
X
1MC
OFF ON
X
1MC
1MC
Reactor
Ground to 100 W or less.
*1. Recommended products are listed in 4-3
Wiring Conforming to EMC Directives.
*2. Recommended relay: MY relay by
OMRON (24-V)
For example, MY2 relay by OMRON can
be used with all G5-series motors with
brakes because its rated induction load
is 2 A (24 VDC).
*3. There is no polarity on the brakes.
*4. The Built-in Regeneration Resistor
(KT08H to KT15H) shorts B2 and B3.
When the amount of regeneration is
large, remove the connection between
B2 and B3 and connect the
Regeneration Resistor between B1 and
B2.

Table of Contents

Related product manuals