EasyManua.ls Logo

Omron R88D-KT06F - Page 286

Omron R88D-KT06F
634 pages
To Next Page IconTo Next Page
To Next Page IconTo Next Page
To Previous Page IconTo Previous Page
To Previous Page IconTo Previous Page
Loading...
4-17
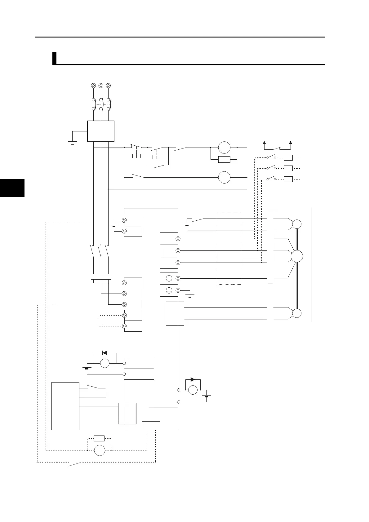
4-2 Wiring
OMNUC G5-SERIES AC SERVOMOTOR AND SERVO DRIVE USER'S MANUAL
4
System Design
R88D-KT150F
Ground to 10 Ω or less.
(*3)
(*2)
Reactor
Ground to 10 Ω or less.
3-phase 380 to 480 VAC, 50/60 Hz
Noise filter (*1)
Main circuit contactor (*1)
Main circuit power supply
OMNUC G5-series
AC Servo Drive
OMNUC G5-series
AC Servomotor
Power cables
Encoder cables
Regeneration
Resistor
User-side
control
device
24 VDC
Control cables
Servo alarm display
Surge suppressor
(*1)
Surge suppressor
24 VDC
24 VDC
24 VDC
(*6)
Power supply
(neutral point)
(*4) (*5)
RT
NFB
S
123
456
E
NF
PL
24 V
0 V
L1
L2
L3
ALMCOM
/ALM37
36
CN1
X
11
10
BKIR
BKIRCOM
XB
W
V
U
B
E
M
CN2
CN1
CN1
TB1
TB2
TB1
X
XB
X
1MC
OFF ON X
1MC
2MC
1MC
B1
B2
2MC
DB1 DB2
*1. Recommended products are listed in 4-3
Wiring Conforming to EMC Directives.
*2. Recommended relay: MY relay by OMRON
(24-V)
For example, MY2 relay by OMRON can be
used with all G5-Series motors with brakes
because its rated induction load is 2 A (24
VDC).
*3. There is no polarity on the brakes.
*4. Provide auxiliary contacts to protect the
system with an external sequence so that a
Servo ON state will not occur due to
deposition in the Dynamic Brake Resistor.
*5. Use an external Dynamic Brake Resistor of
4.8 Ω, 400 W.
*6. Wire the circuit so that the voltage between
DB1 and DB2 is 400 VAC or less. Install an
external protective device, such as a
thermal switch. Monitor the temperature of
the external Dynamic Brake Resistor.

Table of Contents

Related product manuals