EasyManua.ls Logo

Omron R88D-KT50F - Page 353

Omron R88D-KT50F
634 pages
To Next Page IconTo Next Page
To Next Page IconTo Next Page
To Previous Page IconTo Previous Page
To Previous Page IconTo Previous Page
Loading...
5-18
5-3 Torque Control
OMNUC G5-SERIES AC SERVOMOTOR AND SERVO DRIVE USER'S MANUAL
5
Basic Control Mode
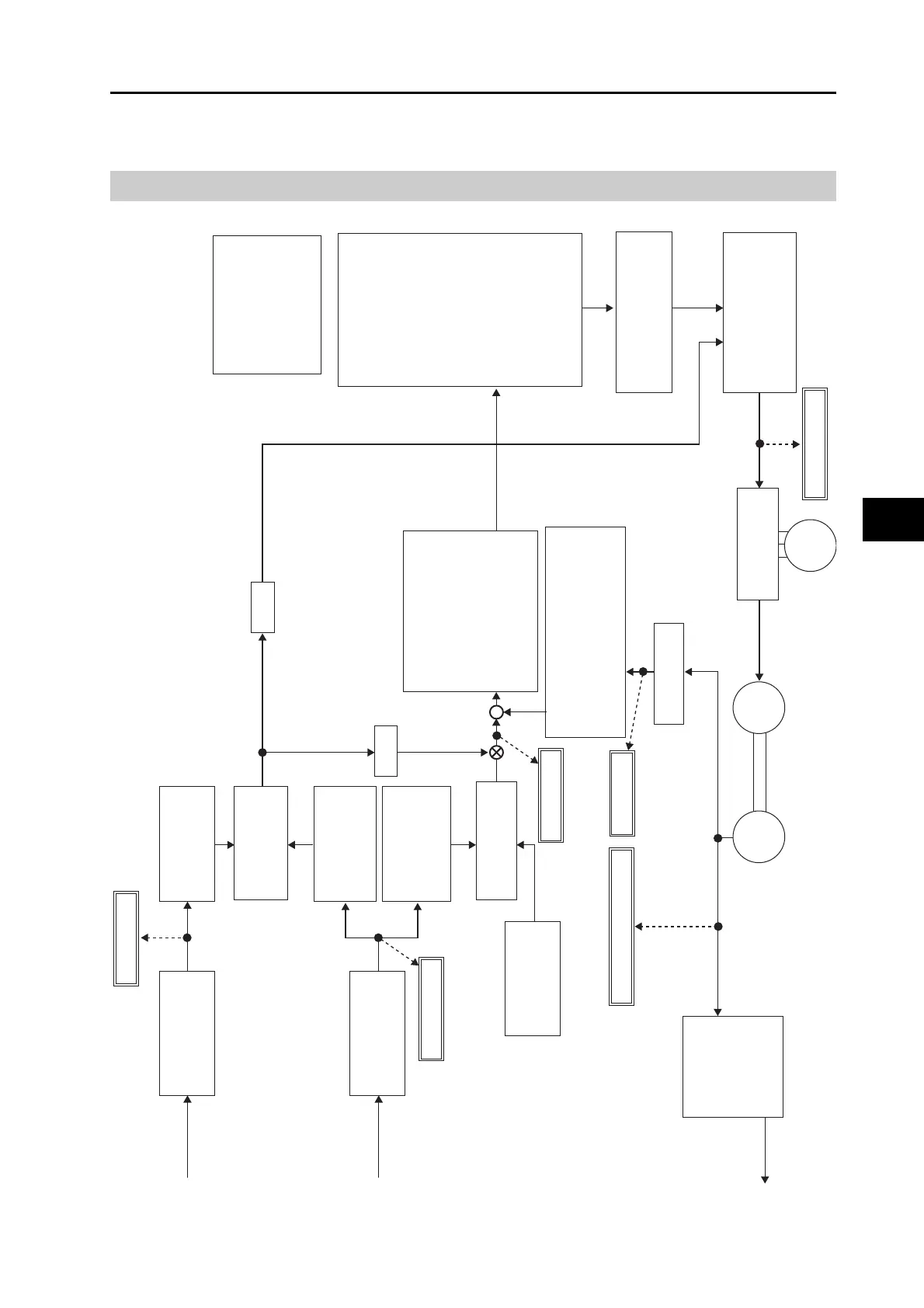
Parameter Block Diagram for Torque Control Mode
Pn101 : Speed Gain 1
Pn102 : Integral Time Constant 1
Pn106 : Speed Gain 2
Pn107 : Integral Time Constant 2
Pn004 : Inertia Ratio
Pn612 : Switching Selection
Pn613 : Inertia Ratio 2
Pn104 : Torque Filter 1
Pn109 : Torque Filter 2
Pn521 :
Torque Limit Selection
Pn013 : No. 1 Torque Limit
Pn522 : No. 2 Torque Limit
Pn103 :
Speed Feedback Filter Time Constant
Pn108 :
Speed Feedback Filter Time Constant 2
Pn610 : Function Expansion Setting
Encoder
Motor
Main
power
supply
Pn319 : Gain
Pn320 : Reverse
Analog input 1
16-bit A/D
Pn011 : 1 Rotation
Pn012 : Reverse
Numerator/Denominator
Pn503 : Denominator
Encoder
pulse output
A
B
Z
Pulse regeneration
Pn321 : Limit Value 1
Pn322 : Limit Value 2
Internal speed limit
Pn317 : Command speed
Speed Torque Limit Selection
Pn317 : Command Selection
Pn318 : Direction Designation
Torque command selection
Absolute
Sign
Pn114 : Setting 2
Pn124 : Mode
Pn125 : Delay Time
Pn126 : Level
Pn127 : Hysteresis
Gain switching
Scaling
Pn319 : Gain
Pn320 : Reverse
Scaling
(Torque command)
Pn302 : Gain
Pn303 : Reverse
Scaling
(Speed command)
Pn425 : Offset
Pn426 : Filter
Analog input compensation
Pn422 : Offset
Pn423 : Filter
Analog input compensation
Pn200 :
Adaptive Filter Selection
Pn201 : Frequency 1
Pn204 : Frequency 2
Pn207 : Frequency 3
Pn210 : Frequency 4
Pn202 : Notch 1 Width
Pn205 : Notch 2 Width
Pn208 : Notch 3 Width
Pn211 : Notch 4 Width
Pn203 : Notch 1 Depth
Pn206 : Notch 2 Depth
Pn209 : Notch 3 Depth
Pn212 : Notch 4 Depth
Notch filter
Speed control
Torque limit
Pn611 : Response Setting
Current control
Torque filter
Speed detection filter
Speed detection
AI2 input voltage
AI1 input voltage
Speed control command
Motor speed
Torque command
Feedback pulse accumulation
+
Analog input 2
12-bit A/D
Torque command input 2
(TREF2: CN1 pin 16)
Torque command input 1
(TREF1: CN1 pin 14)

Table of Contents

Related product manuals