EasyManua.ls Logo

Omron R88D-KT50F - Page 595

Omron R88D-KT50F
634 pages
To Next Page IconTo Next Page
To Next Page IconTo Next Page
To Previous Page IconTo Previous Page
To Previous Page IconTo Previous Page
Loading...
12-2
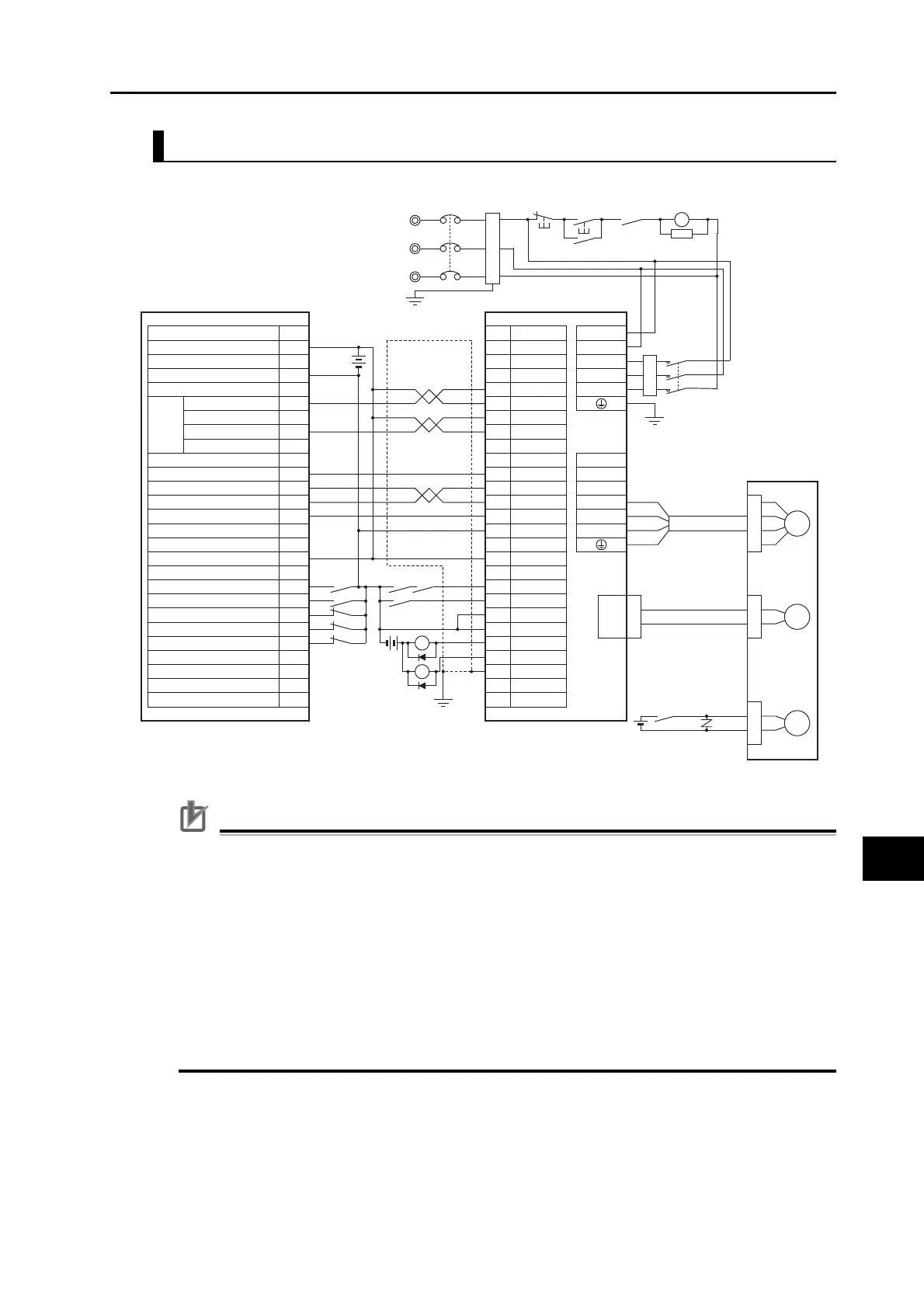
12-1 Connection Examples
OMNUC G5-SERIES AC SERVOMOTOR AND SERVO DRIVE USER'S MANUAL
12
Appendix
Connection Example 2: Connecting to SYSMAC CJ1W-NC113/213/413
Precautions for Correct Use
The wiring for the pins with * is the same as it is when a Servo Relay Unit Cable is used. Set Pn005
(Command Pulse Input Selection) to 0 (photocoupler input).
The example shows a 3-phase, 200-VAC input to the drive for the main circuit power supply. Be
sure to provide a power supply and wiring conforming to the power supply specifications for the
drive in use.
Incorrect signal wiring can cause damage to units and the drive.
Leave unused signal lines open and do not wire them.
Use mode 2 for origin search.
The diode recommended for surge absorption is the RU 2 (Sanken Electric Co., Ltd.) or the
equivalent.
Make the setting so that the servo can be turned ON/OFF with the RUN signal.
No.
CN1 CNA
CNB
A1
A2
*6
*3
*4
30
23
24
39
7
29
31
38
36
Shell
*5 +CCW
L1C
L2C
L1
L2
L3
B1
B3
B2
U
V
W
+CW
+Z
INP
+24VIN
RUN
RESET
INPCOM
ALMCOM
FG
A8
A7
A6
A5
A9
A14
A12
A11
A20
A15
A17
A19
A18
A16
24 VDC
ECRST
CJ1W-NC113/213/413
R88D-KT@
CCW
CW
Z
X1
24 VDC
XB
BKIRCOM
10
BKIR
11
37
/ALM
M
Red
White
Blue
Green/Yellow
R88M-K
@
CN2
Motor power cables
E
24 VDC
Encoder cables
B
Brake cables
XB
R
S
T
1MC
NFB
Reactor
3-phase 200 to 240 VAC 50/60 Hz
Noise filter
Description
24-V power supply for output
0-V power supply for output
CCW (With resistance)
CCW (Without resistance)
CW (With resistance)
CW (Without resistance)
X-axis origin common
X-axis positioning completed input
Input common
X-axis external interrupt input
X-axis origin proximity input
X-axis CCW limit input
X-axis CW limit input
X-axis immediate stop input
X-axis
pulse
output
X-axis error counter reset output
X-axis origin line-driver input
X1
Ground to
100 Ω or less
ONOFF
X
1MC
Main circuit power supply
Main circuit contactor
1MC
surge
suppressor

Table of Contents

Related product manuals