EasyManua.ls Logo

Onkyo CR-245

Onkyo CR-245
67 pages
To Next Page IconTo Next Page
To Next Page IconTo Next Page
To Previous Page IconTo Previous Page
To Previous Page IconTo Previous Page
Loading...
CR-245
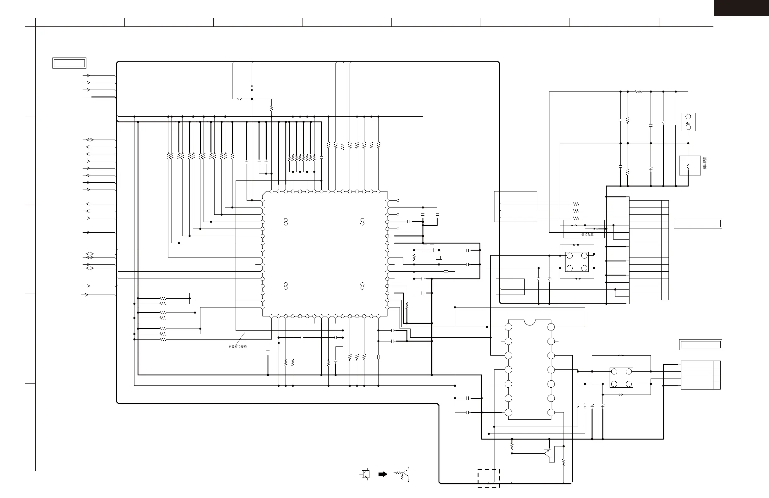
SCHEMATIC DIAGRAMS - 7
iPod Controller / USB SW (MAIN PCB)
A
1
2
3
4
5
B C D E F G H
5
1
5
3
5452
2
5 2
4
1
2
USB_S
W
D-_1
D+_1
GND
USB_VBUS_1
LRCK1
IPOD_DET_CTL
MPEG_DM
AV_SW1
MPEG_DP
iIRPTO
BCK1
USB_SW
SDA2
iBUSY
IPOD_PWR
AMP_RESET
DOCK_IN_DET
SDATA1
USB_EN
D3.3V
SCL2
iIRPTO
S3.3V
USB_P.ON
iBUSY
SCL2
USB_P.ON SDA2
USB_VBUS_1
IPOD_CTL_RESET
IPOD_CTL_RESET
AMP_RESET
DOCK_IN_DET
IPOD_PWR
IPOD_DET_CTL
SDATA
1
BCK1
LRCK
1
iPod_CVBS
GND
AV_RET
iPod_DM
iPod_DP
MPEG_D
M
D-
MPEG_D
P
D+
S3.3V
USB_EN
GND
IC6601
BU9459KV-E2
RESETX
1
SEL_SLAVE
2
SEL_MP3
3
SEL_DOUT
4
SEL_VOL
5
SEL_APLAY
6
SEL_UTPKT
7
IRPTO
8
TEST2
9
KEY_ROW1/MCHNG
10
KEY_ROW2/BUSY
11
KEY_ROW3/SCL
1
2
KEY_ROW4/SDA
13
KEY_COL1/A0
14
KEY_COL2/A1
1
5
KEY_COL3/SEL_SMAN
1
6
TEST
3
17
DVDDIO
18
SD_CON
1
9
SD_DO
2
0
SD_CLK
2
1
SD_D
I
22
SD_CS
23
DVSS
2
4
TEST4
25
TEST5/CLKOUT12
26
DVDD_M2
27
TEST6
28
TEST7
29
TEST
8
3
0
ATEST1
3
1
AVDDC
3
2
USB_DM
33
USB_DP
34
AVSSC
35
REXTI
3
6
VOREFI
37
VDDPLL
38
TEST_PLL
39
XIN_PLL
40
XOUT_PLL
41
VSS_PLL
42
DAVSS
43
RDACO
4
4
VCDACO
4
5
LDACO
46
DAVDD
4
7
AMUTE
4
8
LED_ERROR/TEST9
4
9
LED_PLAY/TEST1
0
5
0
LED_PSD/TEST11
5
1
LED_PUSB/TEST12
52
LED_ACCESS
53
LED_RANDOM
5
4
LED_REPEAT
55
TEST13
56
DVDD_M1
57
TEST1
4
58
TEST1
5
59
TEST16
6
0
TEST17
61
DVSS
6
2
TMODE
63
DVDDIO
64
C660
1
0.1 B
100
5
10V
R660
1
10K 1/16W
1005
R660
2
10K 1/16W1005
R6603 10K 1/16
W
100
5
R6604
10K 1/16
W100
5
R660
5
10K 1/16W
100
5
R6606 10K 1/16W1005
R660
7 10K 1/16W
100
5
R6608 10K 1/16W100
5
R660
9
10K 1/16
W1005
R6610 10K 1/16
W
100
5
R6611
10K 1/16
W
100
5
R661
2
10K 1/16W
100
5
R6613 10K 1/16
W
100
5
R6614 10K 1/16W 1005
R6615 10K 1/16W 1005
R6616 10K 1/16W 1005
R6617 10K 1/16W 1005
R6618 10K 1/16W 1005
R6619 10K 1/16W 1005
R6620 10K 1/16W 1005
C6602
0.1 B
1005
10V
R662
1
10K 1/16
W 100
5
C6603
0.1 B
1005
10V
R662
2
10K 1/16
W
1005
R662
3
10K 1/16
W 1005
R6624 10K 1/16W 1005
B6601
FCM1608KF-102T02
C6604
0.1 B
1005
10V
R6625
12K 1/16W +-1%
100
5
B6602
FCM1608KF-102T02
C6605
27P CH
1005
50V
C6606
27P CH
1005
50V
R6626
1M 1/16W
100
5
X6601
16.9344MH
z
JG6601
JG6602
JG6603
C6607
10 B 212510V
C660
8
0.1
B
1005
10
V
R6627
10K 1/16
W
100
5
R6628
10K 1/16
W
100
5
R6629 10K 1/16
W 1005
R6630
10K 1/16
W 1005
R663
1
10K 1/16
W
100
5
R663
2
10K 1/16
W
100
5
R6633 10K 1/16W 1005
R663
4
10K 1/16
W
100
5
C660
9 0.1 B 100
5
10
V
R6635 10K 1/16W 1005
R663
6 10K 1/16W 1005
R663
7 10K 1/16W 1005
R6638 10K 1/16W 1005
R663
9
10K 1/16
W
100
5
C6610
0.1 B
1005
10V
W836
W837
A2001WV-4A
CP6601
4
F_GND
1
S_GND
2
DP
3
DM
CP6602
04_6232_114_103_800+
11
AGND
12
IPOD_DET_CTL
13
ACC
14
XIPDET
6
GND
7
D-
8
GND
9
AGND
10
IPOD_CVBS
5
D+
4
GND
1
V1+5V
2
V1+5V
3
GND
C6618
22P C
H
100550V
IC6602
TC7USB221FT
1
VCC
2
NC NC
3
S
4
D+
5
D-
6
NC NC
7
OE/
8
GND
9
NCNC
10
2D-
11
2D+
12
1D-
13
NCNC
14
1D+
W852
W853
D6601
AVRL161A1R1N
T
D6602
AVRL161A1R1N
T
J6601
AV-53-04
H
1
E
2
H
Q6604
KRC102SRTK
1
B
2C
3E
R664
4
10K 1/16W
100
5
R6648
10K 1/16
W
100
5
R664
9
10K 1/16
W 1005
C6622
0.1 B
1005
10V
D6604
AVRL161A1R1N
T
D6603
AVRL161A1R1N
T
GND
(1;2;3;4;5;6;8;9;10)
W880
R665
3
4.7K 1/16
W
100
5
W881
R6654 22 1/16W 1005
R6655 22 1/16W 1005
R6656 22 1/16W 1005
R665
7
22 1/16W 100
5
R6658
22 1/16
W
100
5
R665
9 22 1/16
W
1005
L6605
DLP11SN900HL2L
4
3
1
2
L6603
DLP11SN900HL2L
4
3
1
2
R6661
75 1/10W
2125
W907
2125
R6662 56K 1/16W
100
5
C662
8
470P C
H
100
5
50
V
C6629
0.1 B
1005
10V
C663
0
0.1
B
100
5
10
V
C6632
0.1
B
100
5
10V
C663
1
0.1
B
1005
10V
C663
3
0.1
B
100
5
10
V
D660
5
AVRL161A1R1NT
R666
3
56K 1/16
W
1005
C663
4
470P C
H
100550
V
C6635
0.1 B 100510V
C663
6 22P CH
100
5
50
V
D6606
AVRL161A1R1N
T
W906
W909
1005
C6637
0.1 B
1005
10V
W92
4
W92
5
BCK1(6)
LRCK1(6)
SDATA1(6)
S3.3V(2;5;6;10)
USB_VBUS_1(9)
D3.3V(1;3;4;5;10)
USB_SW(2)
USB_EN(2)
AMP_RESET(2;5;6)
DOCK_IN_DET(2)
IPOD_PWR(2)
iIRPTO(2)
iBUSY(2)
AV_SW1(2;6)
IPOD_DET_CTL(2)
MPEG_DP(3)
MPEG_DM(3)
SDA2(2;5)
SCL2(2;5)
IPOD_CTL_RESET(2)
USB_P.ON(3)
R6664
3.3K 1/16W 1005
C663
8
0.1
B
100510
V
NC
N
C
N
C
N
C
NC
N
C
NC
NC
differential 90 ohm
differential 90 ohm
CVBS OUT
YELLO
W
Current Limit
(1A)
FROM/TO Sub Micon
FROM/TO MPEG(MT1389/J)
27pin/57pin
From/to FRONT JACK PCB
From/to DOCK CONNECTOR PCB
14pin L=85mm (FFC)
4pin L=270mm w/shield
FROM/TO REGULATOR
JACK
CONNECTOR
W835 DEL
USB SW IC
iPod CTL IC
CAUTION:DIGITAL TRANSISTER
( MAIN PCB )
iPod Controller/USB SW SCHEMATIC DIAGRAM

Other manuals for Onkyo CR-245

Related product manuals