EasyManua.ls Logo

Onkyo PA-MC5500 - XLR AV Controller Connection

Onkyo PA-MC5500
86 pages
To Next Page IconTo Next Page
To Next Page IconTo Next Page
To Previous Page IconTo Previous Page
To Previous Page IconTo Previous Page
Loading...
PA-MC5500
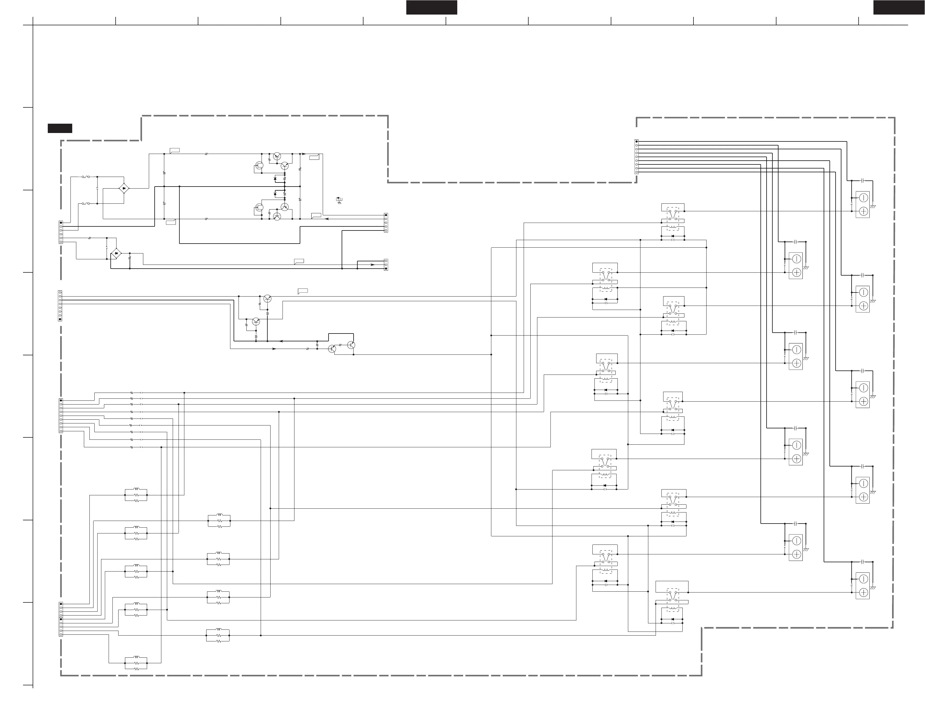
SCHEMATIC DIAGRAMS-8
SPEAKER TERMINAL SECTION
PA-MC5500
A
1
2
3
4
5
BCDEF GH
6
7
8
IJK
FAN_GND
FAN_GND
+13V
-13V
GND_SBR
GND_C
GND_SR
GND_FR
GND_FL
GND_SL
GND_SBL
GND_LH
GND_SL
GND_C
GND_SR
GND_LH
GND_SBR
GND_FR
GND_FL
GND_SBL
GND_RH
GND_RH
+9VDG
+12V_FAN
+9VRch
+9VLch
SPRELAY
GNDRL
Relay1
S
G
S
D
G
3TTB+8B(3CM)SR
D
F9402
TO TRANS
(EH)
TO NAAF-0180
(VH-SIDE)
(VH-SIDE)
TO NAAF-0180TO NAAF-0180
FR
FL
*
5007,80.1,1007 MMB:
*
5007,80.1,1007 MMB:
*
5007,80.1,1007 MMB:
*
*
Other:NTM-2PDMCR400: Red
NTM-2PDMCR399: Clear
5007,80.1,1007 MMB:
*
*
*
Other:NTM-2PDMCR400: Red
NTM-2PDMCR399: Clear
5007,80.1,1007 MMB:
*
*
Other:NTM-2PDMCR400: Red
NTM-2PDMCR399: Clear
5007,80.1,1007 MMB:
*
Other:NTM-2PDMCR400: Red
NTM-2PDMCR399: Clear
5007,80.1,1007 MMB:
Other:NTM-2PDMCR400: Red
NTM-2PDMCR399: Clear
5007,80.1,1007 MMB:
*
*
FR
FR-ch
5007,80.1,1007 MMB:
Other:NTM-2PDMCR400: Red
NTM-2PDMCR399: Clear
*
0.15A
0.05A
RH
SBR
SR
C
FL
SL
SBL
LH
LH-ch
SL-ch
SBL-ch
FL-ch
SBR-ch
SR-ch
TO BAAF-0180
TO MB
R
L
LH
SBL
SL
R
L
LH
SBL
SL
LH
SBL
SL
RH-ch
C-ch
SR
SBR
RH
C
SR
SBR
RH
C
SR
SBR
RH
TO BAAF-0180
(Part-8)
*
(VH-SIDE)
BATRM-0300
C
ToPart (4)
ToPart (6)
ToPart (7)
(Part-4)
(Part-3)(Part-3)
F9401
3.15A/125V
3.15A/125V
1
R9410
0.22(1/2W)
C9410
104J
C6901
220/16
+
C6900
220/16
+
+9V
+12.5V
C9400
223J
D9400
D3SBA20
4
3
1
2
2
2
C6837
102J
P6807
2
1
3
C6857
103J
C6807
103J
Q9426
2SK365-GR
2
1 3
L6807
S-1.3C
R6807
22
R6817
22
RL6807
NRL-2P5A-DC12-192
3
2
1 6
5
4
Q9425
2SK365-GR
2
1 3
C6874
473J
L6804
S-1.3C
R6804
22
R6814
22
RL6804
NRL-2P5A-DC12-192
3
2
1 6
5
4
C6804
103J
C6834
102J
P6804
2
1
3
C6854
103J
C6872
473J
RL6802
NRL-2P5A-DC12-192
3
2
1 6
5
4
C6802
103J
C6832
102J
C6852
103J
L6808
S-1.3C
R6808
22
R6818
22
C6878
473J
RL6808
NRL-2P5A-DC12-192
3
2
1 6
5
4
C6808
103J
P6808
2
1
3
C6858
103J
L6806
S-1.3C
R6806
22
R6816
22
D6806 1SS133
C6806
103J
C6836
102J
P6806
2
1
3
C6856
103J
L6801
S-1.3C
R6801
22
R6811
22
C6871
473J
RL6801
NRL-2P5A-DC12-192
3
2
1 6
5
4
C6801
103J
C6831
102J
P6801
2
1
3
L6800
S-1.3C
R6800
22
R6810
22
C6870
473J
D6800 1SS133
C6800
103J
C6830
102J
P6800
2
1
3
L6805
S-1.3C
R6805
22
R6815
22
C6875
473J
RL6805
NRL-2P5A-DC12-192
3
2
1 6
5
4
D6805 1SS133
C6805
103J
C6835
102J
P6805
2
1
3
C6855
103J
C6877
473J
L6803
S-1.3C
R6803
22
R6813
22
C6873
473J
D6803 1SS133
C6803
103J
P6803
2
1
3
C6853
103J
RL6806
NRL-2P5A-DC12-192
3
2
1 6
5
4
C6851
103J
RL6800
NRL-2P5A-DC12-192
3
2
1 6
5
4
RL6803
NRL-2P5A-DC12-192
3
2
1 6
5
4
C6850
103J
D6807 1SS133
D6802 1SS133
D6801 1SS133
D6808 1SS133
D6804 1SS133
1
C9423
100/25(UTSP)
C9424
100/25(UTSP)
Q9424
2SA1015-GR
C9422
100/25(UTSP)
D9410
D3SBA20
4
3
1
2
P6140H
CN09
NPLG-9P156
9
8
7
6
5
4
3
2
1
P6250E
NPLG-5P152
5
4
3
2
1
P6240D
NPLG-4P151
4
3
2
1
P9404A
NPLG-6P120
6
5
4
NC
3
2
1
R9422
10(1W)
D9421
MTZJ15B
D9422
MTZJ15B
+14.4V
-14.4V
+20V
-20V
R9421
10(1W)
C6876
473J
JL6900B
NSCT-3P95
3
2
1
Q9427
2SB1565-E
3
1
2
C9411
4700/16(VR)
L6802
S-1.3C
R6802
22
R6812
22
C6838
102J
C6833
102J
P6802
2
1
3
P6902B
NPLG-9P137
9
8
7
6
5
4
3
2
1
C9421
100/25(UTSP)
Q9423
2SC1815-GR
Q6900
2SC2235-Y
Q6801
2SC1815-GR
Q6802
2SC2235-Y
Q6901
2SC2235-Y
E9200B
NTM-1P232
2341
C9403
4700/25(SMQ)
C9404
4700/25(SMQ)
JL6800ANSCT-5P97
1
2
3
4
5
R6901
330(1/2W)
Q9428
2SD2394-E
3 2
1
R6902
10K
R6904
10
R6827
8.2(1W)
R6825
8.2(1W)
R6820
8.2(1W)
R6821
8.2(1W)
R6824
8.2(1W)
R6822
8.2(1W)
R6828
8.2(1W)
R6826
8.2(1W)
R6823
8.2(1W)
R9427
330
R9428
330
R6900
330(1/2W)
R6903
2.2K
P7003B
IMSA-9142S-8A
1
2
3
4
5
6
7
8
To MICON
Other:NTM-2PDMCR400: Red
NTM-2PDMCR399: Clear
Other:NTM-2PDMCR400: Red
NTM-2PDMCR399: Clear
Other:NTM-2PDMCR400: Red
NTM-2PDMCR399: Clear
U0050
SPEAKER TERMINAL
PC BOARD

Other manuals for Onkyo PA-MC5500

Related product manuals