EasyManua.ls Logo

Onkyo PA-MC5500 - RCA AV Controller Connection

Onkyo PA-MC5500
86 pages
To Next Page IconTo Next Page
To Next Page IconTo Next Page
To Previous Page IconTo Previous Page
To Previous Page IconTo Previous Page
Loading...
PA-MC5500
PA-MC5500
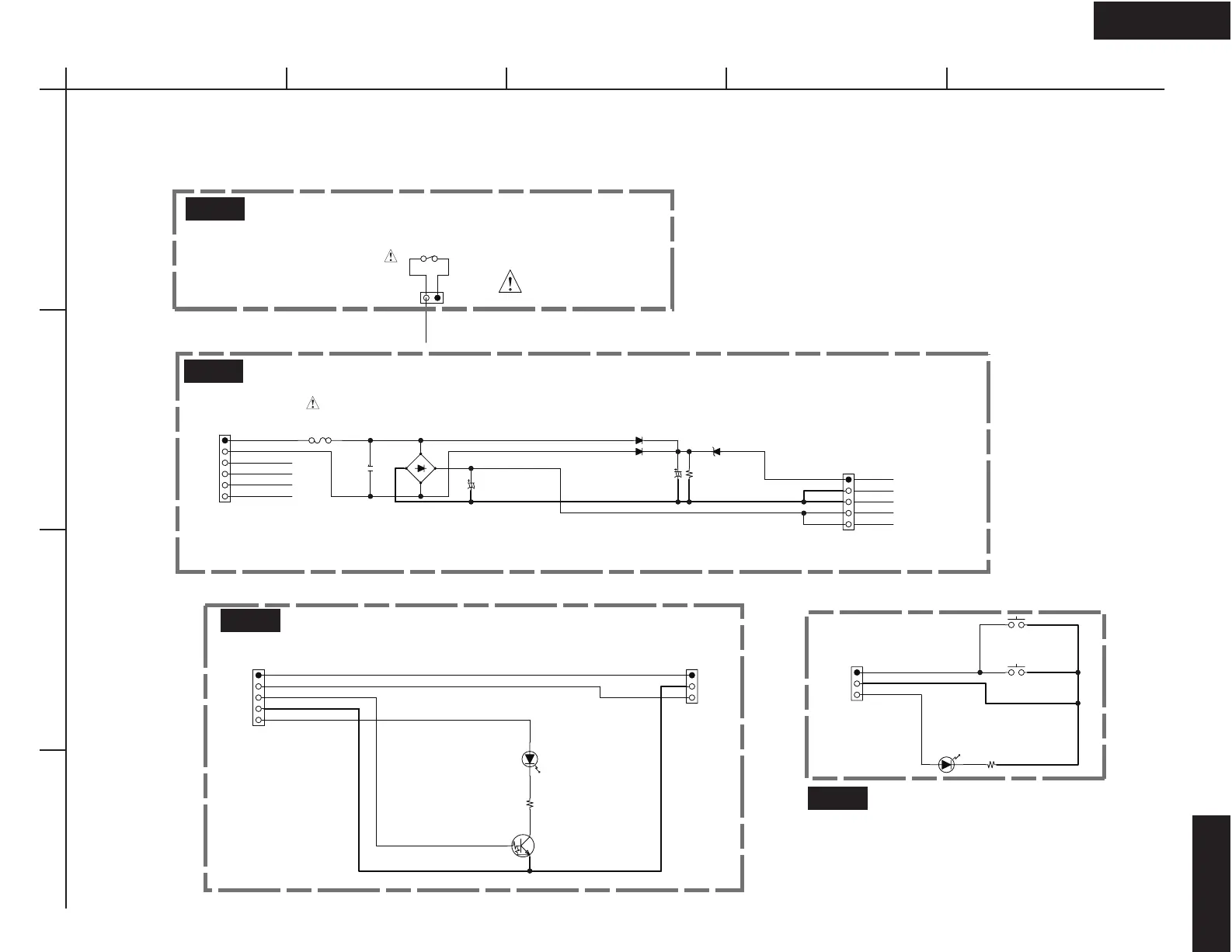
SCHEMATIC DIAGRAMS-9
FRONT PANEL & DG_ POWER SECTION
A
1
2
3
4
BCDE
POFF2
+9V
+9V
GNDDG
GNDDG
STBYLED
+5VMPU
STBYSW
PWR_LED
STBYSW
GNDDG
STBYLED
POFF2
GNDDG
GNDDG
+9VDG
+9VDG
(VH)
P9008:NSAS-6P1675
*
(VH)
*
(VH)
BASW-0306
TO BADG-0307
(EH)
DSP_AC1
DSP_AC2
-VP_AC1
-VP_AC2
FLAC1
TO TRANS
FLAC2
BAPS-0302
BLUE
to MICON
BADIS-0303
RED
BASW-0304
STANDBY (FOR DTA)
STANDBY (FOR PA-MC)
F9301
3.15A/125V
(Part-7)
(Part-7)
From (Part-10)
P9008B
NPLG-2P631
1
2
S9000
NPS-111-L687P(TV-5)
1
2
P9301A
NPLG-6P120
6
5
4
3
2
1
D9300
D10XB60H
4
3
1
2
C930110000/16(VR)
C9300
334J
C9302
4.7/50(VR)
D9303
MTZJ5.1B
D9301
1SS133
D9302
1SS133
JL7002A
NSCT-5P896
1
2
3
4
5
D7700
SCB3318E-D2
JL7007B NPLG-3P586
1
2
3
JL7004A
NSCT-5P876
5
4
3
2
1
Q7700
DTC123JS
D7701
SLI-343URC-TE7
JL7007A
3
2
1
S7701
NPS-111-S681
S7700
NPS-111-S681
R9300
5.6K
R7701
1K
R7700
120
U0056
POWER SWITCH PC BOARD
U0053
STANDBY LED PC BOARD
BADIS-0304
U0054
STANDBY SWITCH PC BOARD
DG POWER SUPPLY PC BOARD
U0052

Other manuals for Onkyo PA-MC5500

Related product manuals