EasyManua.ls Logo

Onkyo TX-NR900E

Onkyo TX-NR900E
84 pages
To Next Page IconTo Next Page
To Next Page IconTo Next Page
To Previous Page IconTo Previous Page
To Previous Page IconTo Previous Page
Loading...
21
N
S VIDEO AUDIO
VIDEO L R
DIGITAL
VIDEO
5
INPUT
R
L
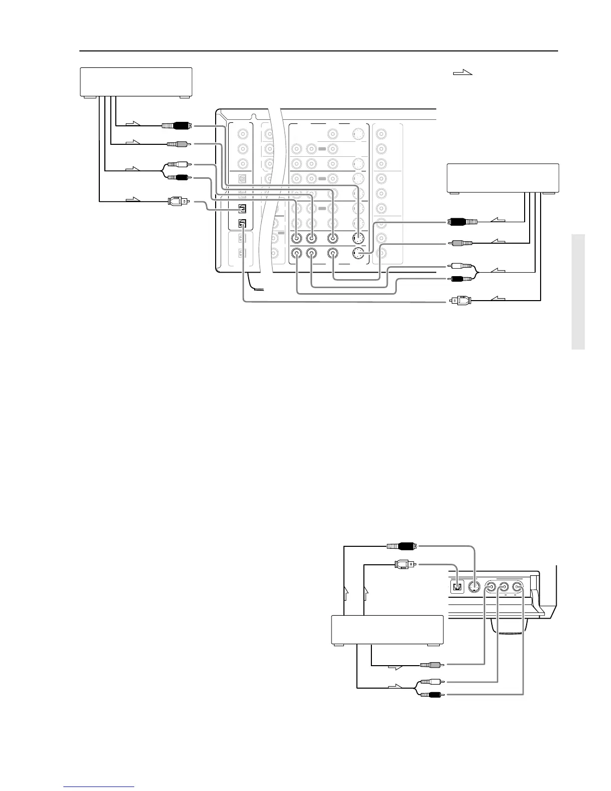
Connecting to Audio/Video equipment
S Video output
Digital output
(optical)
10. Video camera/ Video game
(VIDEO 5 INPUT)
Video output
Analog output
8, 9. Connecting a satellite tuner, television, or settop box
(VIDEO 3 or 4)
Using an RCA video cable, connect the video output jack
(composite) of the device to the VIDEO 3 (or 4) VIDEO IN jack of
the TX-NR900/900E. Or if the device has an S video output jack,
connect it to the VIDEO 3 (or 4) S VIDEO IN jack of the TX-
NR900/900E using an S video cable. Or if the device has component
video outputs, connect them to one of the banks of COMPONENT
VIDEO INPUT jacks on the TX-NR900/900E.
With the initial settings of the TX-NR900/900E, the VIDEO 3
and 4 input sources are set for the COMPONENT VIDEO
INPUT 2 jacks.
If you connect the device to the COMPONENT VIDEO INPUT 1
jacks, this must be changed at Setup Menu Input Setup Video
Setup Component Video (see page 53).
Using an RCA audio cable, connect the audio output jack of the
device to the VIDEO 3 (or 4) AUDIO IN jacks of the TX-NR900/
900E. Make sure that you properly connect the left channel to the L
jack and the right channel to the R jack.
If the device has a digital output, connect it to either the DIGITAL
INPUT COAX jack or DIGITAL INPUT OPT jack of the TX-
NR900/900E depending on the type of connector on the device.
With the initial settings of the TX-NR900/900E, the VIDEO 3 input
source is set for digital input at the OPT 3 jack, and the VIDEO 4
input source is set for digital input at the OPT 4 jack.
If the digital connection is made at a different jack, this must be changed
at Setup Menu Input Setup Digital Setup (see page 51).
PRE
FRONT
SUB
SURR
R
GND
SURR
BACK/
ZONE 2
R
FRONT
SUB
SURR
SURR
BACK
R
R
DIGITAL
INPUT
DIGITAL
OUTPUT
OPT
OPT
2
1
2
3
4
1
2
1
3
COAX
AUDIO
VIDEO
S VIDEO
MONITOR
OUT
IN
IN
IN
IN
IN
ZONE 2
DVD
VIDEO 1
VIDEO 2
VIDEO 3
VIDEO 4
AUDIO
VIDEO
S VIDEO
COMPONENT
VIDEO
Y
P
B
P
R
OUTPUT
INPUT 1
Y
P
B
P
R
INPUT 2
Y
P
B
P
R
R
L
OUT
OUT
OUT
PHONO
IO
L
CD
TAPE
L
IO
IN
OUT
AM
FM
75
R
L
NNA
: Signal flow
8. Settop box, video camera
(VIDEO 3)
S Video output
Video output
Analog audio
output
Digital audio output (optical)
9. Satellite tuner or television
(VIDEO 4)
S Video output
Video output
Analog audio
output
Digital audio output
(optical)
10. Connecting video camera, etc. (VIDEO 5 INPUT)
Using an RCA video cable, connect the video output jack
(composite) of the device to the VIDEO 5 VIDEO jack of the TX-
NR900/900E. Or if the device has an S video output jack, connect it
to the VIDEO 5 S VIDEO jack of the TX-NR900/900E using an S
video cable.
Using an RCA audio cable, connect the audio output jack of the
device to the VIDEO 5 AUDIO jacks of the TX-NR900/900E. Make
sure that you properly connect the left channel to the L jack and the
right channel to the R jack.
If the device has an optical digital output, connect it to the VIDEO 5
DIGITAL jack of the TX-NR900/900E.
The VIDEO 5 digital input is fixed to the OPTICAL input on the
front panel.
R (red)
L (white)
R (red)
L (white)
Front panel

Table of Contents

Other manuals for Onkyo TX-NR900E

Related product manuals