EasyManua.ls Logo

Onkyo TX-SA805 - Page 7

Onkyo TX-SA805
243 pages
Print Icon
To Next Page IconTo Next Page
To Next Page IconTo Next Page
To Previous Page IconTo Previous Page
To Previous Page IconTo Previous Page
Loading...
TX-SR805/SA805
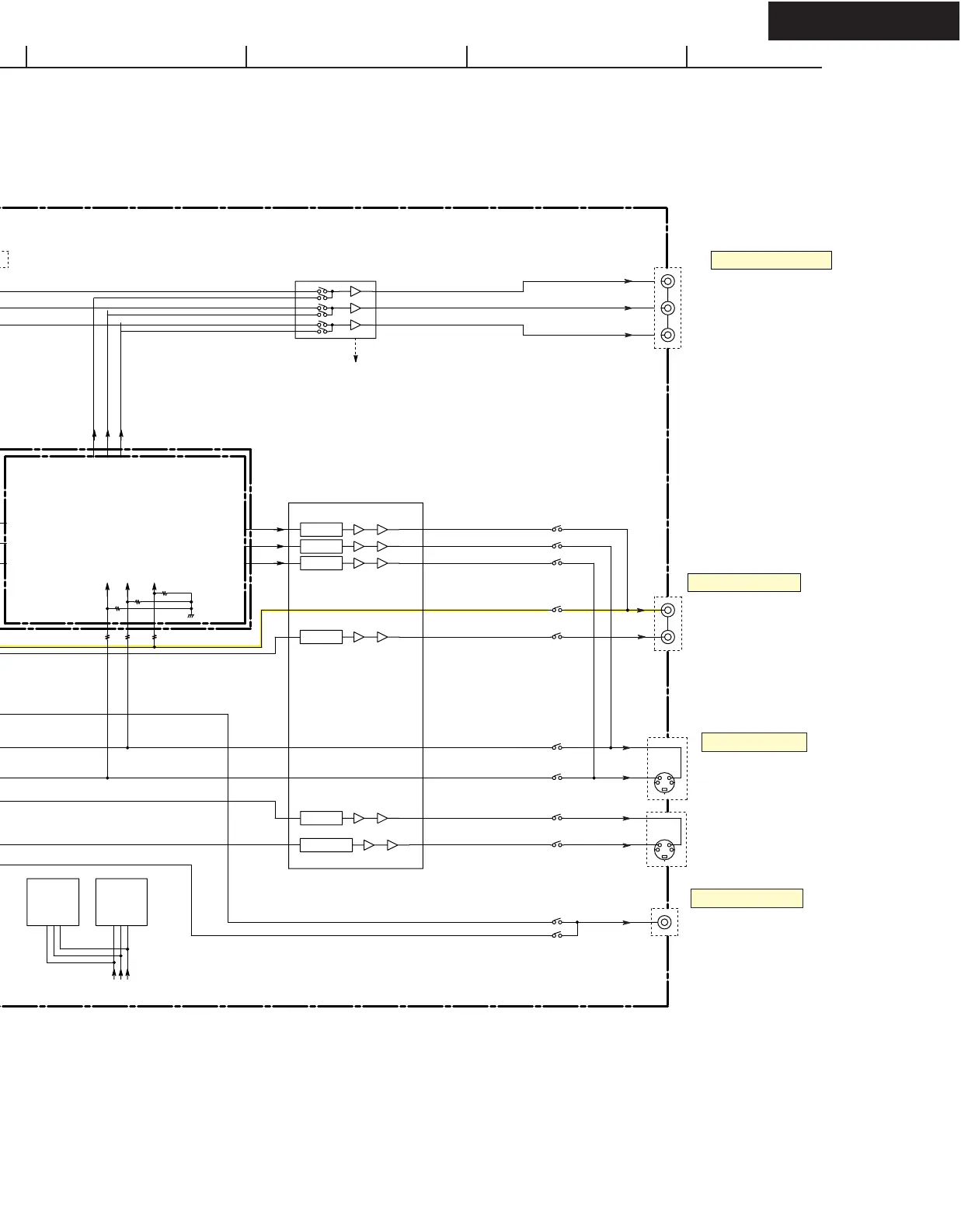
BLOCK DIAGRAM-2
VIDEO SECTION
A
1
2
3
4
5
BCDEFGH
CBL/SAT
VCR/DVR
AUX 1
DVD
GAME/TV
MONITOR OUT
VCR/DVR OUT
MONITOR OUT
VCR/DVR OUT
ZONE2 OUT
AUX 2
(FRONT)
CBL/SAT
VCR/DVR
AUX 1
DVD
GAME/TV
AUX 2
(FRONT)
C
YC
YC
Y
C
YC
YC
Y
CB
CR
Y
CB
CR
CR
Y
CB
Y
IN 1
IN 2
IN 3
Y
CB
CR
C
CB
CR
Y
Y
CB
CR
CVBS
Y
C
HDBSC
Y
CVBS
HDBPY
HDBPB
HDBPB
24MHz MAX
HDMI BOARD
NAHDM-9107
(SD-15, 16)
VIDEO BOARD
NAVD-9052(SD-6)
C
Y
C
Y
HDBCV
12MHz MAX
HDBSY
MONITOR OUT
C-DET
MAIN
MAIN
Z2
Z2
NOTE
MMP is short for MAIN MICROPROCESSOR.
S-DET
Z2 S-DET
VCL
VDATA
VSTB
CONTROL
NJU7312AM
VCL
VDATA
VSTB
CONTROL
NJU7313AM
LPF(12MHz)
LPF(12MHz)
LPF(12MHz)
LPF(6MHz)
Y
CB
CR
MAIN
Z2
74HC4051
VMUT
MM1512
BPF(140K-6MHz)
LPF(6MHz)
HDAPY
HDAPB
HDAPR
HDACV
HDASC
HDASY
100MHz -3dB
LPF(12MHz)
LPF(12MHz)
LPF(6MHz)
LPF(6MHz)
LPF(12MHz)
BPF(140K-6MHz)
6dB DRV
DRV
MMPV
6dB DRV
6dB DRV
6dB DRV
DRV6dB
6dB DRV
.
6dB
.
6dB
.
.
6dB
6dB
6dB
.
.
6dB
6dB
6dB
6dB
6dB DRV
6dB DRV
75
75
75
75
75
75
6dB DRV
6dB DRV
6dB DRV
6dB DRV
6dB
MMPV
MMP
MMP
MMP
S VIDEO INPUT
COMPOSITE VIDEO
COMPONENT VIDEO
S VIDEO OUTPUT
COMPOSITE VIDEO
COMPOSITE VIDEO
COMPONENT VIDEO
Q2012,Q2013
NJM2587
Q2206
NJM2586A
Q2201
NJW1321
Q2012,Q2013
NJM2587
<Note>
Refer to SCHEMATIC DIAGRAM-6, -15 and -17 (SD-6, SD-15 and SD-17)
for video and HDMI signal waveforms.

Related product manuals