EasyManua.ls Logo

Onkyo TX-SR504E - Page 11

Onkyo TX-SR504E
131 pages
Print Icon
To Next Page IconTo Next Page
To Next Page IconTo Next Page
To Previous Page IconTo Previous Page
To Previous Page IconTo Previous Page
Loading...
TX-SR504/504E/8450
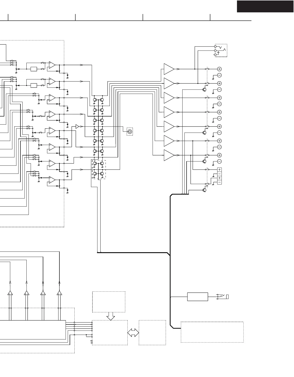
BLOCK DIAGRAMS-1
AUDIO SECTION
TX-SR504/504E/8450
SPRLB
SBRL
CSRL
FRL
MAIN L
MAIN R
SUB L
SUB R
REC L
REC R
SBMUT
AMUT
FRONT
SPEAKERS
CENTER
SUB
WOOFER
POWER AMPLIFIER
+29dB
+29dB
+29dB
+29dB
+29dB
+29dB
+29dB
FM/AM
TUNER UNIT
VIDEO 1 IN
VIDEO 1 OUT
VIDEO 2 IN
TAPE IN
TAPE OUT
CD
LPF
LPF
LPF
LPF
LPF
LPF
LPF
LPF
SD_RAM
COAXIAL
Q301 CS42518
8ch DAC
DSP
D707E001RFP
RI
RI
INTERFACE
TONE
TONE
PHONES
VIDEO 3 IN
OPT 1
OPT 2
OPT 3
XM ANTENNA UNIT
AK4384
DAC
XM RADIO
XM/DT IC
DIR
2ch ADC
FLASH ROM
PREOUT
-
-
107
118
106
81
80
86
134
109
110
58
54
63
62
64
1
39
38
++ ++++
+
+
25k25k 25k25k25k25k25k25k
25k25k25k25k25k25k25k25k
(FRONT)
Q5501
Q201
Q282
Q281
Q701
M306222MWP
MICROPROCESSOR
MDD, MDC ONLY
CENTER
(MULTI CHANNEL INPUT)
DVD
FRONT SPEAKERS B
INVERTING
INVERTING
M12L16161A
ES29LV400
R2S15211FP
SELECTOR/VOLUME
DIGITAL IN
FRONT
SURROUND
SURROUND
BACK
SUBWOOFER
L
R
L
R
L
R
L
R
L
R
L
R
L
R
C
SL
SR
SW
SBL
SBR
L
R
L
R
L
R
C
SL
SR
SW
SBL
SBR
FL
FR
L
R
SURROUND
SPEAKERS
L
R
SURROUND BACK
SPEAKERS
L
R
L
R
A
1
2
3
4
5
BCDEFGH

Other manuals for Onkyo TX-SR504E

Related product manuals