EasyManua.ls Logo

PairGain CRA-C - Page 60

Default Icon
86 pages
Print Icon
To Next Page IconTo Next Page
To Next Page IconTo Next Page
To Previous Page IconTo Previous Page
To Previous Page IconTo Previous Page
Loading...
Network and Management Overview
52 Megabit Modem CRA-C User Manual
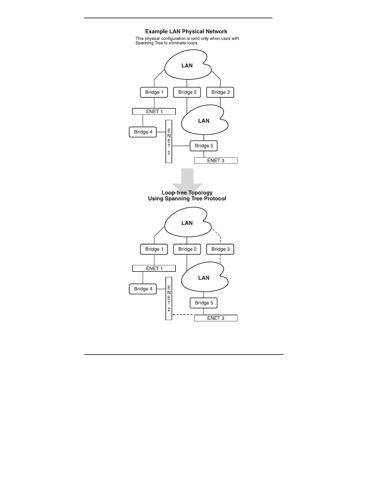
Figure 9. Spanning Tree Topology