EasyManua.ls Logo

Panasonic CQ-C3405U

Panasonic CQ-C3405U
43 pages
To Next Page IconTo Next Page
To Next Page IconTo Next Page
To Previous Page IconTo Previous Page
To Previous Page IconTo Previous Page
Loading...
11
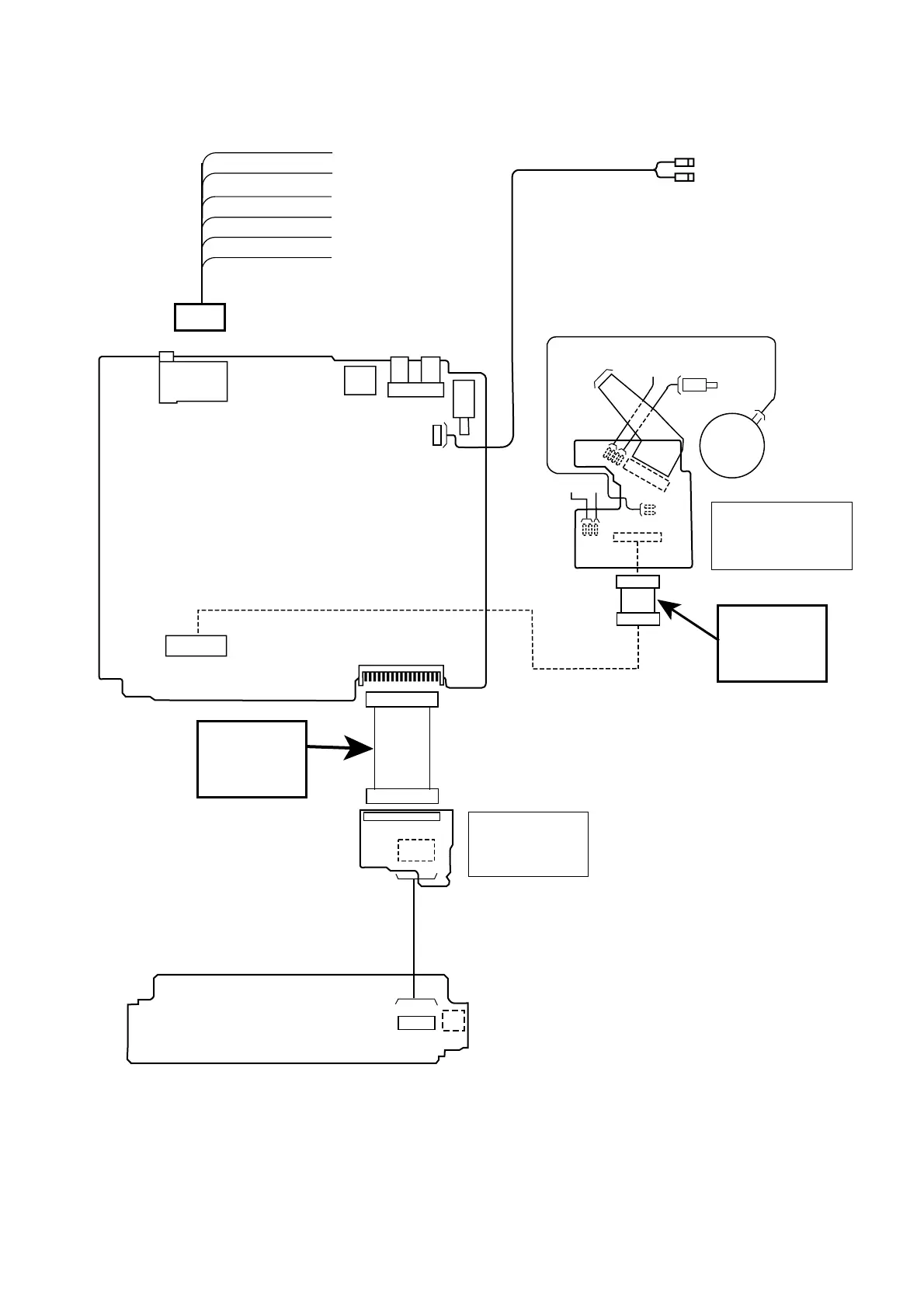
6 Wiring Connection Diagram
AT051
CN250
31
64
5
2
CN650
7
11
10
12
13 1
2
CN701
1
17
CN971
CN801
1
21
2
22
Extension
Connector
Jig Part No.
[YESFZS2067]
System
up
Preamp Out
(Front) (Rear)
Optical
Pic-Up
Ass'y
Main P.C.B
[7228-02-11]
CD Interface P.C.B
[3032-14-50]
(Bottom View)
Loading/Feed
Motor
Limit
SW
Connector P.C.B
[7221-03-11]
(Bottom View)
Display P.C.B
[7228-05-11]
(Bottom View)
CN990
CN991
1
17
1
7
8
14
1
7
8
14
CN901
CN251
4
1
22
21
2
1
SW2
SW1
Spindle
Motor
CN2
CN1
1
16
12
3
CN902
AUX
Extension
Connector
Jig Part No.
[YESFZS2076]
Power
Connector
External Amplifier Control
Power (ACC or IGN)
Battery(15A)
Ground
Rear Speakers
4
/
/
4
Front Speakers
L
R
<S.W-OUT>

Related product manuals