EasyManua.ls Logo

Panasonic CS-BE35TKE - Page 22

Panasonic CS-BE35TKE
126 pages
To Next Page IconTo Next Page
To Next Page IconTo Next Page
To Previous Page IconTo Previous Page
To Previous Page IconTo Previous Page
Loading...
22
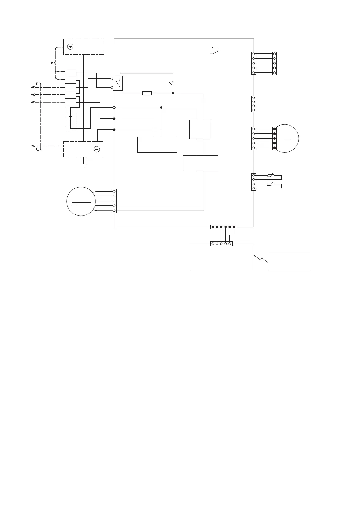
8.1.2 CS-BE50TKE
FAN MOTOR
CN-FM (WHT)
Y
7
4
1
B
W
BL
R
M
FUSE301
T3.15A L250V
RY-PWR
RY-PWR2
Y/G
Y/G
TEMP.
FUSE
102°C (3A)
EVAPORATOR
1
2
3
TEMP.
FUSE
102°C (3A)
AC303
(WHT)
AC304
(RED)
G301
(GRN)
GROUNDING
TERMINAL
L
R
W
G
P
BL
BR
TERMINAL
BOARD
GROUNDING
TERMINAL
L
N
SINGLE PHASE
POWER SUPPLY
1ø 220-230V 50Hz
ELECTRONIC CONTROLLER
(MAIN)
UP DOWN
LOUVER MOTOR
CN-STM1
(WHT)
BR
1
5
1
5
R
O
M
Y
P
CN-CNT
(WHT)
GR
5
1
5
1
W
BR
G
Y
REMARKS
B : BLUE P: PINK
BR: BROWN O: ORANGE
BL: BLACK Y: YELLOW
W: WHITE G: GREEN
R: RED Y/G: YELLOW/GREEN
CN-DISP
(YLW)
CN-DISP
(WHT)
ELECTRONIC CONTROLLER
(DISPLAY & RECEIVER)
15
61
WWWW
W
COMMUNICATION
CIRCUIT
TO
OUTDOOR
UNIT
PIPING TEMP. SENSOR
(THERMISTOR)
SUCTION TEMP. SENSOR
(THERMISTOR)
4
1
CN-TH
(RED)
CN-RMT
(WHT)
4
1
REMOTE
CONTROLLER
SW01
NOISE
FILTER
CIRCUIT
RECTIFICATION
CIRCUIT

Table of Contents

Related product manuals