EasyManua.ls Logo

Panasonic CS-C241KE - Block Diagram; CS-C181 KE;CU-C181 KE Block Diagram; CS-C241 KE;CU-C241 KE Block Diagram

Panasonic CS-C241KE
45 pages
Print Icon
To Next Page IconTo Next Page
To Next Page IconTo Next Page
To Previous Page IconTo Previous Page
To Previous Page IconTo Previous Page
Loading...
– 11 –
MAC9512086C2
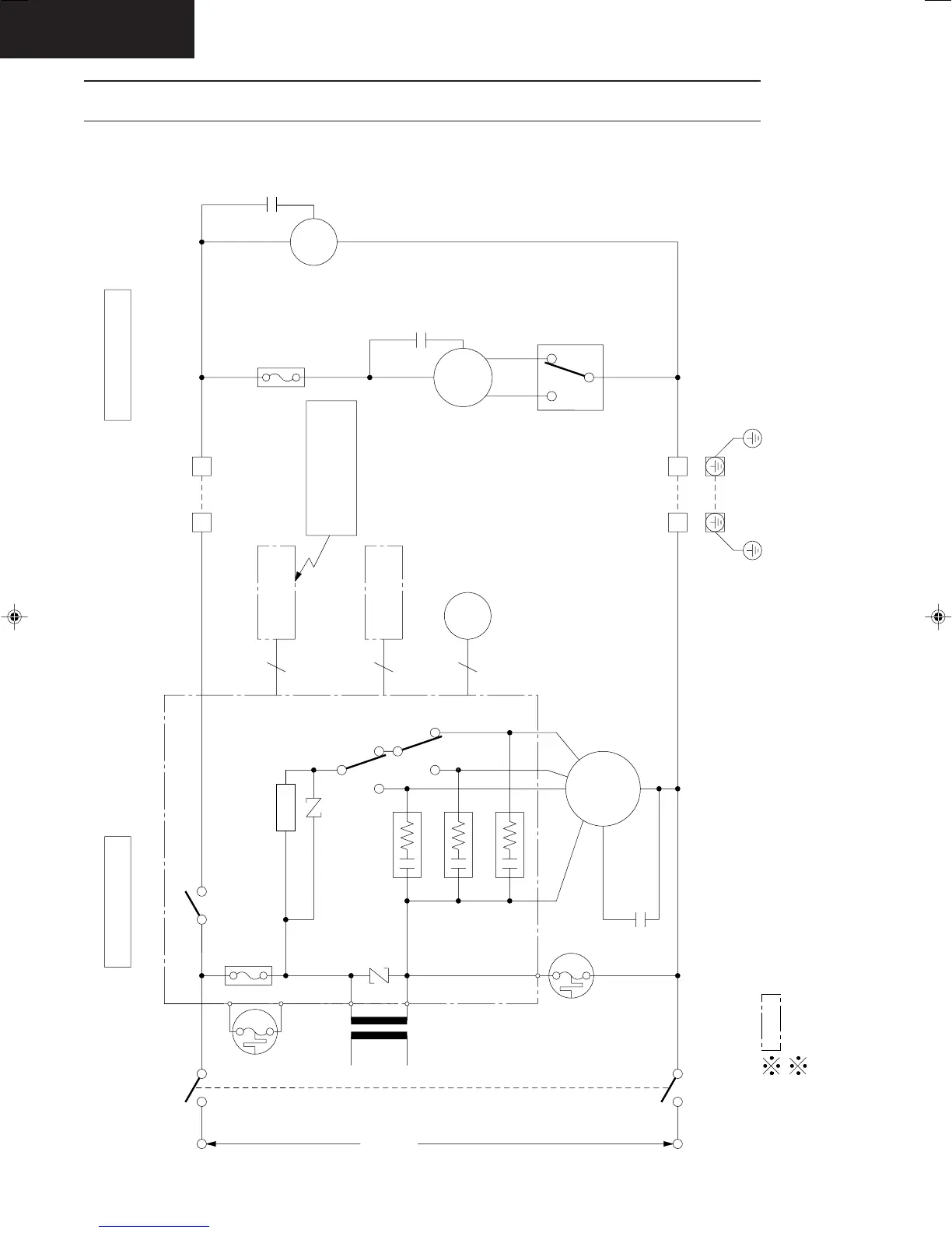
CS-C181KE
CS-C181KE / CU-C181KE
CS-C241KE / CU-C241KE
Block Diagram
22
11
6C
"C"
FUSE
3.15A
RY-C
RECEIVER &
P.C.B.
SINGLE PHASE
AC 220-240V
50Hz
RY-H
TRANS-
FORMER
THERMAL
FUSE
(113°C)
(102°C)
FUSE
THERMAL
ZNR1
FAN
MOTOR
POWER SWITCH
ELECTRONIC CONTROLLER
Indicates the electronic control unit.
Indicates the number of core wires. (Example:6C=6 core wires).
COMP
J9790188 CS/CU-C181KH/C241KH
FAN
MOTOR
RY-M
SENSOR
4C
5C
STEPPING
MOTOR
INDOOR UNIT OUTDOOR UNIT
WIRELESS
REMOTE CONTROL
TRANSMITTER
3.15A
FUSE
ZNR2
SSR
MAIN
INDICATOR
C
LH
THERMOSTAT
CR2
CR1
CR3
C181KH06.DWG
Untitled-1 6/19/00, 5:10 PM11

Related product manuals