EasyManua.ls Logo

Panasonic CS-LE9NKD - Block Diagram

Panasonic CS-LE9NKD
55 pages
Print Icon
To Next Page IconTo Next Page
To Next Page IconTo Next Page
To Previous Page IconTo Previous Page
To Previous Page IconTo Previous Page
Loading...
12
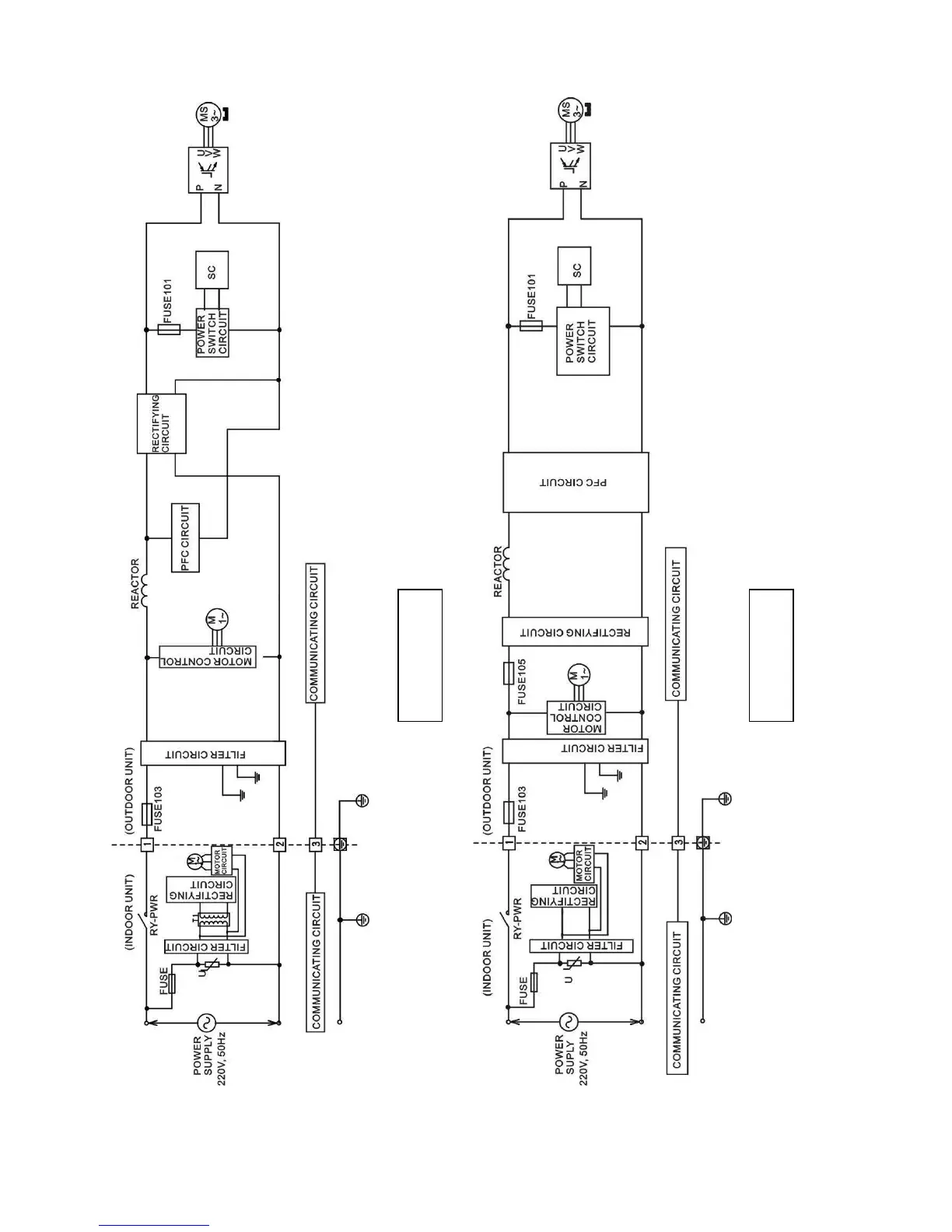
7. Block Diagram
CS/CU-LE9NKD
CS/CU-LE12NKD

Related product manuals