EasyManua.ls Logo

Panasonic CS-LE9NKD - Troubleshooting Guide; Refrigeration Cycle System Diagnosis

Panasonic CS-LE9NKD
55 pages
Print Icon
To Next Page IconTo Next Page
To Next Page IconTo Next Page
To Previous Page IconTo Previous Page
To Previous Page IconTo Previous Page
Loading...
36
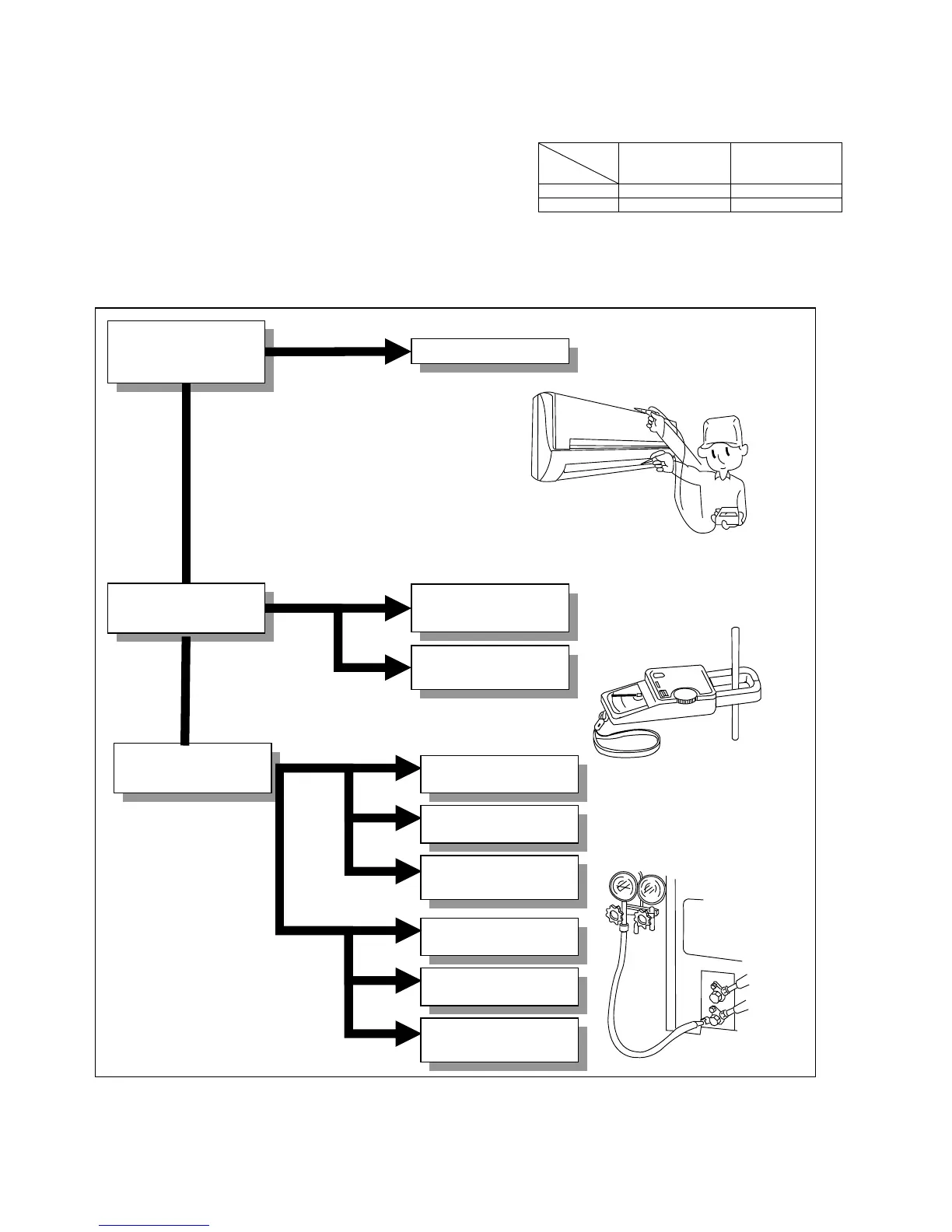
14. Troubleshooting Guide
14.1 Refrigeration cycle system
In order to diagnose malfunctions, make sure that there are no
electrical problems before inspecting the refrigeration cycle. Such
problems include insufficient insulation, problem with the power
source, malfunction of a compressor and a fan. The normal outlet air
temperature and pressure of the refrigeration cycle depends on
various conditions, the standard values for them are shown in the
table on the right.
14.1.1
Normal Pressure and Outlet Air Temperature (Standard)
Gas Pressure
Mpa
(kg/cm
2
G)
Outlet air
Temperature
C)
Cooling Mode
0.9~1.2 ( 9~12) 12~16
Heating Mode
2.3 ~2.9 (23~29) 36~45
Condition: Indoor fan speed = High
Outdoor temperature = 35°C at cooling mode and 7° C at
heating mode.
Compressor operates at rated frequency
Different in the intake
and outlet
air temperatures
Normal
Value of electric current
during operation
Dusty condenser
preventing heat radiation
Excessive amount
of refrigerant
Measuring the air
temperature different
Measuring electric
current during operation
Measuring gas side
pressure
More than 8°C
(15 minutes after an operation
is started) at cooling mode.
Above 14°C (15 minutes after
an operation is started.) at
heating mode
Less than 8°C at the cooling mode
Less than 14°C at the heating mode
Higher than specified
Lower than
specified
Gas side
pressure
Inefficient compressor
Insufficient refrigerant
Clogged strainer or
capillary cube
Cooling
Mode
High
Low
Low
Inefficient compressor
Insufficient refrigerant
Clogged strainer or
capillary cube
Heating
Mode
Low
Low
Low

Related product manuals