EasyManua.ls Logo

Panasonic CS-PS36RKV

Panasonic CS-PS36RKV
71 pages
To Next Page IconTo Next Page
To Next Page IconTo Next Page
To Previous Page IconTo Previous Page
To Previous Page IconTo Previous Page
Loading...
22
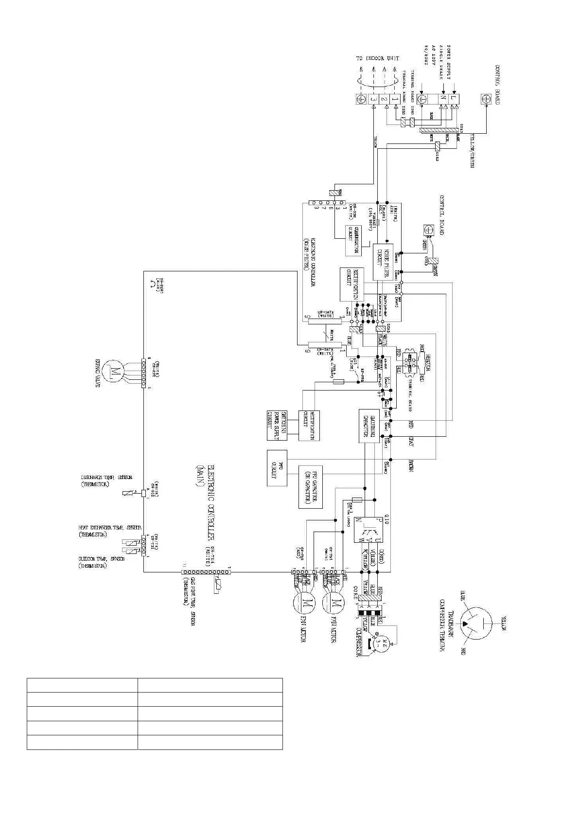
7.2 Outdoor Unit
7.2.1 CU-PS36RKV
Resistance of Compressor Windings
Resistance of Fan Motor Windings
VKP9SP-UC LEDOM S36RKVP-UC LEDOM
CONNECTION 5KD240XAK21 CONNECTION CWA951734
V-U 0.720Ω
W-U 0.726Ω
W-V 0.708Ω
13

Table of Contents

Other manuals for Panasonic CS-PS36RKV

Related product manuals