EasyManua.ls Logo

Panasonic CS-PS9JKT - Cs-Ps12 Jkt Cu-Ps12 Jkt

Panasonic CS-PS9JKT
79 pages
Print Icon
To Next Page IconTo Next Page
To Next Page IconTo Next Page
To Previous Page IconTo Previous Page
To Previous Page IconTo Previous Page
Loading...
12
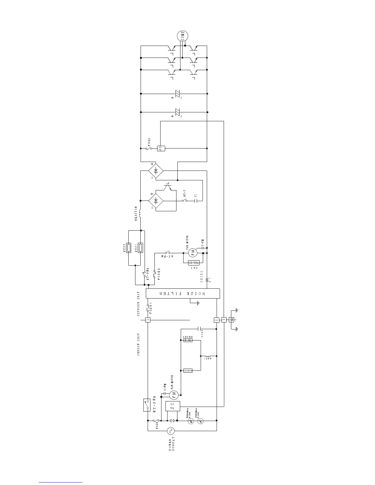
6.2 CS-PS12JKT CU-PS12JKT

Table of Contents

Related product manuals