EasyManua.ls Logo

Panasonic CS-PW9DKE

Panasonic CS-PW9DKE
64 pages
To Next Page IconTo Next Page
To Next Page IconTo Next Page
To Previous Page IconTo Previous Page
To Previous Page IconTo Previous Page
Loading...
B
C
D
E
F
12
3
4
7
RY-PWR
K6BIAGA00076
ZNR2
ERZV10D511
C16
0.1
250V AC
ECQ
3
5
AC(WHT)
12
13
14
15
16
17
2
3
CR1
RY-HOT
AC 230V 50Hz
1
2
2
20
21
22
1
1
0.047
C13
L5
FM(BLU)
D15
C28
OUT-TH1
OUT-TH2
25
R9
1K
R8
C27
27
YELLOW
RED
BLUE
TF
CN-FM
VH5-3
(WHT)
28
15.8K
1%
C-FM
1.5u
400V
WHITE
BROWN
BLACK
CN-FB
XH3
(WHT)
R21
1K
C8
0.01U
CN-STM1
PH5
(WHT)
L1
A431036
C17
0.047u
250VAC
ECQ
1
1
2
2
SSR1
30
31
32
33
10
11
12
13
14
15
16
B1HBGFF000
0
49
2SC3441
R37
270
2WS
48
R35
QS
R36
10K
2K
RY-PWR
1
2
K6BLAGA00076
41
42
R7
43
1/2W
R6
43
1/2W
16
15
14
13
1
2
11
1
0
43
47
46
45
44
HOT(RED)
2
SSR2
1
2
5V
Fan Motor
FUSE
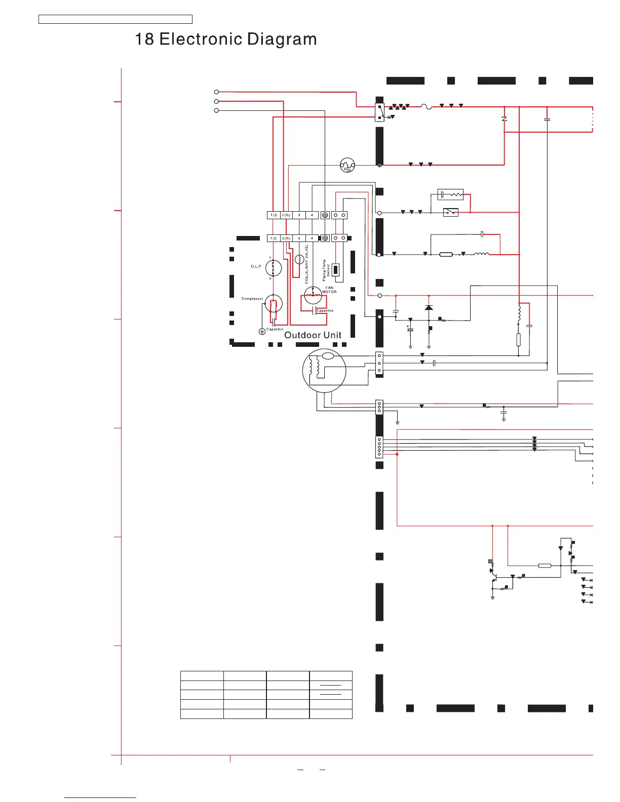
Electronic Controller
NUMBER
0
1
2
3
JP7
JUMPER
JUMPER
NONE
JUMPER
JP6 RX
JUMPER
NONE
NONE 10K
NONE 10K
TABLE 2
1
2
3
4
5
6
9
10
11
FUSE
3.15A250V
3
4
3
2
1
5
3
1
5
4
3
2
1
CS/CU-PW9DKE CS/CU-PW12DKE
62
CS-PW9DKE/CU-PW9DKE/CS-PW12DKE/CU-PW12DKE

Related product manuals