EasyManua.ls Logo

Panasonic CU-E12DKE - Outdoor Unit

Panasonic CU-E12DKE
98 pages
Print Icon
To Next Page IconTo Next Page
To Next Page IconTo Next Page
To Previous Page IconTo Previous Page
To Previous Page IconTo Previous Page
Loading...
18.2. Outdoor Unit
1
2
1
2
33
AC-WHT
AC-BLK
ZNR3
ERZV10D102
ZNR4
ERZVEAV511
ZNR6
ERZVEAV511
TERMINAL
POWER
SUPPLY
DATA
D1
ERA15-06
PC1
TLP421
(BL)
PC2
TLP421(GR)
RED
R1
R98 330k
R178
510k
1/4W
R180
510k
1/4W
ZD1
D3
ZD3
R2
1.21k
1%
D2
ERA15-10
1
4
3
2
13k 2W
GD1
GRN
ZNR1
ERZVEAV511
ZNR2
ERZVEAV511
FM2
FM3
LF1
C54
1.0
µ
250VAC
C73
1.0
µ
250VAC
C55
1.0
µ
250VAC
C6
220
µ
10V
RY-PWR
FUSE1
1.15A
125V
ZNR5
510V
PTC2
PTC1
C-FM
CR1
RY-L0
R5 20k
3W
D7
D5
D6
CT1D1
D4
REACTOR
GRY2GRY1
R11
1.65k 1%
D8
R12
825
1%
R4
100k
R7
10k
R10
1k
C5
1000P
c
b
e
Q3
2SC3852
R8
5.6k
R6
20k
1%
R9
47k
4
1
2
3
c
e
b
Q1
RT1N432C
10k
4.7k
R3
680
R172
100k
1/4W
R173
100k
R174
100k
1
2
3
4
C
E
G
1
2
3
4
1
LJP007LJP001
LJP002
LJP008
RY-C
R48
10k
R50
47
Q10
2SC3441
Q15
2SA1366
R27
R45 10
R49
C22
1500p
c
b
e
e
b
c
4
1
2
3
4
3
2
PC3
TLP421
PC4
TLP421
5
5
4
4
R400
37.4k
1
%
C413
1000p
(JC)
C402
0.01µ
D401
C404
0.01µ
AN1393S
C412
1000p
D400
R403
51.1k
1
%
R406
7.87k
1
%
R404
49.9k
1
%
R408
2.74k
1
%
R407
15k
1
%
R402
1.8k
R401
374k 1
%
e
e
cc
b
b
Q402
Q401
10k
4.7k
10k
4.7k
11 11
12 12
88
99
+
R405
100
+
IC401
IC402
R409
1.8k
R411
10k
Q403
A55C2411KRTX
C414
1000p
R416
82.5k
1
%
R413
5.0k
1
%
R412
3.74k
1
%
R415
3.74k
1
%
R414
3.74k 1
%
C407 0.01µ
c
b
e
R410
100
3
3
2
2
10
10
13
13
1414
RY-C
D14
ERA15-01
ZD5
RD10EB2
1
1
7
7
6
6
R51
470
C63
4700pF
250VAC
C62
4700pF
250VAC
DB2
DB1
Q8
IMRH50-60
C86
2200p
250VAC
FAN MOTOR
RY-AC1
FM1
C4
22
µ
100V
R69
33
1/4W
L
N
R13
1k
C3
65
µ
350V
C1
720
µ
400V
C2
720
µ
400V
JP2
JP3
JP4
R52
10k
ZD2
RD36EB1
ZD9
RD36EB1
4.7k
10k
Q13
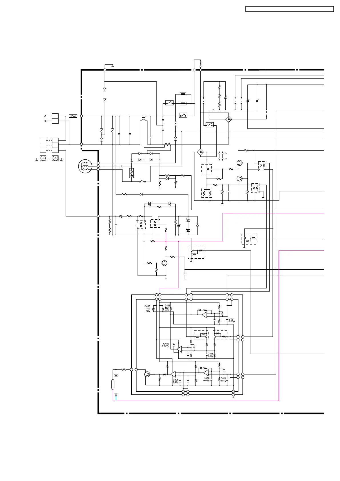
SCHEMATIC DIAGRAM 1/3
CU-E9DKE CU-E12DKE
91
CS-E9DKEW CU-E9DKE / CS-E12DKEW CU-E12DKE
This document is protected (secured) by www.nettovarmepumpar.se

Table of Contents

Other manuals for Panasonic CU-E12DKE

Related product manuals