EasyManua.ls Logo

Panasonic CU-E18CKR - Page 116

Panasonic CU-E18CKR
134 pages
Print Icon
To Next Page IconTo Next Page
To Next Page IconTo Next Page
To Previous Page IconTo Previous Page
To Previous Page IconTo Previous Page
Loading...
1
2
1
2
33
TEMPERATURE
FUSE
TO OUTDOOR
(BLK)
(RED)
AC4
AC6
RY-PWR
(BRW)
AC2
AC1 (BLK)
WHT AC5
WHT AC3
DISPLAY
(PH10)
6
5
4
3
2
1
CN-DISP1
7
10
9
8
6
5
4
3
2
1
CN-DISP
7
10
9
8
FG1
FG2
(YLW/GRN)
(YLW/GRN)
PH10
(WHT)
C29
C30
P
L
SW401
R42 110
C10
0.01µ
R19
10k
R45 270
R46 270
R47 270
R48 330
R18 1k
R49 330
R50 330
R51 270
C15
1µ
C16
C17
C3
1000p
(MB)
R9
330
16
9
8
15
14
13
10
1
2
3
4
7
R2 43
1/2W
R1 43
1/2W
IC2
TD62003AF
R17 1k
BZ
+
+
BZ1
2KHz
C5
100µ
16V
C6
47µ
25V
IC3
D0
4
6
5
7
1
3
8
2
CS
RST
SK
BUSY
D1
BR9080F
R33
10k
R34
10k
R35
10k
R36
10k
C20
0.01µ
POWER MONITOR
HIGH (GRN)
D401
D402
D403
D404
D405
D408
D406
D407
D409
2(GRN)
LOW (GRN)
ION2 (GRN)
ION1 (GRN)
AUTO SW
TIMER (ORG)
QUIET (ORG)
POWERFUL (ORG)
POWER (ORG)
1
2
3
4
CN-HA
C9
0.01µ
R20
10k
R21
1k
654321
CN-MAIN
7
1098
C31
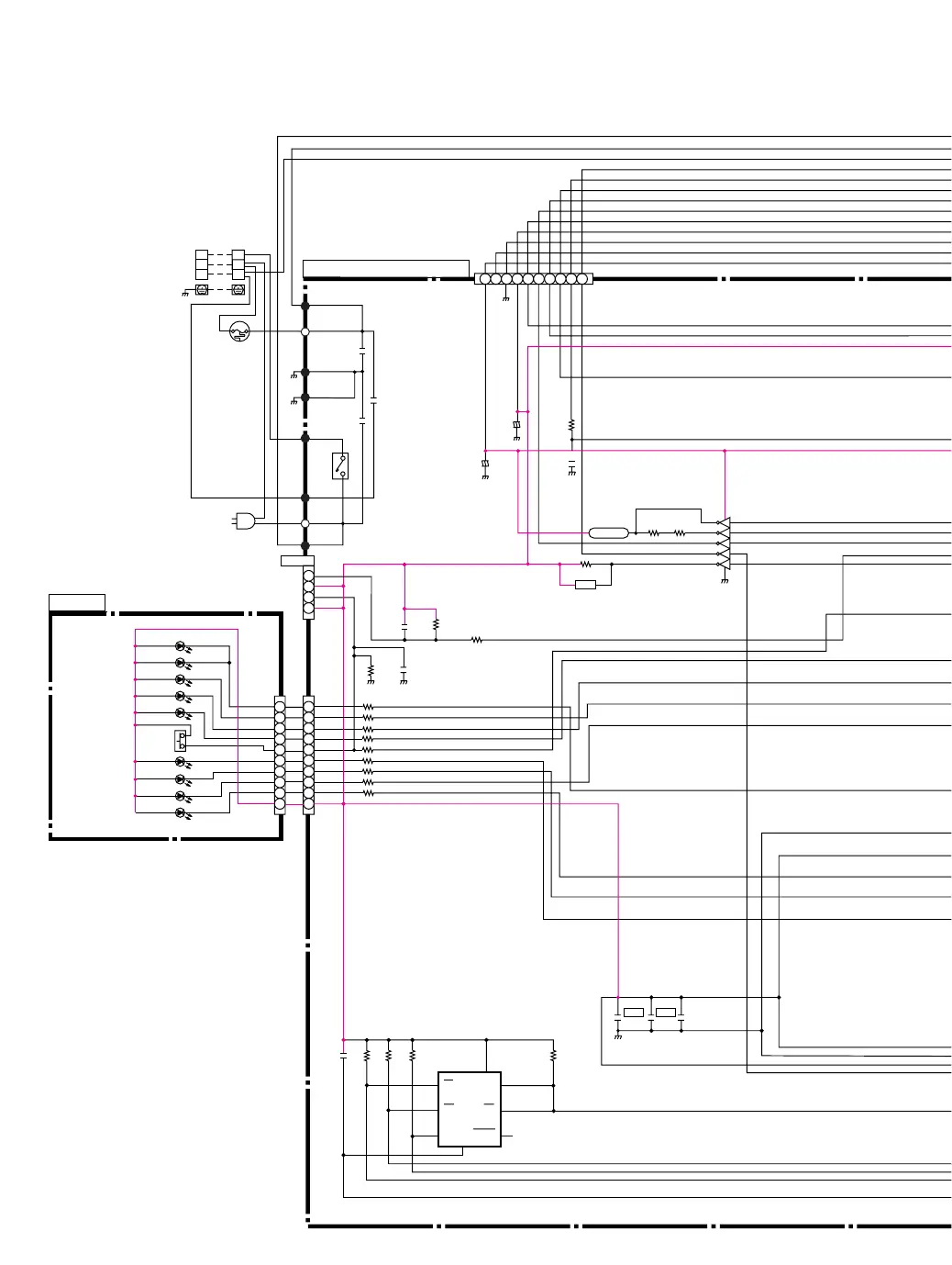
ELECTRONIC CONTROL UNIT
RY-PWR
• CS-E18CKR CS-E21CKR
SCHEMATIC DIAGRAM 1/3

Related product manuals