EasyManua.ls Logo

Panasonic CU-S24TKV - Page 27

Panasonic CU-S24TKV
168 pages
Print Icon
To Next Page IconTo Next Page
To Next Page IconTo Next Page
To Previous Page IconTo Previous Page
To Previous Page IconTo Previous Page
Loading...
27
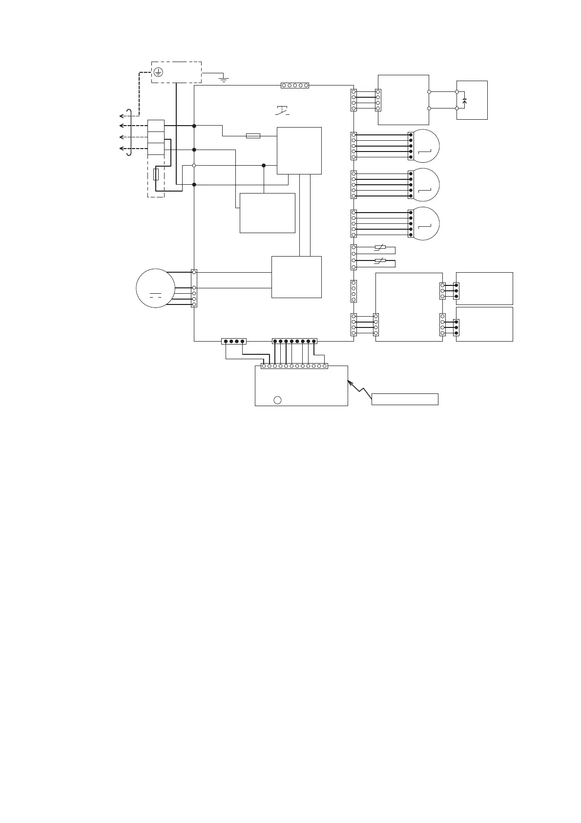
7.1.3 CS-S28TKV
EVAPORATOR
REMOTE CONTROLLER
ELECTRONIC CONTROLLER
(DISPLAY &
RECEIVER
)
CN–RCV
(YLW)
1
4
W
W
CN–DISP
(YLW)
CN–DISP (WHT)
12
1
1
8
WWWW W WW
LIGHT SENSOR
ELECTRONIC CONTROLLER
(MAIN)
COMMUNICATION
CIRCUIT
RECTIFICATION
CIRCUIT
Y/G
1
W
R
BL
G
2
3
AC303 (WHT)
AC304 (RED)
AC306
(BLK)
G301
(GRN)
FUSE301
T3.15A L250V
NOISE FILTER
CIRCUIT
CN–CLN
(GRN)
HIGH VOLTAGE
POWER SUPPLY
CN–STM1
(WHT)
CN–STM3
(BLU)
CN–STM2
(YLW)
CN2
BL
4
1
5
1
4
1
1
BR
R
O
Y
P
BR
R
O
Y
P
BR
R
O
Y
P
5
1
5
1
5
4
1
1
M
M
M
5
1
5
GND
G
CN1
(WHT)
TEMP. FUSE
102°C (250V 3A)
TO
OUTDOOR
UNIT
TERMINAL
BOARD
GROUNDING
TERMINAL
CN–MSENS
(BLU)
CN–RMT
(WHT)
CN–TH
(RED)
W
W
W
W
GR
GR
GR
GR
AUTO SW
(SW01)
PIPING TEMP. SENSOR (THERMISTOR)
SUCTION TEMP. SENSOR (THERMISTOR)
MINUS ION
GENERATOR
LEFT RIGHT
LOUVER MOTOR
UP DOWN
LOUVER MOTOR
(INNER)
UP DOWN
LOUVER MOTOR
(OUTER)
FAN MOTOR
M
1
7
4
CN
FM
(WHT)
B
BL
Y
W
R
1
1
1
4
4
4
CN–CNT
(WHT)
1
5
ELECTRONIC
CONTROLLER
(ECO SENSOR)
ELECTRONIC
CONTROLLER
(ECO SENSOR)
ELECTRONIC
CONTROLLER
(COMPARATOR)
1
1
4
3
1
3
1
3
CN–SENS2
(YLW)
CN–SENS1
(YLW)
CN–MSENS
(BLU)
CN-SENS2
(YLW)
CN-SENS1
(WHT)
W
W
W
W
W
W

Table of Contents

Other manuals for Panasonic CU-S24TKV

Related product manuals