EasyManua.ls Logo

Panasonic CU-S24TKV - Page 35

Panasonic CU-S24TKV
168 pages
Print Icon
To Next Page IconTo Next Page
To Next Page IconTo Next Page
To Previous Page IconTo Previous Page
To Previous Page IconTo Previous Page
Loading...
35
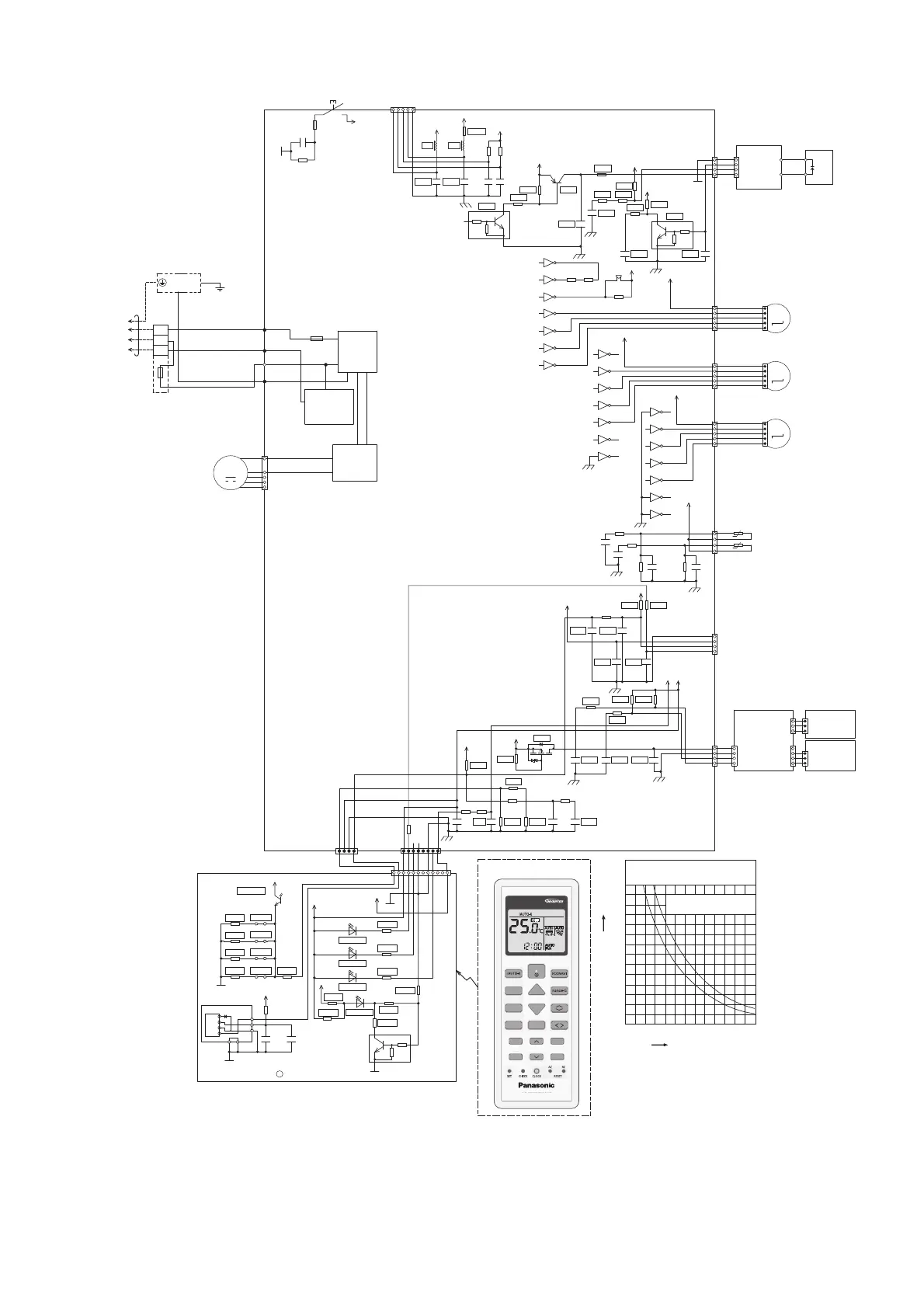
8.1.3 CS-S28TKV
*R410
*SEN201
*JP401
*JP402
*JP403
*JP404
*R411
*R412
*R413
GND-A
5V
C
E
*R414
1
2
3
Vout
Vcc
GND
GND GND
54
*IC401
5V
R409
C402C401
+
GND-A
E
GND-A
C
B
*Q1
5V
*LED204
*R213
*R223
*R221
*R202
*R201
*LED203
*LED201
*LED202
*R222
*R204
*R214
13V
13V
GND-A
CN–DISP (WHT)
12
1
ELECTRONIC CONTROLLER
(DISPLAY &
RECEIVER
)
LIGHT SENSOR
SD
G
5V-2
12V 5V
*R72
*Q12
*R78
*R74 *R77
*R75
*C40
G2
*C41*C44
*C48 *C47
*R54
*R37
R85
*C49 *C45
5V
5V
*C15*R58
R92R91
C3 C14*C38
JR4
*C1
R39R40
*R64
*R89
5V-2
R62
R88
C55
R87
C54
C25 C27R61
5V
16
*IC06
*IC06
*IC06
*IC06
*IC06
*IC06
*IC06
15
14
13
12
11
10
1
2
3
4
5
6
7
12V
16
IC03
IC03
IC03
IC03
IC03
IC03
IC03
15
14
13
12
11
10
1
2
3
4
5
6
7
12V
IC05
IC05
IC05
IC05
IC05
IC05
IC05
16
15
14
R47 R46
13
12
11
10
1
2
3
4
5
6
7
12V
5V
R30
BZ01
*C26
*R10
E
C
B
*Q04
*C29
5V
5V
*C24
*R14 *JR5
*R12
E
C
ec
b
B
*Q02
*Q01
*R3
*R2
*C23
12V
*F302
*JR6
EVAPORATOR
CN–RCV
(YLW)
1
4
W
W
CN–DISP
(YLW)
1
8
WWWW W WW
ELECTRONIC CONTROLLER
(MAIN)
COMMUNICATION
CIRCUIT
RECTIFICATION
CIRCUIT
Y/G
1
W
R
BL
G
2
3
AC303 (WHT)
AC304 (RED)
AC306
(BLK)
G301
(GRN)
FUSE301
T3.15A L250V
NOISE FILTER
CIRCUIT
CN–CLN
(GRN)
HIGH VOLTAGE
POWER SUPPLY
CN–STM1
(WHT)
CN–STM3
(BLU)
CN–STM2
(YLW)
CN2
BL
4
1
5
1
4
1
1
BR
R
O
Y
P
BR
R
O
Y
P
BR
R
O
Y
P
5
1
5
1
5
4
1
1
M
M
M
5
1
5
GND
G
CN1
(WHT)
TEMP. FUSE
102°C (250V 3A)
TO
OUTDOOR
UNIT
TERMINAL
BOARD
GROUNDING
TERMINAL
CN–MSENS
(BLU)
CN–RMT
(WHT)
CN–TH
(RED)
W
W
W
W
GR
GR
GR
GR
PIPING TEMP. SENSOR (THERMISTOR)
SUCTION TEMP. SENSOR (THERMISTOR)
MINUS ION
GENERATOR
LEFT RIGHT
LOUVER MOTOR
UP DOWN
LOUVER MOTOR
(INNER)
UP DOWN
LOUVER MOTOR
(OUTER)
FAN MOTOR
M
1
7
4
CN
FM
(WHT)
B
BL
Y
W
R
1
1
1
4
4
4
CN–CNT
(WHT)
1
5
ELECTRONIC
CONTROLLER
(ECO SENSOR)
ELECTRONIC
CONTROLLER
(ECO SENSOR)
ELECTRONIC
CONTROLLER
(COMPARATOR)
1
1
4
3
1
3
1
3
CN–SENS2
(YLW)
CN–SENS1
(YLW)
CN–MSENS
(BLU)
CN-SENS2
(YLW)
CN-SENS1
(WHT)
W
W
W
W
W
W
5V
R42
C4
R43
AUTO SW
(SW01)
*F301
*C56*C57
*L6*L5
C51
C52
R82 R90
12V
5V
5V
70
60
50
40
30
20
-10 0 10 20 30 40 50
10
0
Resistance (kΩ)
Sensor (Thermistor)
Characteristics
Pipe temp. Sensor
Intake Air Temp. Sensor
1
2
1
2
Temperature (°C)
AIR CONDITIONER
ON
OFF
SET
TIMER
CANCEL
OFF/ON
FAN SPEED
MODE
SLEEP
QUIET
AIR SWING
TEMP
OFF/ON
A
IR C
O
NDITI
O
NER
O
N
O
FF
S
ET
TIMER
C
AN
C
E
L
TEMP
O
FF/
ON

Table of Contents

Other manuals for Panasonic CU-S24TKV

Related product manuals