EasyManua.ls Logo

Panasonic CU-S24TKV - Page 84

Panasonic CU-S24TKV
168 pages
Print Icon
To Next Page IconTo Next Page
To Next Page IconTo Next Page
To Previous Page IconTo Previous Page
To Previous Page IconTo Previous Page
Loading...
84
12.12.2.2 Judge Sunlight Intensity
Based on sunlight sensor output voltage, the sunlight intensity value will be computed and logged to sunlight
intensity database.
The sunlight sensor sensitivity could be adjusted:
12.12.2.3 Judge Ambient Condition
According to sunlight intensity over a period of time, the system will analyze the ambient condition is sunny,
cloudy or night.
12.12.2.4 Temperature Shift
In a room without window or with thick curtain, the sunlight sensor will judge as cloudy/night.
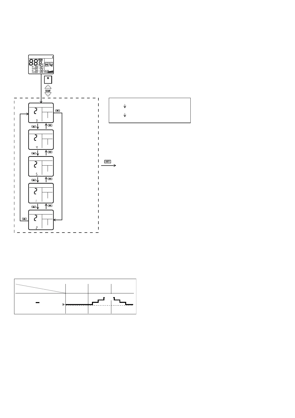
SET
Press & release
Press to choose No. 2
Sensitivity Level 1: Less sensitive to sunlight intensity
Sensitivity Level 3: Default sensitive level
Sensitivity Level 5: More sensitive to sunlight intensity
Default: (Battery insert)
Set to Level. 3
Other than default
Display last set data
Transmit
solar radiation
level
&
after *30 secs
go back to
normal mode
Set to Level. 4
Press
Timer
Set to Level. 5
Set to Level. 1
Set to Level. 2
Remote control normal mode
iCOMFiAUTO-XHEATCOOLDRYFAN
F
SHOWER
DIRECT
AM
PM
AM
ON
OFF
PM
ECONAVI ; Detecting sunlight intensity, the unit adjust temperature to save energy.
Mode
Ambient condition
Sunny Night/Cloudy Sunny
COOL/DRY
Set
temperature
+1°C /
+2°F

Table of Contents

Other manuals for Panasonic CU-S24TKV

Related product manuals