EasyManua.ls Logo

Panasonic FP-E - Page 147

Panasonic FP-E
1334 pages
Print Icon
To Next Page IconTo Next Page
To Next Page IconTo Next Page
To Previous Page IconTo Previous Page
To Previous Page IconTo Previous Page
Loading...
Basic Instructions
2 37
Setting the time in the timer
The time setting is equal to the time increment multiplied by the value set in the timer.
The value set in the timer can be a decimal value within the range K1 to K32767. The time increment is 0.001
seconds, producing a time range of 0.001 to 32.767 seconds.
Example:
When the value K43 is set, the time will be 0.001 × 43 = 0.043
seconds.
When the K500 is set, the set time will be 0.001 × 500 = 0.5
seconds.
Precautions during programming
The timer value decrements during processing, therefore, create the program so that one decrement occurs
during one scan. (A correct result will not be obtained if no processing operations or multiple processing
operations take place during one scan due to an interrupt program or JP/LOOP instruction.) If multiple
processing operations are needed during one scan, set system register 4.
Take care that the syntax is correct when combining a timer instruction with an ANS or POPS instruction.
1.
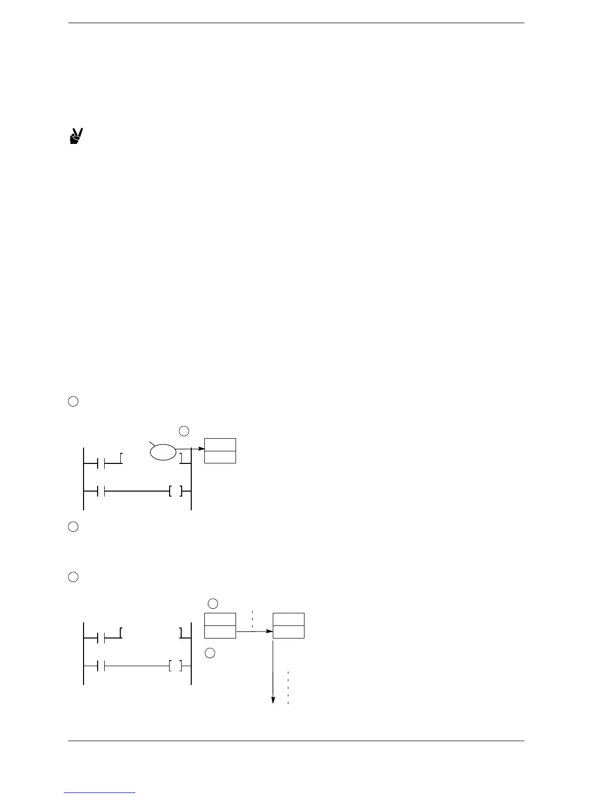
1) Specifying the timer setting with a decimal constant K
Timer operation when a decimal constant K is specified
When a K constant is specified for the timer setting, the memory area SV with the same number as the timer
number is used as the setting value area.
1
When the mode is changed to RUN or the power is turned on in RUN mode, the timer setting will be
transferred to the setting value area SV with the same number as the timer.
T5
1
Transfer to SV area
SV5
300
TML5, K300
Y10
X0
Set value
2
When the trigger X0 (timer execution condition) rises from off to on, the setting is transferred from the
setting value area SV to the elapsed value area EV with the same number.
(The same operation takes place if the mode is changed to RUN while the trigger (execution condition)
is on.)
3
With each scan, the value in the elapsed value area EV decrements if the trigger (execution condition)
is on.
T5
2
Transfer to EV area
SV5
300
TML5, K300
EV5
300
229
228
227
3
Decrement
operation
Y10
X0
Phone: 800.894.0412 - Fax: 888.723.4773 - Web: www.clrwtr.com - Email: info@clrwtr.com

Related product manuals