EasyManua.ls Logo

Panasonic KX-TG7331 - Page 7

Panasonic KX-TG7331
102 pages
To Next Page IconTo Next Page
To Next Page IconTo Next Page
To Previous Page IconTo Previous Page
To Previous Page IconTo Previous Page
Loading...
7
KX-TG7331BX//KX-TGA731BX
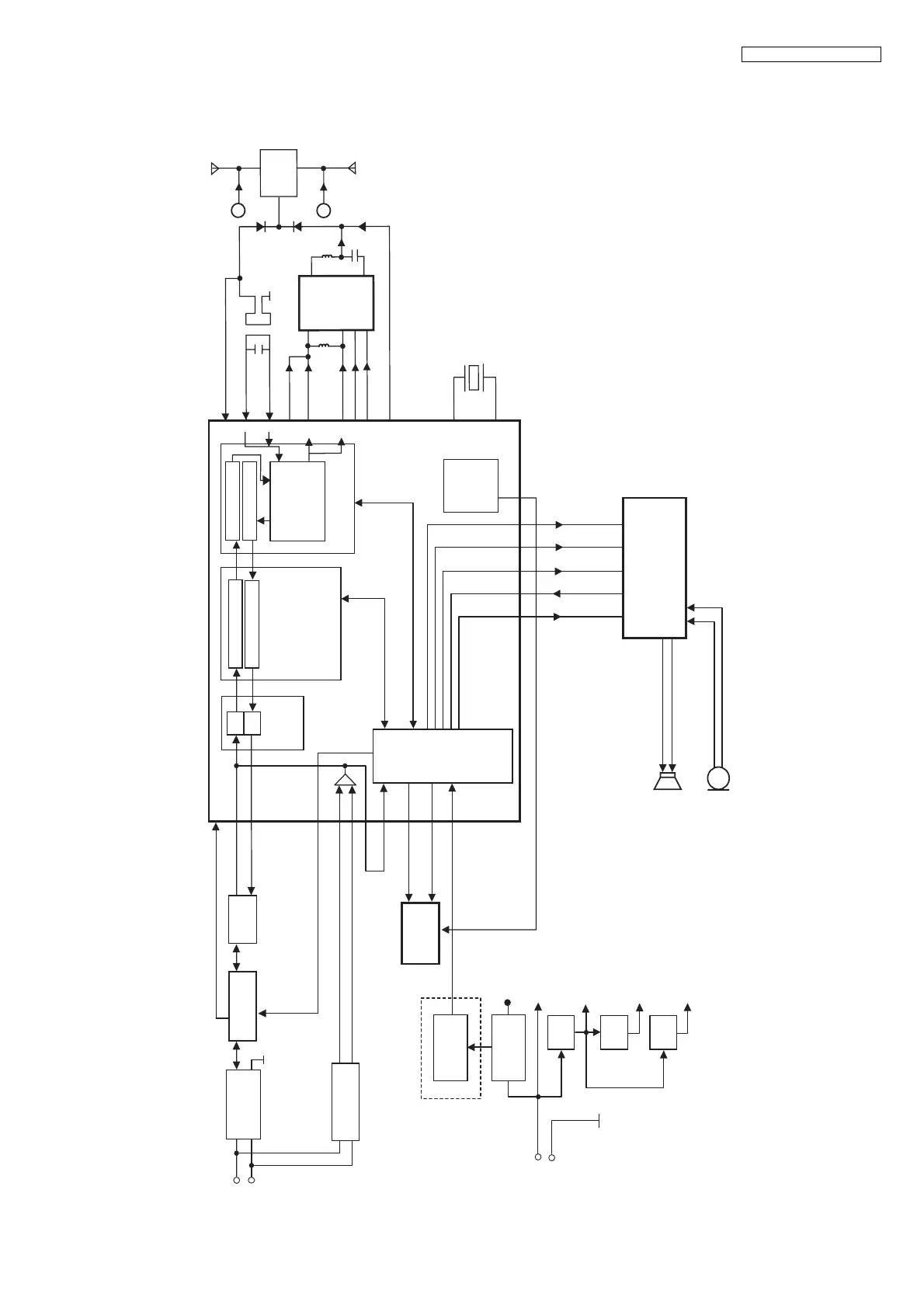
4 Technical Descriptions
4.1. Block Diagram (Base Unit)
Analog
Front
End
T
o TEL_LINE
Bridge
Rect D3
D3
Hook Switch
Q3, Q4
Q3, Q4
Audio
Bell/Caller ID
Interface
CPU
24
22
29
26
27
25
30
BELL
HOOK
Off-Hook Line Voltage
31
A/D
D/A
ADPCM
Codec Filter
DSP
Speech Encoding
Speech Decoding
BMC
Burst Encoding
Burst Decoding
RF
PLL
5
3
97
95
9
10
EEPROM
SCL
SDA
67
68
54
16 17 15 14 85
To AC Adaptor
Limit
Resistor
Charge
Detector
CHARGE
CONTACT
(Optional)
VUNREG
3.0V
Reg.
IC1
2.4V
Reg.
Q401
1.8V
Reg.
Q8
3.0 V
2.4 V
1.8 V
BBIC
IC401
TAM Companion IC
MIC
SP
IC201
IC7
MOD/DEMOD
Charge
Pump
53
2.5V
X
T
A
L
X
1
X1
1
0.3
6
8
M
H
z
IC801
R
X
n
R
X
p
T
X
p
T
X
n
P
on
P
S
E
L
V
DD
-P
A
D
R
V
4
3
6
7
T
X
on
R
X
on
D801
D802
6
92
AN
T1
AN
T2
9
8
ANT1
AN
T2
R
F
P
A
ANT1
AN
T2
98
93
94
100
L
1
L
2
L1
L
2
2
910111223
SPI_DI
SPI_DO
SPI_CLK
SPI_EN
RST
14
16
27 31
KX-TG7331 BLOCK DIAGRAM (BASE UNIT)

Related product manuals