EasyManua.ls Logo

Panasonic Lumix DMC-GM5KP - System Control Block Diagram

Panasonic Lumix DMC-GM5KP
62 pages
To Next Page IconTo Next Page
To Next Page IconTo Next Page
To Previous Page IconTo Previous Page
To Previous Page IconTo Previous Page
Loading...
57
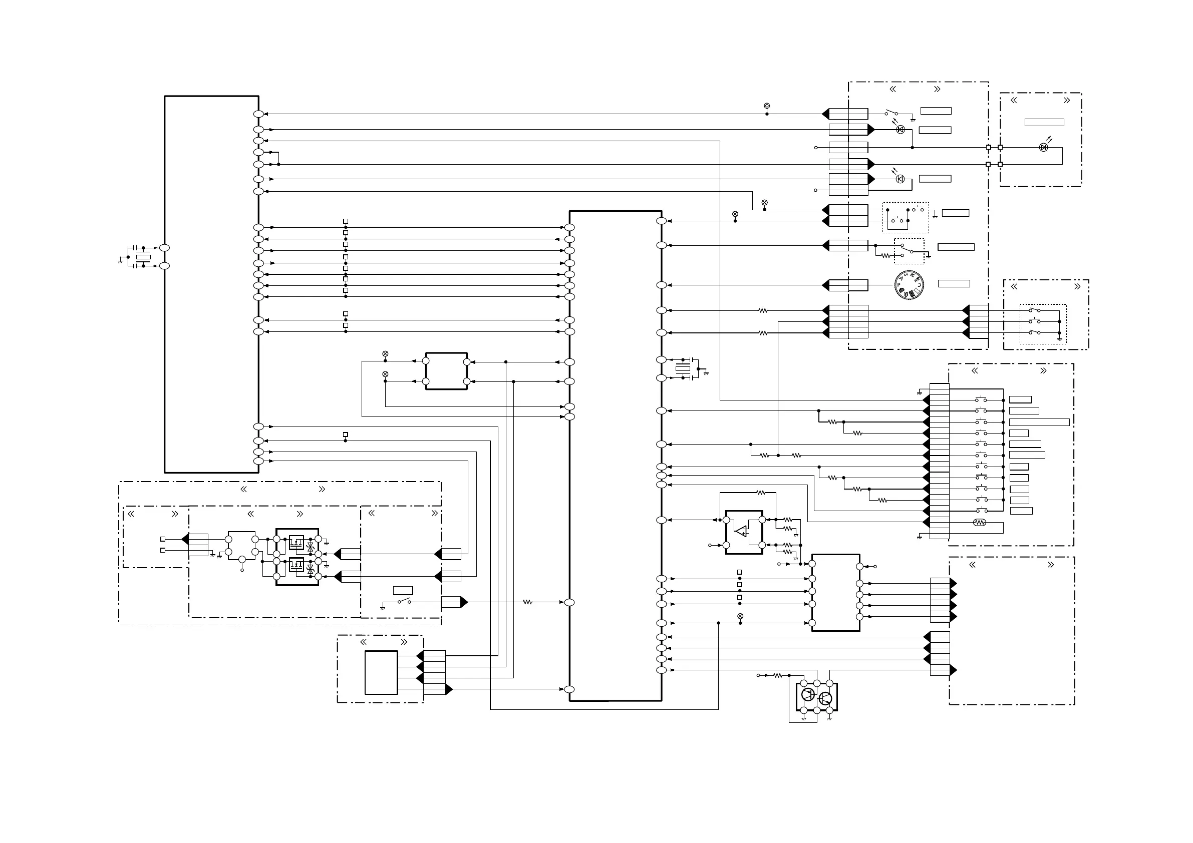
12.2. System Control Block Diagram
PW A3.1V
INT2
MAIN-SSWF FPC
LCD UNIT
DMC-GM5 SYSTEM CONTROL BLOCK DIAGRAM
SSWF P.C.B.
IC6001
(VENUS ENGINE)
IC9102
(SYSTEM IC)
(POWER ON H)
(SHUT HALF)
FP9002
15
W4
FP8001
20
FP9002
14
FP8001
21
FP8001
17
POWER LED
PW D3.0V
FP8001
18
FP9002
18
(LED PWR OUT)
C14
C2
POWER SW
FP9002
17
FP9002
16
FP8001
19
(SHUTTER0)
(SHUT FULL)
(REAR THERMO)
(FN WiFi ON L)
TOP P.C.B.
AF LED P.C.B.
C16
(POWER ON L)
Q9002
6
5
4
2
3
FP9005
1
FP9005
4
CLK27OUT
GPIO40
FP9005
2
FP9005
7
(G SHUT AP)
(G SHUT AN)
(G SHUT BP)
(G SHUT BN)
(SHT THERMO V)
(SHT THERMO)
FP9005
3
12
1
STB
SYSCK
2
MVCC
U22
T26
FP9005
6
IC9901
(MOTOR DRIVE)
(SHUTTER)
CS
SO
SI
SCLK
OSC IN
X9101
(32.72KHz)
OSC OUT
(S SYS CS)
(S SYS SDIN)
(S SYS SDO)
(S SYS SCK)
RL9107
RL9115
RL9117
RL9118
RL7651
RL7650
RL9101
RL9108
RL9102
RL9111
RL9103
RL9114
RL9903
RL8001 RL7501
RL7502RL8002
FP9003
8
FP9003
13
FP9003
4
REAR PLATE UNIT
(REAR KEYIN1)
(REAR KEYIN2)
SHUTTER
FP9002
2
FP8001
33
GPIO95
GPIO60
V5
GPIO44
V1
GPIO55
V2
GPIO56
SSWF IN
SSWF CTL
(SSWF ON H)
(SSWFOUT SYS)
(SSWF ON H)
(SSWFOUT SYS)
AC19
GPIO0
AC18
GPIO1
W1
GPIO54
AD0 IN4
AD0 IN10
(POWER SW IN)
(POWER ON H)
(SHUT HALF)
(S SYS CS)
(S SYS SDIN)
(S SYS SDO)
(S SYS SCK)
(POWER SW IN)
D15
AD0 IN9
AD0 IN8
AD0 IN1
C15
SHUTTER0
LEDOUT0
POWERSWONH
POWERONH
SHUTTERHALF
POWERSWONL
(SHUT STBY)
GPIO27
6
E2
W26
RL9901
(PWM HZB)
GPIO26
9
E1
V23
RL9902
(PWM HZA)
(CLK27 SYS)
(LED PR OUT)
K7
B2
AF ASSIST LED
FP4002
1,2,3
FP4002
5,6
8
1
2
7
6 3
4
5
3
4
1
6
SSWF FPC
FP4001
5
FP9004
2
FP9004
4
FP9004
3
FP4001
6
SSWF OUT
UNREG GND
X6001
(24MHz)
A8
MCK24I
A9
MCK24O
2
PW D4.5V
(LED PWR OUT)
(POWER ON L)
(SHUTTER HALF)
CL9001
(SHUTTER FULL)
FP8001
24
Wi-Fi LED
PW D5.2V
FP8001
23
FP9002
11
FP9002
12
PW D5.2V
PW D3.0V
RIGHT
LEFT
UP
DOWN
WiFi/Fn1
DISP.
LVF/Fn2
[Delete][Q.MENU/Return]
MENU/SET
GPIO22
U23
GPIO102
P26
(READ MVCC)
AD1 IN5
R25
AD1 IN3
P23
(PR2 E)
(SHUT PR IN2)
FP9005
9
GPIO38
T22
(PR1 E)
(PR2 K)
(SHUT PR IN1)
FP9005
13
GPIO36
GPIO14
R22
FP9003
2
(CROSS KEYIN)
D13
FP9003
11
FP9003
1,15
FP9003
7
FP9003
12
FP9003
9
FP9003
5
FP9003
10
FP9003
6
(LEFT ON L)
(DOWN ON L)
(FN ON L)
(REAR THERMO)
(RIGHT ON L)
(UP ON L)
(DEL ON L)
FP9003
14
(DISP ON L)
(SET ON L)
(LVF ON L)
(PLAY ON L)
S8001
(Green)
(Blue)
S8002
S8004
D8001
D8002
D7501
(AF MODE)(AF MODE)
C13
FP9002
13
FP8001
22
AD0 IN0
(MODE DIAL0)(MODE DIAL)
(WiFi LED K)
T20
GPIO39
(SSWF OUT1)
(SSWF OUT0)
SSWF0OUT
SSWF1OUT
FP9003
3
(MOVIE ON L)
4
SCL
IC2701
(TILT SENSOR)
6
SDI
GPIO48
GPIO28
GPIO30
(G I2C CK)
AD22
W23
W25
GPIO50
(G I2C DAT)
AD21
PLAYBACK
Motion Picture
MODE DIAL
LEDOUT1
(ACCEL IRQ1)
(ACCEL IRQ2)
11
9
INT1
R26
FP9007
4
FP9007
5
FP9007
6
(TPC INT)
(TP INT)
(SCL I2C)
(SDA I2C)
GPIO15
AD1 IN4
R23
(LPSW) (LPSW)
FP9007
7
(RST)
K5
L5
L7
C4
FP8001
31
FP9002
4
(LED AF OUT)
(LED WiFi OUT)
(LED AF OUT)
LEDOUT3
B3
LEDOUT2
A3
D2
J7
E5
G4
J1
H3
K1
F1
F4
E2
(TP RST)
(CLK27 SYS)
PIOB4
E9
MCLK
L1
E3
LP SW
CH9002
CH9001
FOCUS MODE
S8005
3
MP1
5
MN1
11
MP2
10
MN2
PW D3.0V
IC9902
(OP AMP)
5
1
3
4
OUT
VDD
4
VDD
IN-
IN+
AC8
FRONT-MOUNT UNIT
1
(SSWF)
FRONT-MOUNT UNIT
FP9002
7
(CMD DIAL R1)
(CMD DIAL R0)
(CMD DIAL R1)
(CMD DIAL R0)
FP9002
9
(KURUPON)
(KURUPON)
FP9002
10
FP8001
28
FP8001
26
FP8001
25
FP8004
4
FP8004
2
FP8004
1
CMD DIAL
AE22
GPIO46
(CMD DIAL R1)
R20
GPIO37
(CMD DIAL R0)
(LCD EVF SEL)
PIOA2
B1
CH2701
CH2702
TOUCH
PANEL
CH9901
REAR DIAL UNIT

Related product manuals