EasyManua.ls Logo

Panasonic NV-GS21EB - Page 82

Panasonic NV-GS21EB
110 pages
Print Icon
To Next Page IconTo Next Page
To Next Page IconTo Next Page
To Previous Page IconTo Previous Page
To Previous Page IconTo Previous Page
Loading...
NV-GS6EE/GC, NV-GS17EG/EF/E/EP/EB, NV-GS18E, NV-GS21EG/EK/E/EP/EB,
NV-GS25GC/GN, NV-GS28GK, NV-GS35EG/E/EP/EB/GC/GN, NV-GS38GK
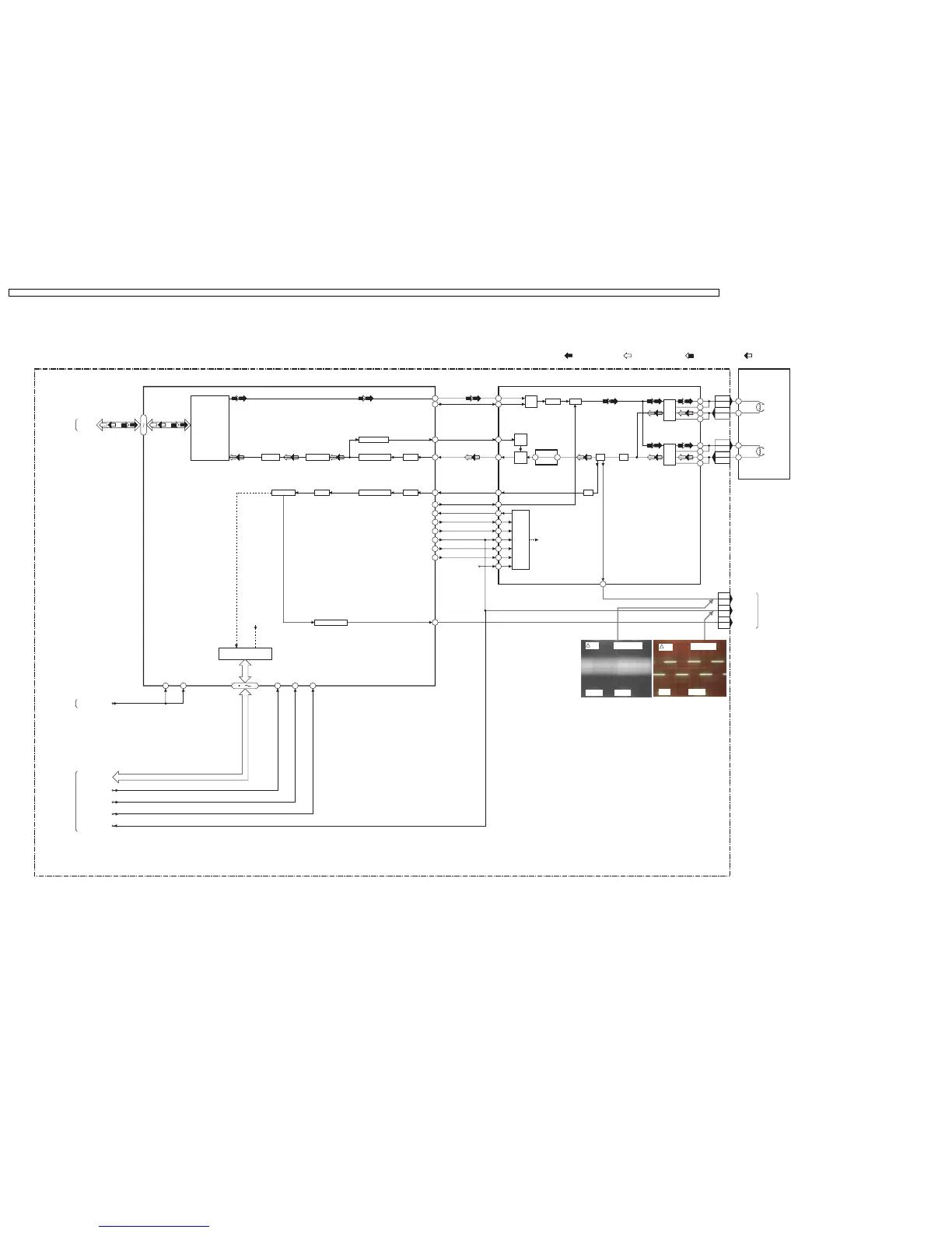
VIDEO SIGNAL PROCESS II BLOCK DIAGRAM
VIDEO SIGNAL PROCESS II BLOCK DIAGRAM
REC VIDEO SIGNAL PB VIDEO SIGNAL REC AUDIO SIGNAL PB AUDIO SIGNAL
MAIN C.B.A. CYLINDER UNIT
DBR (0-3)
IC3201 (FORMATTING/EQUALIZER)
B2
14
FP5
7
FP5
5
FP5
6
FP5
4
8
27
26
31
30
33
28
29
32
GCADRIVE
CH1
HEAD
AMP
CH2
HEAD
AMP
AGC
DET
(FROM SAFETY TAB SW)
S-TAB ON(L)
LOGIC
MODULATOR
/DEMODULATOR
14
15
16
17
18
19
AMP AMP
LPF
LOGIC
IC5001 (HEAD AMP)
CH 1
HEAD
CH 2
HEAD
ENVELOPE
B2
13
AT F
B2
15
HEAD SW
PULSE
TO INTERFACE BOARD
(FOR EVR ADJUSTMENT)
FROM SYSTEM
CONTROL
BLOCK DIAGRAM
TO/FROM VIDEO
SIGNAL PROCESS I
BLOCK DIAGRAM
431
11
AGC
AMP
6
35
39
41
86
89
RESET(L) READ(H)
VAL
27MHz
CLOCK
50
10
51
33
9
11
3
AMPA/D CONVERTER
AMPA/D CONVERTER
REC-C CONTROL
REC CLOCK
EQ HOLD
REC CONTROL
HEAD SW PULSE 2
HEAD SW PULSE 1
PB(H)
REC ON/OFF CONTROL
D/A CONVERTER
EQUALIZER
ATF DET BPF
AGC CONTROL
VITERBI
49
34
53
45
44
54
48
MICROCONTROLLER
INTERFACE
RESET(L)
39
RESET(L)
109
81 7984
23
TO/FROM VIDEO
SIGNAL PROCESS I
BLOCK DIAGRAM
74 76 78
HEAD SW PULSE 1
VAL
READ(H)
27MHz CLOCK
ADDA (0-3)
PB Mode (SP)
0.30 Vp-p
0.1 V
5 ms
V1
2.0 Vp-p
1 V
2 ms
V1
NV-GS6EE / NV-G S6GC / NV-GS17E / NV-G S17EB / NV-GS17E F / NV-GS17EG / NV-GS17E P / NV-GS18E / NV-GS21E / NV-GS21EB / NV-GS21E G / NV-GS21EK / NV-GS21E P / NV-GS25GC / NV-GS25GN / NV-GS28G K / NV-GS35E / NV-GS35E B / NV-GS35EG / NV-GS35E P / NV-GS35GC / NV-GS35GN / NV-GS38 GK
82

Other manuals for Panasonic NV-GS21EB

Related product manuals