EasyManua.ls Logo

Panasonic NV-HD642EE - Page 15

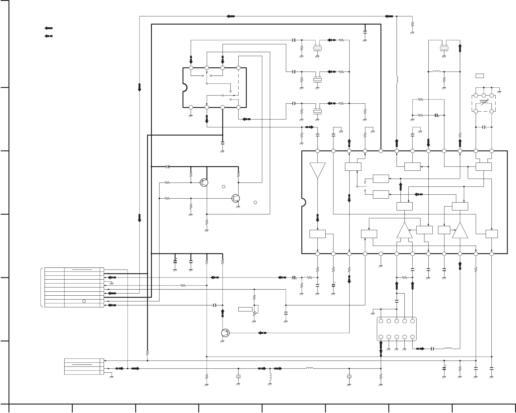
Panasonic NV-HD642EE
19 pages
Print Icon
To Next Page IconTo Next Page
To Next Page IconTo Next Page
To Previous Page IconTo Previous Page
To Previous Page IconTo Previous Page
Loading...
H
H
7.6
12.3
6.9
3.87.64.5
3.9
4.5
4.5
3.9
3.8
2.5
0
2.7
5.1
2.5
7.6
2.6
0
0
12.3
2.0
2.53.91.71.7
0
2.92.92.52.02.02.2
4.66.02.52.81.92.32.55.14.23.32.02.2
2.5
EQV5EC080A
T0701
AFC
(PAL I :ON)
(PAL I :OFF)
RF AGC
20KB
VR0701
(AMP)
12345
A
B
C
D
F
E
H
AGC
PP0701
(TO TUNER UNIT)
1
DU7601-17
3
DU7601-19
IF
6
DU7601-15
6
DU7601-20
DU7601-21
DU7601-22
L
IC0701
NJM2234MA
2
H
VCC
GND
DU7601-24
R0713
8200
4
9
DU7601-23
5
3
7
10
REG 5V
8
DU7601-16
TUNER VIDEO
FM
DET
PK0701
2
78
C0726
0.01
R0740 100
R0726
1K
PAL I
3
QPSK/SIF
4
TO POWER SUPPLY
/RF SECTION
DU7601
(Page:58/E-10)
4
REG 12.3V
VIDEO MUTE
AFC S-CURVE
TUNER AUDIO
1
GND
3
DU7601-18
C0723
6V220
R0725
56K
C0725
0.01
R0727
51K
X0702
VLF1431
L0705
0.68u
2
Q0701
MSB709
AUDIO SIGNAL PATH
1
R0708
4700
56
C0710
0.01
C0716
0.047
R0715
1500
7
R0714
560
8
C0717
16V10
R0712
2700
R0711
18K
C0711
50V3.3
R0719
470
RF
AGC
GND
K0702
270
D0701
1SS254
R0736
27K
C0732
0.1
R0737
27K
Q0703
2SB709A
R0731
100K
R0741
100K
R0729
100K
Q0704
2SD601A
X0701
VLF1430
L0702
0.27u
L
12 456789
10 11 12
131415161718192021222324
LIM
AMP
HPF
MIX
HPF
HPF
VIDEO
DET
1ST
DET
VCO
AFT
AGC
LIM
AMP
EQ
AMP
IF
AGC
LIM
AMP
VCC
GND
R0709
1K
C0712
0.01
C0713
0.047
C0714
0.01
C0731
22P
123
X0707
VLF1288
45
6789
10
L0703
4.7u
C0709
0.01
R0710
820
C0701
16V10
R0703
3900
C0705
0.01
C0715
0.01
R0706
10K
R0733
1K
C0708
0.01
C0719
0.47
C0730
0.01
X0705
EFCT5R5MS5
R0732
470
R0721
3300
R0720
10K
R0705
1K
C0707
0.01
X0706
EFCT6R5MS5
R0702
470
R0704
1K
C0706
0.01
X0704
EFCT6R0KS4
R0701
470
C0720
0.01
R0723
560
LB0701
VLP0147
C0721
22P
C0718
50V0.47
R0722
300
R0717
1M
L0704
4.7u
R0724
390
X0710
EFCT3F02W3B
R0718
110
C0722
33P
IC0702
LA7567NM
VIDEO SIGNAL PATH
321
46
NOTE:DO NOT USE ANY PART NUMBER SHOWN ON THIS SCHEMATIC DIAGRAM FOR
ORDERING. WHEN YOU ORDER A PART,PLEASE REFER TO PARTS LIST.
NOTE:THE MEASUREMENT MODE OF THE DC VOLTAGE ON THIS DIAGRAM IS STOP MODE.
R0730
4700
H

Related product manuals