EasyManua.ls Logo

Panasonic RX-D10 - Page 72

Panasonic RX-D10
76 pages
Print Icon
To Next Page IconTo Next Page
To Next Page IconTo Next Page
To Previous Page IconTo Previous Page
To Previous Page IconTo Previous Page
Loading...
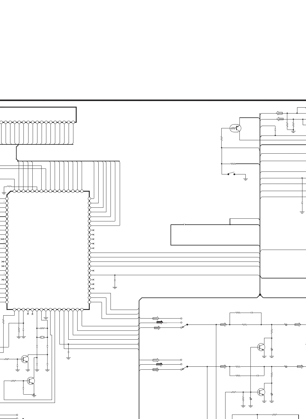
VR301
10K-B
VR301
10K-B
Q805
KTA1272YTA
R838
47K
R824
4.7K
R839
470K
R846
4.7K
R113
R240
R214
5.6K
R114
5.6K
R217
470
R215
4.7K
R216
1K
R828
1
R117
470
R116
1K
R327
22K
R326
22K
R115
4.7K
R825
4.7K
R310
39K
R335
10K
L819
2.2uH
KTA12710YTA
Q201
KTC3199GRTA
KTC3199GRTA
Q801
KTC3199GRTA
Q101
Q802
C210
50V22
C110
50V22
C320
16V22
C817
1000P
C870
1000p
C230
0.015
C871
560P
C820
82P
C819
1000P
C824
68P
C130
0.015
C825
82P
C818
1000P
C821
100P
C209
50V0.1
C109
50V0.1
SW302
SW302
SW302
SW802
X802
61
62
63
64
41
42
43
44
45
46
47
48
49
50
51
52
53
54
55
56
57
58
59
60
40
39
38
37
363534
33
3231
30
2928
27
26
25
24
23
22
21
20
19
18
17
65
66
67
68
69
70
71
72
73
74
75
76
77
78
79
16
15
14
13
12
11
10
9
8
7
6
5
4
3
2
80
1
IC801
M38224M6H104
12
3
4
5
6
7
8
9
10
11
12
13
14
15
16
17
Z801
RSL5257-G
CD_LCH
3.3V
CD_RCH
3.3V
7.5V
CLOSE_SW
MCLK
MDATA
BU5V
MLD
SQCK
CD_RESET
SUBQ
BLKCK
5V
TONE_1
STATUS
PLL_DI
PLL_CL
PLL_CE
T_MUTE
5V
MLD
MDATA
MCLK
CD_RCH
TUNER_RCH
REST_SW
TAPE_RCH
CD_RESET
STATUS
CLOSE_SW
MUTE_A
PLL_DO
CD_LCH
TUNER_LCH
TAPE_LCH
TUNER_SEL
5V
TAPE_SEL
REC_LCH
REC_RCH
REG_3
NC
REM_CTL
NC
T_MUTE
TONE_1
REM_IN
CD SWITCH
COM 2
COM 3
STATUS
VDD
NC
PLL DO
VLCD
COM0
VLCD
2 (M)
COM2
COM1
COM3
AVSS
VREF
SEG
SEG
SEG
SEG
SEG
SEG
SEG
SEG
SEG
SEG
SEG
SEG
SEG
SEG
SEG
MLD
MCLK
MDATA
RESET_SW
CD RESET
CLOSE_SW
MUTE_A
MBP2
MBP1
VSS
OSC OUT
OSC IN
X OSC OUT(32k)
X OSC IN(32k)
RESET
SQCK
SUBQ
B.P.1
REC H
(AD) P.DET
(AD) REG_1
P.CNT
1 (L)
3 (H)
VLCD
(AD) REG_2
KEY1
SEL_IN
FREQ_REF_IN
BLKCK
NC
NC
NC
NC
NC
NC
NC
NC
NC
TUNER_SEL
TAPE_SEL
CD_SEL
NC
NC
PLL CE
PLL CLK
PLL DATA
R_CTL
SEG 0
SEG 1
SEG 0
SEG 2
SEG 3
SEG 4
SEG 5
SEG 6
SEG 7
SEG 8
SEG 9
SEG 10
SEG 11
SEG 12
SEG 13
COM 0
COM 1
COM 2
COM 3
SEG 0
SEG 1
SEG 0
SEG 2
SEG 3
SEG 4
SEG 5
SEG 6
SEG 7
SEG 8
SEG 9
SEG 10
SEG 11
SEG 12
SEG 13
R860
4.7K
C342
1000P
VDD
BU5V
R865
4.7K
C845
47P
R140
R213
Q801,802
Q303,305
Q103,203
Q101,201
Q805
: Playback Signal Line
: CD Signal Line
4.19MHZ
VOLUME
VOLUME
MICON
LCD
OSC
POWER SUPPLY
TONE
MUTING
SWITCH
C341
1000P
TUNER_SEL
[3V]
((2.9V))
2.9V
[5V]
((1.5V))
1.5V
[5V]
((4.9V))
4.9V
[5V]
((0V))
0V
[5V]
((4.9V))
4.9V
[5V]
((4.9V))
4.9V
[5V]
((3.8V))
3.8V
[5V]
((4.9V))
4.9V
[0V]
((3.9V))
0V
[0V]
((0.7V))
0V
[0V]
((0V))
5V
[0V]
((0V))
0V
[0V]
((0V))
0V
[0V]
((0V))
0V
[4.9V]
((0V))
0V
[0V]
((0.7V))
0V
[0V]
((0V))
0V
[0V]
((4.9V))
0V
[5V]
((0V))
0V
[0V]
((0V))
5V
[0V]
((4.9V))
5V
[0V]
((5.1V))
5.1V
[5.1V]
((4.9V))
4.9V
[0V]
((0V))
0V
[5V]
((4.9V))
4.9V
[0V]
((0V))
0V
[0V]
((0V))
0V
[4.8V]
((2.2V))
2.2V
[5.1V]
((2.2V))
2.2V
[0V]
((0V))
0V
[0V]
((4.8V))
4.9V
[0V]
((4.8V))
0V
[0V]
((4.7V))
0V
[0V]
((0V))
0V
[0V]
((5.1V))
0V
[0V]
((4.9V))
0V
[0V]
((5.1V))
5.1V
[0V]
((4.9V))
0V
[0V]
((0V))
0V
[0V]
((0V))
0V
[0V]
((0V))
0V
[0V]
((0V))
0V
[0V]
((0V))
0V
[0V]
((0V))
0V
[0V]
((0V))
0V
[0V]
((0V))
0V
[4.9V]
((0V))
0V
[0V]
((0V))
0V
[0V]
((0V))
0V
[0V]
((0V))
0V
[0V]
((0V))
0V
[0V]
((0V))
0V
[0V]
((0V))
0V
[0V]
((2.2V))
0V
[0V]
((2.2V))
2.2V
[0V]
((2.2V))
2.2V
[0V]
((2.2V))
2.2V
[0V]
((2.2V))
2.2V
[0V]
((2.2V))
2.2V
[0V]
((2.2V))
2.2V
[0V]
((2.2V))
2.2V
[0V]
((2.2V))
2.2V
[0V]
((2.2V))
2.2V
[0V]
((2.2V))
2.2V
[0V]
((2.2V))
2.2V
[0V]
((2.2V))
2.2V
[0V]
((2.1V))
2.2V
[0V]
((2.2V))
2.2V
[0V]
((2.2V))
2.2V
[5.1V]
((4.9V))
4.9V
[5.1V]
((4.9V))
4.9V
[0V]
((0V))
0V
[0V]
((2.2V))
2.2V
[0V]
((2.2V))
2.2V
[0V]
((2.2V))
2.2V
[0V]
((2.2V))
2.2V
[4.5V]
((4.4V))
4.1V
[0V]
((0.7V))
0.7V
[0V]
((0V))
0V
[0V]
((0.5V))
0.5V
[0V]
((0V))
0V
[0V]..XBS OFF
((0V))..XBS OFF
0V..XBS OFF
[0V]
((0V))
0V
[0V]
((0.6V))..XBS OFF
0.6V..XBS OFF
[0V]
((0V))
0V
[0V]
((2.8V))..LID CLOSE
((4.7V))..LID OPEN
0.3V
[0V]
((3.4V))..LID CLOSE
((3.4V))..LID OPEN
0.4V
[0V]
((3.4V))..LID CLOSE
((0.1V))..LID OPEN
0.3V
CD_SEL

Other manuals for Panasonic RX-D10

Related product manuals