EasyManua.ls Logo

Panasonic RX-D10 - Main Circuit, Power, and Battery Schematics

Panasonic RX-D10
76 pages
Print Icon
To Next Page IconTo Next Page
To Next Page IconTo Next Page
To Previous Page IconTo Previous Page
To Previous Page IconTo Previous Page
Loading...
Q807
KRC104MTA
D801
RVD1SS133TA
R807
100K
R838
47K
R824
4.7K
R823
4.7K
R808
220K
R837
33K
R801 47k
R802 47k
R803 47k
R804
10K
R815
100K
R814
100K
R813
33K
R817
100K
R842 1K
R841 1K
R211
5.6K
R825
4.7K
R845
1K
R843 1K
R111
5.6K
R210
6.8K
R110
6.8K
R1002
330
R1004
8.2
R1001
220
R1003
47K
L819
2.2uH
Q806
KTC3199GRTA
Q1001
C805
50V1
C823
10V100
C1002
10V100
C843
100P
C829
1000P
C817
1000P
C822
1000P
C802
1000P
C818
1000P
C835
100p
C1004
1000P
C1003
3800P
1
2
4
3
CP303
1
2
4
3
C1001
3900P
3
2
1
IC802
PST9123T
25
24
23
22
21
20
19
18
17
16
15
14
13
12
11
10
9
8
7
6
5
4
3
2
80
1
L1001
RL09B17
C804
0.1
14
15
16
17
18
19
BU5V
VDD
VDD
KEY1
BU5V
P_DET
TUNER_SEL
TAPE_SEL
REC_H
BU5V
VDD
FREQ_REF
SQCK
P_CNT
SUBQ
BLKCK
CE
PLL_CE
CL
PLL_CL
D1
PLL_DI
VDD
D0
PLL_DO
FREQ_REF
T_MUTE
BU5V
TUNER_L
TUNER_LCH
TUNER_R
TUNER_RCH
TUNER_SEL
7.5V
CD_5V
CD_SEL
SEL_IN
TUNER_SEL
TAPE_SEL
5V
REG_3
7.5V
TUNERSEL
T_MUTE
FREQ_REF
NC
REM_CTL
REM_IN
COM 0
COM 1
COM 2
COM 3
VLCD
VLCD
2 (M)
SQCK
SUBQ
B.P.1
REC H
(AD) P.DET
(AD) REG_1
P.CNT
1 (L)
3 (H)
VLCD
(AD) REG_2
KEY1
SEL_IN
FREQ_REF_IN
BLKCK
NC
TUNER_SEL
TAPE_SEL
CD_SEL
NC
NC
R_CTL
E.HD
Rch
Lch
R1203
220K
R1103
220K
REC_LCH
REC_RCH
SEG 0
SEG 1
SEG 0
COM 0
R860
4.7K
C864
C844
1000P
1000P
IC802
Q1001
KTC3199BLTA
BIAS SWITCH
Q807
Q806
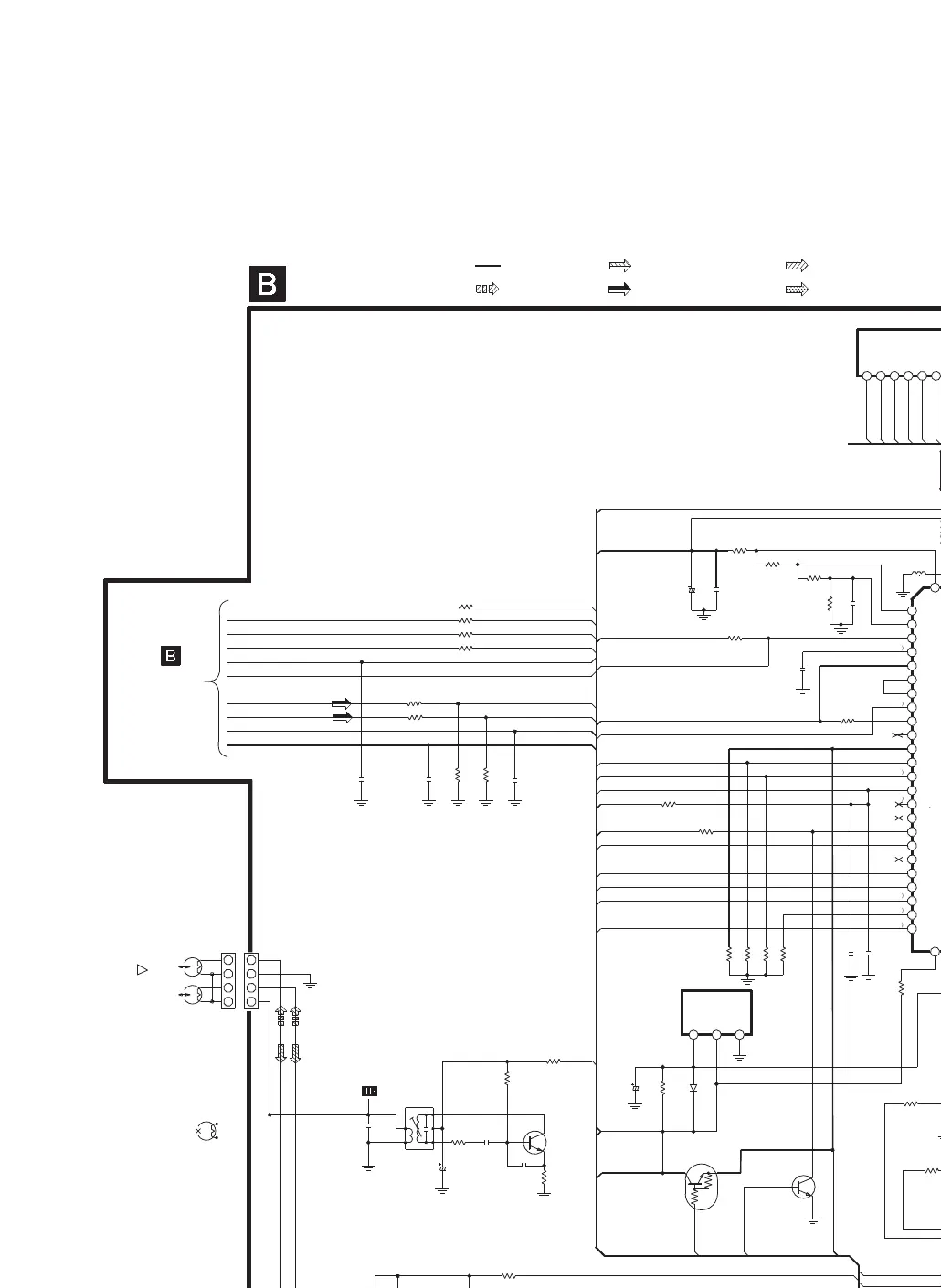
SCHEMATIC DIAGRAM-4
MAIN CIRCUIT
: Main Signal Line
: +B Signal Line
: Playback Signal Line
: Rec Signal Line
: FM/AM Signal Line
: CD Signal Line
TO
MAIN(TUNER)
CIRCUIT
(A) ON
SCHEMATIC
DIAGRAM-3
6
4
3
2
1
21
(B)
RESET
CD SEL. SW
SEL. IN SW
R866 47k
[3V]
((2.9V))
2.9V
[5V]
((1.5V))
1.5V
[5V]
((4.9V))
4.9V
[5V]
((0V))
0V
[5V]
((4.9V))
4.9V
[5V]
((4.9V))
4.9V
[5V]
((3.8V))
3.8V
[5V]
((4.9V))
4.9V
[0V]
((3.9V))
0V
[0V]
((0.7V))
0V
[0V]
((0V))
5V
[0V]
((0V))
0V
[0V]
((0V))
0V
[0V]
((0V))
0V
[4.9V]
((0V))
0V
[0V]
((0.7V))
0V
[0V]
((0V))
0V
[0V]
((4.9V))
0V
[5V]
((0V))
0V
[0V]
((0V))
5V
[0V]
((4.9V))
5V
[0V]
((5.1V))
5.1V
[5.1V]
((4.9V))
4.9V
[0V]
((0V))
0V
[0V]
((2.2V))
2.2V
[4.5V]
((4.4V))
4.1V
[5.2V]
((5.2V))
5.2V
[11V]
((0V))
11V
[0V]
((1.9V))
1.87V..PLAY
[0V]
((0.1V))
0.1V..PLAY
[0V]
((3.9V))
0V
[0V]
((4.9V))
4.9V
[5V]
((5V))
0V
[0V]
((0.7V))
0.7V
[4.9V]
((0V))
0V
[0V]
((0.7V))
0.7V
CD_SEL

Other manuals for Panasonic RX-D10

Related product manuals