EasyManua.ls Logo

Panasonic RX-D15 - Page 39

Panasonic RX-D15
71 pages
Print Icon
To Next Page IconTo Next Page
To Next Page IconTo Next Page
To Previous Page IconTo Previous Page
To Previous Page IconTo Previous Page
Loading...
2
1
W1002
2
1
1
2
4
6
8
10
9
7
5
3
CP1003
SW1002
C1103
0.022
L310
10u
R1006
100
R1105
2.2K
R208
5.6K
R108
5.6K
R1104
6.8K
35
39
37
40
38
36
34
32
31
33
M
RM301
7.5V
PB_OUT_L
PB_OUT_R
REC_IN_L
REC_IN_R
REC_H
9V
TAPE_H
GND(MOTOR)
GND(SIGNAL)
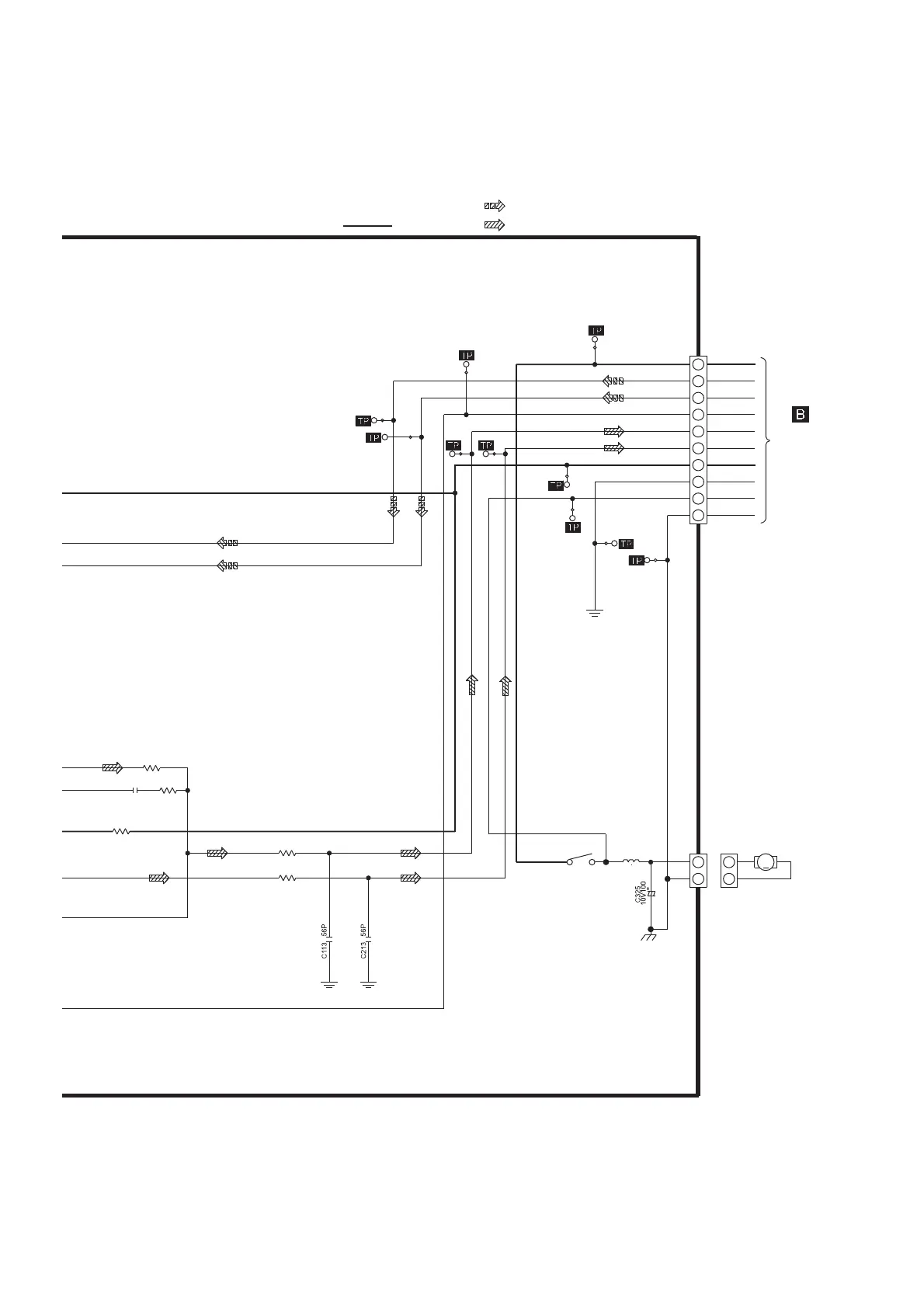
SCHEMATIC DIAGRAM-6
TO
MAIN CIRCUIT
(H305/W305) ON
SCHEMATIC
DIAGRAM-2
: +B Signal Line
: Playback Signal Line
: Rec Signal line

Other manuals for Panasonic RX-D15

Related product manuals