EasyManua.ls Logo

Panasonic SA-DK20 - Page 52

Panasonic SA-DK20
111 pages
Print Icon
To Next Page IconTo Next Page
To Next Page IconTo Next Page
To Previous Page IconTo Previous Page
To Previous Page IconTo Previous Page
Loading...
1234
13 14 15 16
5
12
6
11
7
10
8
9
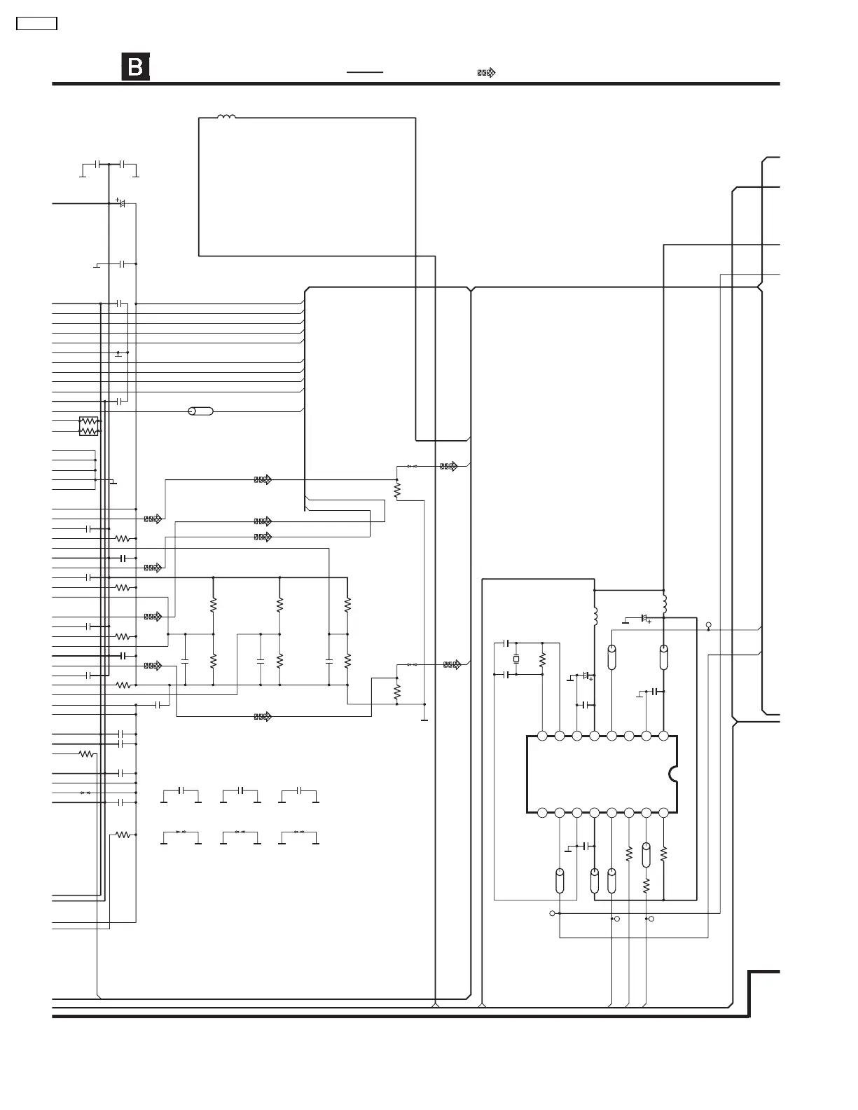
DVD MODULE (2) CIRCUIT
SCHEMATIC DIAGRAM-10
: +B SIGNAL LINE : DVD(VIDEO) SIGNAL LINE
R3005
47K
C3030
1
K3001
0
C3032
0.1
R3007
0
C3031
0.1
C3033
0.1
R3088
7.5K
C3086
10
C3082
0.1
C3085
10
R3087
7.5K
R3084
7.5K
C3084
10
C3081
0.1
C3083
10
R3080
7.5K
C3034
0.1
RA3011
(47K x 2)
C3035
0.1
C3042
0.1
C3080
6.3V330
L3091
G1C100K00020
LB3011
VLP0157-T
C3041
0.1
C3088
0.1
C3089
0.1
R3086
4.3K
R3090
2.2K
R3085
18K
R3089
3.3K
R3082
2K
R3083
1.3K
C3087
0.1
R3101
75
K3101
0
K3106
0
R3106
75
C3043
0.1
C3044
0.1
C3045
0.1
K3013
0
K3012
0
K3011
0
C6511
15P
C6512
15P
X6501
VSX1044
R6512
330
C6502
6.3V33
C6504
0.1
L6502
G1C220KA0038
C6501
6.3V33
L6501
G1C220KA0038
LB6512
VLP0155-T
LB6501
VLP0323A601R
C6503
0.1
C6505
0.1
LB6502
LB6514
LB6515
R6515
10
R6513
10K
R6514
47
TP6504
TP6505
TP6503
VDD1
VSS1
CLK27
CLK54
VDD2
VSS2
XTI
XTO
CE
CLK33
FSEL
CLK16
VDD3
VSS3
768fs
384fs
IC6501
VD7
VD6
VD5
VD4
VD3
VD2
VD1
VD0
VCLK
CB/B-VDAC
CR/R-VDAC
VOUTA5V
Y
C
TP6501
CLK27M
D+3.3V
EXTCLK
CLK16M
CLKSEL
CLK33M
A+5V
EXTCLK
IC6501
C1DB00000582
CLK
LB6502
VLP0323A601R
LB6513-LB6514
VLP0155-T
LB6515
VLP0157-T
LB6513
<3.3V>
((3.3V))
<0V>
((0V))
<1.6V>
((1.6V))
<1.4V>
((1.4V))
<3.3V>
((3.3V))
<1.5V>
((1.5V))
<0V>
((0V))
<1.6V>
((1.6V))
<1.6V>
((1.6V))
<0V>
((0V))
<3.3V>
((3.3V))
<1.5V>
((1.5V))
<3.3V>
((3.3V))
<1.5V>
((1.4V))
<3.3V>
((3.3V))
C3209
0.1
C3210
0.1
VGND
52
SA-DK20

Related product manuals