EasyManua.ls Logo

Panasonic SA-DK20 - Page 53

Panasonic SA-DK20
111 pages
Print Icon
To Next Page IconTo Next Page
To Next Page IconTo Next Page
To Previous Page IconTo Previous Page
To Previous Page IconTo Previous Page
Loading...
26
25
24
23
22
21
20
19
18
17
16
15
14
13
12
11
10
2
4
6
8
9
7
5
3
1
1
2
3
4
5
6
7
8
9
10
11
12
13
14
15
16
17 18
19
20
21
22
23
24
25
26
27
28
29
30
31
32
33
34
35
36
37
38
39
40
41
42
43
44
45
46
47
48
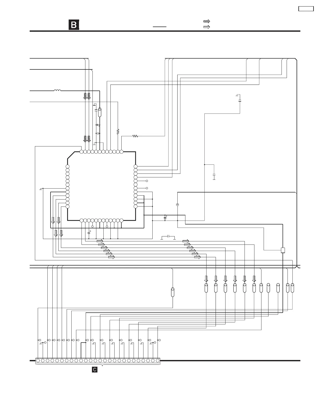
DVD MODULE (2) CIRCUIT
SCHEMATIC DIAGRAM-11
: +B SIGNAL LINE : MAIN SIGNAL LINE
: DVD(AUDIO) SIGNAL LINE
TO
MAIN CIRCUIT
(CN301) ON
SCHEMATIC DIAGRAM-13
C4216
6.3V100P
CP4204
CP4203
C4222
6.3V330
CP4201
CP4202
C4218
0.1
R4211
0
R4213
0
C4215
0.1
C4213
10V10
C4210
0.1
LB4200
VLP0323A601R
L4211
G1C220KA0038
C4208
0.1
C4209
0.1
ZFLG1
ZFLG2
ZFLG3
ZFLG4
ZFLG5
ZFLG6
AGND
VCC
VOUT6
VOUT5
VOUT4
VOUT3
VOUT2
VOUT1
NC(VOUT7)
AGND
VCC
AGND
NC(VOUT8)
AGND
VCC
AGND
VCC
AGND
AGND
VCC
AGND
VCC
AGND
NC
RSV
RSV(DATA)
MDO
MDI
MC
ML
RSTB
SCLKI
SCLKO
BCKIN
LRCN
TEST
VDD
DGND
DIN1
DIN2
DIN3
ZFLGA
IC4211
C0FBBK000021
6CH AUDIO D/A CONVERTER
C4207
0.1
LB4201
VLP0323A601R
LB4207
LB4208
LB4209
LB4210
LB4211
LB4212
LB4213
LB4214
LB4215
LB4216
LB4217
TP4289
TP4288
TP4287
TP4286
TP4285
TP4284
TP4283
TP4282
TP4281
TP4280
TP4279
TP4278
TP4277
TP4276
TP4275
TP4274
TP4272
TP4273
TP4271
AUDIODIGTAL
DGND
DSPCLK
STATUS
CMD
WIDE1
ZFLAG
AMUT
AC3H/DACMUT
ADAC5V
ADAC5V
MIXL
AGND
MIXR
AGND
FL
AGND
FR
AGND
SL
AGND
SR
AGND
CNT
AGND
SW
FP4202
FL4201
F1H0J1050018
AMUT
AC3H/
DACMUT
AUDIODIGTALTI
WIDE1-MINI
CMD-MINI
STATUS-MINI
DSPCLK-MINI
AOUT2
AOUT1
AOUTOTI
LRCKTI
SRCKTI
SBT1
SBO1
A+5V
STBDAC2
NRST
SBI1
LB4207-LB4217
VLP0323A601R
53
SA-DK20

Related product manuals