EasyManua.ls Logo

Panasonic SA-DK20 - Page 54

Panasonic SA-DK20
111 pages
Print Icon
To Next Page IconTo Next Page
To Next Page IconTo Next Page
To Previous Page IconTo Previous Page
To Previous Page IconTo Previous Page
Loading...
17
16
15
14
13
12
11
10
2
4
6
8
9
7
5
3
1
15
14
13
12
11
10
2
4
6
8
9
7
5
3
1
3
4
5
6
11
12
13
14
710
1
215
16
8
9
1
2
3
4
5
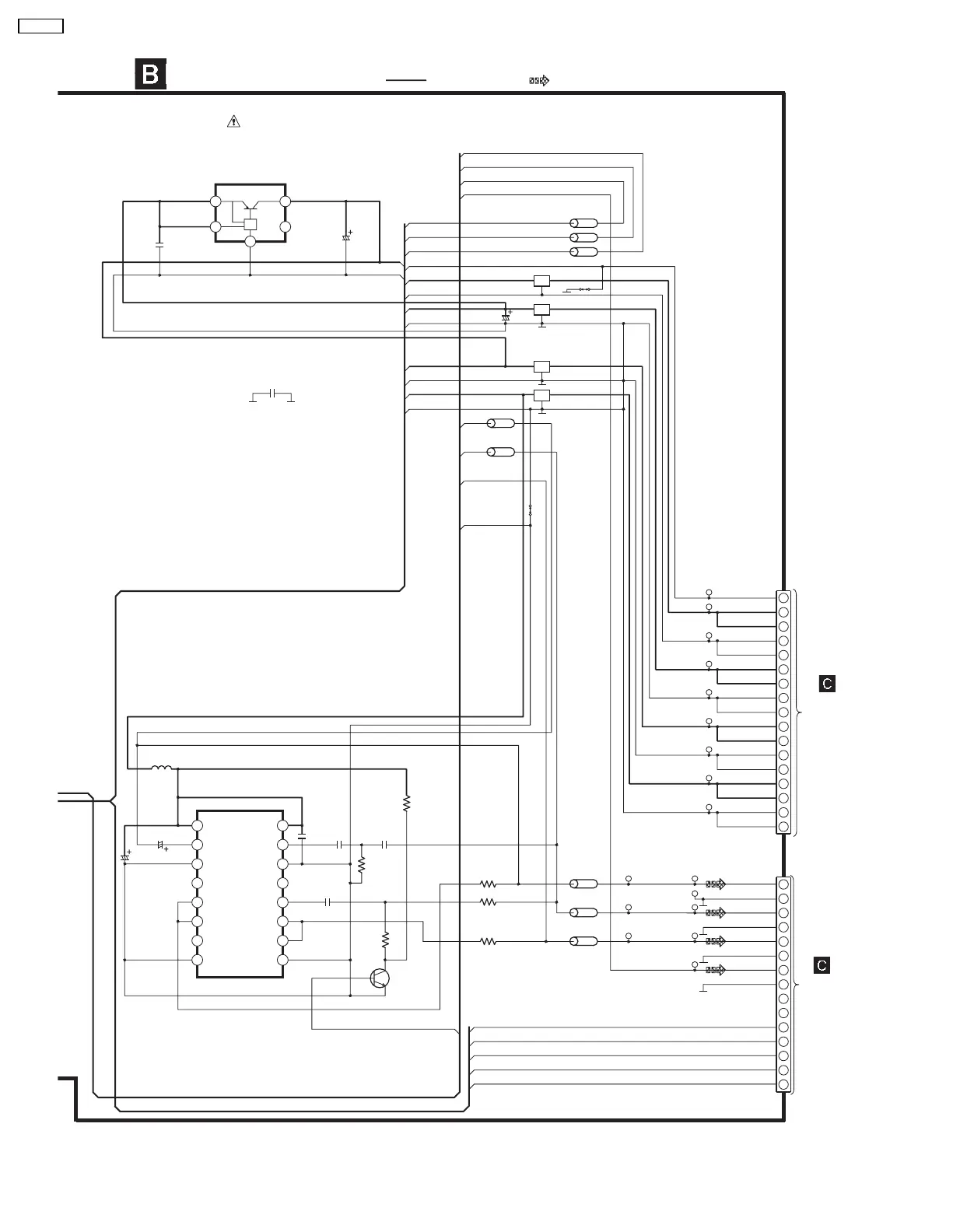
DVD MODULE (2) CIRCUIT
SCHEMATIC DIAGRAM-12
: +B SIGNAL LINE : DVD(VIDEO) SIGNAL LINE
TO
MAIN
CIRCUIT
(CN302) ON
SCHEMATIC
DIAGRAM-19
C3215
0.1
C3301
6.3V100P
C3303
16V10
L3301
G1C220KA0038
C3305
0.01
C3307
0.01
R3307
5.6K
C3308
15P
R3302
3.3K
R3301
6.8K
QR3301
R3304
75
R3305
75
R3306
75
C6251
0.1
C6253
10V10
C6257
6.3V100P
LB3202
LB3203
LB3204
FL6255
FL6253
FL6251
FL6254
LB3206
VLP0155-T
K3201 0
LB3207
VLP0155-T
TP6271
TP6272
TP6273
TP6274
TP6275
TP6276
TP6277
TP6278
TP6279
TP3271
TP3272
TP3273
TP3274
TP3275
TC3305
TC3304
TC3303
LB3305
VLP0155-T
LB3304
VLP0155-T
LB3303
VLP0155-T
M+9V-CTL/VMUT
M+9V
M+9V
MGND
MGND
D+5V
D+5V
DGND
DGND
D+2.5V
D+2.5V
DGND
DGND
A+5V
A+5V
AGND
AGND
FP3202
Y-OUT
VGND
C-OUT
VGND
YC-OUT/CR/R
VGND
CB/B
VGND
G
DGND
TRAYREF
TRAYDRV
TRAYMUT
TRV-SW+
TRAY/TRV
FP3203
TO
MAIN CIRCUIT
(CN501) ON
SCHEMATIC
DIAGRAM-19
IN
ON/
OFF
GND
OUT
NC
IC6251
VCC1
Y-IN
SELECT
Y-TRAP
Y-SAG
Y-OUT
I/O-OUT
GND
VCC2
C-IN
GND
C-TRAP
C-OUT
CV-OUT
CV-SAG
I/O-IN
IC3301
CMD-MINI
STATUS-MINI
DSPCLK-MINI
WIDE1-MINI
CB/B
Y
C
CR/R
VGND
D+1.8V
DGND
D+3.3V
DGND
DSPCLK
STATUS
CMD
M+12/9V-CTL
M+9V
MGND
D+5V
DGND
A+5V
AGND
IC6251
C0DBCGE00002
D3.3V REGULATOR
IC3301
C1AB00001393
VIDEO BUFFER
C3302
0.1
LB3202-LB3204
D0GB101JA002
QR3301
UN5212TX
SWITCH
F1H0J1050018
F1H0J1050018
F1H0J1050018
F1J1E1040022
<5.1V>((5.1V))
<5.1V>((5.1V))
<3.3V>((3.3V))
<0V>((0V))
NJ3091
ERJ3GEY0R00V
TRAYREF
TRAYDRV
TRAYMUT
IN-SW
TRAY/TRV
54
SA-DK20

Related product manuals